
1、Einführung
Der Joystick ist ein Eingabegerät, das aus einem Stab besteht, der in einem Fußgelenk rotiert und dem gesteuerten Gerät seine Winkel oder Richtungen meldet.Der Joystick wird in der Regel zur Steuerung von Videospielen verwendet, hat normalerweise einen oder mehrere Tasten und sein Zustand kann auch vom Computer gelesen werden.Eine populäre Variante des Joysticks, der auf modernen Videospielsystemen verwendet wird, ist der Analogstick.Der Hebel wird auch zum Steuern von Kranen, Lastwagen, Unterwasserfahrzeugen ohne Skipper, Rollstühlen, Überwachungskameras und Rasenmähern mit Nullwenderadius und anderen Maschinen verwendet.Der Joystick mit kleiner Fingerbedienung wurde als Eingabegerät für kleine elektronische Geräte wie Handys verwendet.
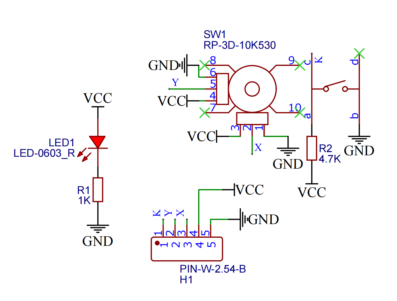
2、Schemazeichnung

3、Modulparameter
Pinbezeichnung | Beschreibung |
|---|---|
G | GND(Spannungsversorgungsminus) |
V | VCC(Spannungsversorgungsplus) |
X | Simulations-Signal-Pin |
Y | Simulations-Signal-Pin |
K | Digital Signalspinne |
Spannungsversorgung: 3.3V / 5V
Verbindungsways: 2.54mm Reihenstecker
Montageart: Doppelbolzenfixierung
4, Platinegröße

5、Arduino IDE Beispielprogramm
Achtung: Wenn beim Hochladen des Programms eine Fehlermeldung bezüglich der Bibliotheksdateien angezeigt wird, laden Sie bitte zuerst die Bibliotheksdateien herunter!
Anleitung zum Herunterladen und Importieren der Bibliotheksdateien für das Arduino IDE:Klicken Sie zum Anzeigen
Beispielprogramm (UNO-Entwicklerboard):
volatile int x;
volatile int y;
volatile boolean k;
void setup(){
Serial.begin(9600);
x = 0;
y = 0;
k = 0;
pinMode(A2, INPUT);
pinMode(A1, INPUT);
pinMode(A0, INPUT);
}
void loop(){
x = analogRead(A2);
y = analogRead(A1);
k = digitalRead(A0);
Serial.print("x: ");
Serial.print(x);
Serial.print("| y: ");
Serial.print(y);
Serial.print("|K: ");
Serial.println(k);
delay(200);
}6、ESP32 Python Beispiel (für Mixly IDE /米思齐)
Entwicklungsboard auswählen Python ESP32 [ESP32 Generic(4MB)] auf den Code-Modus umschalten und hochladen
Achtung: Wenn beim Hochladen des Programms eine Fehlermeldung bezüglich der Bibliotheksdateien angezeigt wird, laden Sie bitte zuerst die Bibliotheksdateien herunter!
米思齐(Mixly)IDE ESP32库文件下载及导入教程:Klicken Sie zum Anzeigen
示例程序(ESP32-Python):
import machine
import time
adc35 = machine.ADC(machine.Pin(35))
adc34 = machine.ADC(machine.Pin(34))
pin15 = machine.Pin(15, machine.Pin.IN)
while True:
print('X ',end ="")
print(adc35.read_u16(),end ="")
print('Y ',end ="")
print(adc34.read_u16(),end ="")
print('Z ',end ="")
print(pin15.value())
time.sleep_ms(100)7、米思齐 Mixly 示例程序(图形化语言) in Deutsch
Beispielprogramm (UNO-Entwicklerboard):2、第二步将UNO开发板的库文件下载后解压在桌面。
Achtung: Wenn beim Hochladen des Programms eine Fehlermeldung bezüglich der Bibliotheksdateien angezeigt wird, laden Sie bitte zuerst die Bibliotheksdateien herunter!
米思齐(Mixly)IDE Arduino库文件下载及导入教程:Klicken Sie zum Anzeigen

Beispielprogramm (ESP32-Entwicklungsboard):2、第二步将UNO开发板的库文件下载后解压在桌面。
Achtung: Wenn beim Hochladen des Programms eine Fehlermeldung bezüglich der Bibliotheksdateien angezeigt wird, laden Sie bitte zuerst die Bibliotheksdateien herunter!
米思齐(Mixly)IDE ESP32库文件下载及导入教程:Klicken Sie zum Anzeigen

8、Testumgebung Einrichtung
Testumgebung für Arduino UNO einrichten
Vorbereiten Sie die Komponenten:
HELLO STEM UNO R3 PRO Entwicklungsboard *1
USB type-c Datenkabel *1
Zweiachselfähigkeit Modul (HS-S34A) *1
1P-Mutter-zu-Mutter-Dupont-Kabel *6 Stk. oder 3P-Mutter-zu-Mutter-Dupont-Kabel und 2P-Mutter-zu-Mutter-Dupont-Kabel je *1 Stk.
Schaltplan der Leitung:

ESP32 Testumgebung einrichten
Vorbereiten Sie die Komponenten:Wird aktualisiert...
Schaltplan der Leitung:Wird aktualisiert...
9、Video-Tutorial
Video-Tutorial:Klicken Sie zum Anzeigen
10、Testergebnis
Arduino UNO Testergebnis:
