
1、Einführung
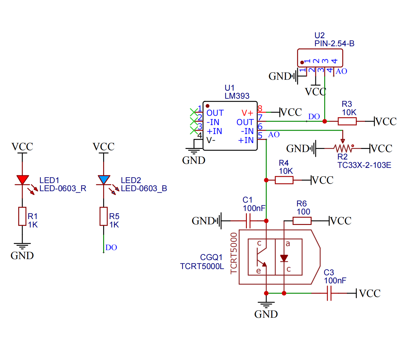
2、Schemazeichnung

3、Modulparameter
Pinbezeichnung | Beschreibung |
|---|---|
G | GND(Spannungsversorgungsminus) |
V | VCC(Spannungsversorgungsplus) |
S | Signalleitung |
D | Digital Signalspinne |
A | Simulations-Signal-Pin |
Spannungsversorgung: 3.3V / 5V
Verbindungsweg: PH2.0 3P Stecker
Montageart: Doppelbolzenfixierung
4, Platinegröße

5、Arduino IDE Beispielprogramm
Arduino UNO Beispiel (für Mixly IDE, Arduino IDE):
void setup(){
Serial.begin(9600);
pinMode(3, INPUT);
}
void loop(){
delay(500);
if (digitalRead(3) == 1) {
Serial.println("未检测物体");
} else if (digitalRead(3) == 0) {
Serial.println("检测到物体");
}
}ESP32 Python-Beispiel (geeignet für Mixly IDE / Mezishi)
(Entwicklungsboard auswählen Python ESP32 【ESP32 Generic(4MB)】in den Code-Modus wechseln und hochladen ):
import machine
pin2 = machine.Pin(2, machine.Pin.IN)
while True:
if pin2.value() == 0:
print('检测到物体')
else:
print('未检测到物体')
6、米思齐 Mixly 示例程序(图形化语言)
Arduino UNO Grafische Beispielprogramme:2、第二步将UNO开发板的库文件下载后解压在桌面。

ESP32 Python-Grafikbeispielprogramm:2、第二步将UNO开发板的库文件下载后解压在桌面。

7, Aufbau des Testumgebungs
Testumgebung für Arduino UNO einrichten
Vorbereiten Sie die Komponenten:
HELLO STEM UNO R3 Entwicklungsplatine *1
HELLO STEM UNO R3 P Erweiterungsplatte *1
USB type-c Datenkabel *1
Infrarot-Detektionssensor-Modul (HS-S01L) *1
PH2.0 3P Doppelkopfsteckerleitung *1
Schaltplan der Leitung:

ESP32 Python Testumgebung Einrichtung
8, Video-Tutorial
Arduino UNO Video-Tutorial:Klicken Sie zum Anzeigen
ESP32 Python Videoanleitung:
9, Testergebnis
Arduino UNO Testergebnis:


ESP32 Python-Testergebnis: