
1、Einführung
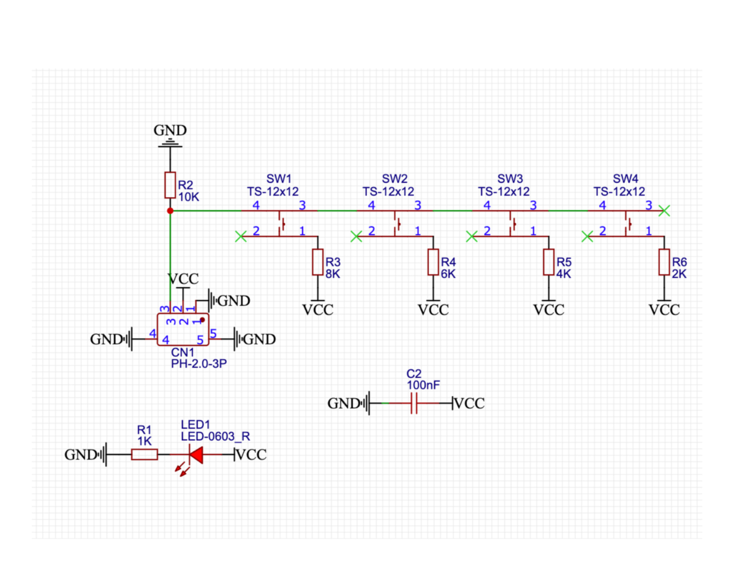
2、Schemazeichnung

3、Modulparameter
Pinbezeichnung | Beschreibung |
|---|---|
G | GND(Spannungsversorgungsminus) |
V | VCC(Spannungsversorgungsplus) |
S | Simulations-Signal-Pin |
Spannungsversorgung: 3.3V / 5V
Verbindungsmethode: PH2.0 Steckerkabel
Montageart: Bausteine fest
4, Platinegröße

5、Arduino IDE Beispielprogramm
Beispielprogramm (UNO-Entwicklerboard):2、第二步将UNO开发板的库文件下载后解压在桌面。
volatile int led;
volatile int light;
volatile int vaule;
void setup(){
Serial.begin(9600);
led = 6;
light = 0;
vaule = 0;
//led接D6,四位模拟按键模块接A0
pinMode(A0, INPUT);
}
void loop(){
vaule = analogRead(A0);
Serial.println(vaule);
analogWrite(led, light);
if (vaule < 565 && vaule > 555) {
//关灯
light = 0;
} else if (vaule < 640 && vaule > 630) {
//微亮
light = 15;
} else if (vaule < 720 && vaule > 710) {
//亮
light = 100;
} else if (vaule < 860 && vaule > 850) {
//非常亮
light = 255;
}
}Beispielprogramm (ESP32-Entwicklungsboard - basierend auf Python, kann nicht mit Arduino IDE hochgeladen werden):
6、米思齐 Mixly 示例程序(图形化语言)
Beispielprogramm:2、第二步将UNO开发板的库文件下载后解压在桌面。

Beispielprogramm (ESP32-Entwicklungsboard): Klicken Sie zum Herunterladen
7, Aufbau des Testumgebungs
Arduino-Umgebung einrichten
Vorbereiten Sie die Komponenten:
HELLO STEM UNO R3 Entwicklungsplatine *1
HELLO STEM UNO R3 P Erweiterungsplatte *1
USB type-c Datenkabel *1
LED-Leuchtmodul (HS-F08P) *1
Vierpositioniges Analogtastenmodul (HS-KEY4A-L) *1
PH2.0 3P Stecker auf DuPont-Kabel umwandeln *2 oder PH2.0 3P Doppelkopf-Stecker-Kabel *2
Schaltplan der Leitung:

Einrichtung der Micropython-Umgebung
Vorbereiten Sie die Komponenten:
Schaltplan der Leitung:
8, Video-Tutorial
Video-Tutorial:Klicken Sie zum Anzeigen
9, Testergebnis
