
1、Einführung
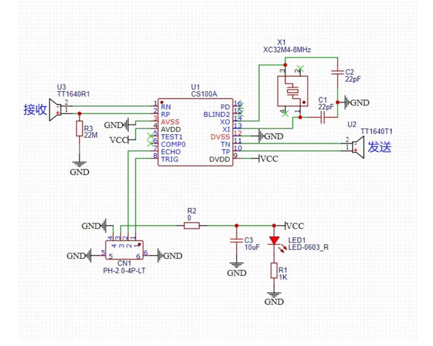
2、Schemazeichnung

3、Modulparameter
Pinbezeichnung | Beschreibung |
|---|---|
TRIG | Steuerseite |
ECHO | Empfangsseite |
VCC | VCC(Spannungsversorgungsplus) |
GND | GND(Spannungsversorgungsminus) |
Spannungsversorgung: 3.3V / 5V
Verbindungsmethode: PH2.0 Steckerkabel
Installationsart: Schraubenmontage / Lego-Bauweise
4, Platinegröße

5、Arduino IDE Beispielprogramm
Arduino UNO Grafische Beispielprogramme:
volatile int csb;
float checkdistance_A0_A1() {
digitalWrite(A0, LOW);
delayMicroseconds(2);
digitalWrite(A0, HIGH);
delayMicroseconds(10);
digitalWrite(A0, LOW);
float distance = pulseIn(A1, HIGH) / 58.00;
delay(10);
return distance;
}
void setup(){
Serial.begin(9600);
csb = 0;
pinMode(A0, OUTPUT);
pinMode(A1, INPUT);
}
void loop(){
delay(200);
csb = checkdistance_A0_A1();
Serial.println(csb);
}ESP32 Python-Beispiel (geeignet für Mixly IDE / Mezishi)
(Entwicklungsboard auswählen Python ESP32 【ESP32 Generic(4MB)】in den Code-Modus wechseln und hochladen ):
import machine
import sonar
import time
while True:
print(sonar.Sonar(16,17).checkdist())
time.sleep_ms(200)6、米思齐 Mixly 示例程序(图形化语言)
Arduino UNO Grafische Beispielprogramme:2、第二步将UNO开发板的库文件下载后解压在桌面。

ESP32 Python-Grafikbeispielprogramm:2、第二步将UNO开发板的库文件下载后解压在桌面。

7, Aufbau des Testumgebungs
Testumgebung für Arduino UNO einrichten
Vorbereiten Sie die Komponenten:
HELLO STEM UNO R3 Entwicklungsplatine *1
HELLO STEM UNO R3 P Erweiterungsplatte *1
USB type-c Datenkabel *1
Ultraschallmodul (HS-SR04A-L) *1
PH2.0 4P-Doppelkopfsteckerleitung *1
Schaltplan der Leitung:

ESP32 Python Testumgebung Einrichtung
8, Video-Tutorial
Arduino UNOVideo-Tutorial:Klicken Sie zum Anzeigen
ESP32 Python Videoanleitung:
9, Testergebnis
Arduino UNO Testergebnis:


ESP32 Python-Testergebnis: