
1、介绍
食人鱼LED灯模块,通常采用正方形的透明树脂封装,外观类似正方形的盒子,有四个引脚。可以通过较大的电流,且本身的设计结构有利于发光,因此食人鱼 LED 的发光强度相比普通的LED灯更高。引脚与发光部分之间的间距设计,使得食人鱼 LED 的散热效果比一般的 LED 要好很多,能承受更大的功率。
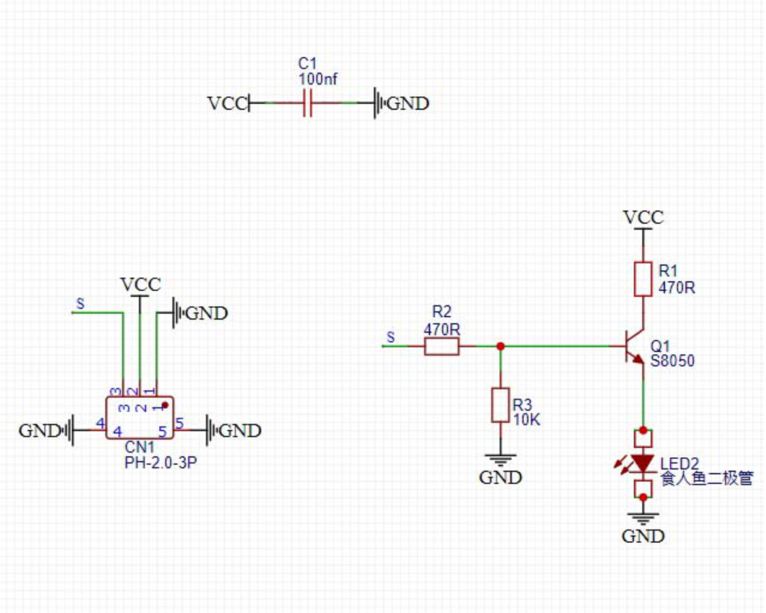
2、原理图

3、模块参数
引脚名称 | 描述 |
|---|---|
G | GND(电源输入负极) |
V | VCC(电源输入正极) |
S | 数字信号引脚 |
供电电压:3.3V / 5V
连接方式:PH2.0 3P端子线
安装方式:乐高积木固定
4、电路板尺寸

5、Arduino IDE示例程序
Arduino 示例程序:
void setup(){
pinMode(6, OUTPUT);
}
void loop(){
digitalWrite(6,HIGH);
delay(1000);
digitalWrite(6,LOW);
delay(1000);
}ESP32 Python 示例(适用于Mixly IDE /米思齐)
(开发板选择 Python ESP32 【ESP32 Generic(4MB)】切换为代码模式上传 ):
import machine
import time
pin4 = machine.Pin(4, machine.Pin.OUT)
while True:
pin4.value(1)
time.sleep(1)
pin4.value(0)
time.sleep(1)
6、米思齐 Mixly 示例程序(图形化语言)
Arduino UNO 图形化示例程序:点击下载

ESP32 Python图形化示例程序:点击下载

7、测试环境搭建
Arduino UNO 测试环境搭建
准备配件:
HELLO STEM UNO R3 PRO 开发板 *1
HELLO STEM UNO R3 P 扩展板 *1
USB type-c 数据线 *1
食人鱼模块(HS-F31L)*1
PH2.0 3P双头端子线 *1
电路接线图:

ESP32 Python 测试环境搭建
8、视频教程
Arduino UNO视频教程:点击查看
ESP32 Python视频教程:
9、测试结论
Arduino UNO测试结论:

器件连接好线之后,将上述程序上传到 UNO R3 PRO 开发板之后,将会发现 LED 灯会以亮 1 秒灭1秒的频率闪烁,达到了我们想要的效果。
ESP32 Python测试结论:器件连接好线之后,将上述程序上传到 UNO R3 PRO 开发板之后,将会发现 LED 灯会以亮 1 秒灭1秒的频率闪烁,达到了我们想要的效果。