
1、소개
2、시뮬레이션 그래프

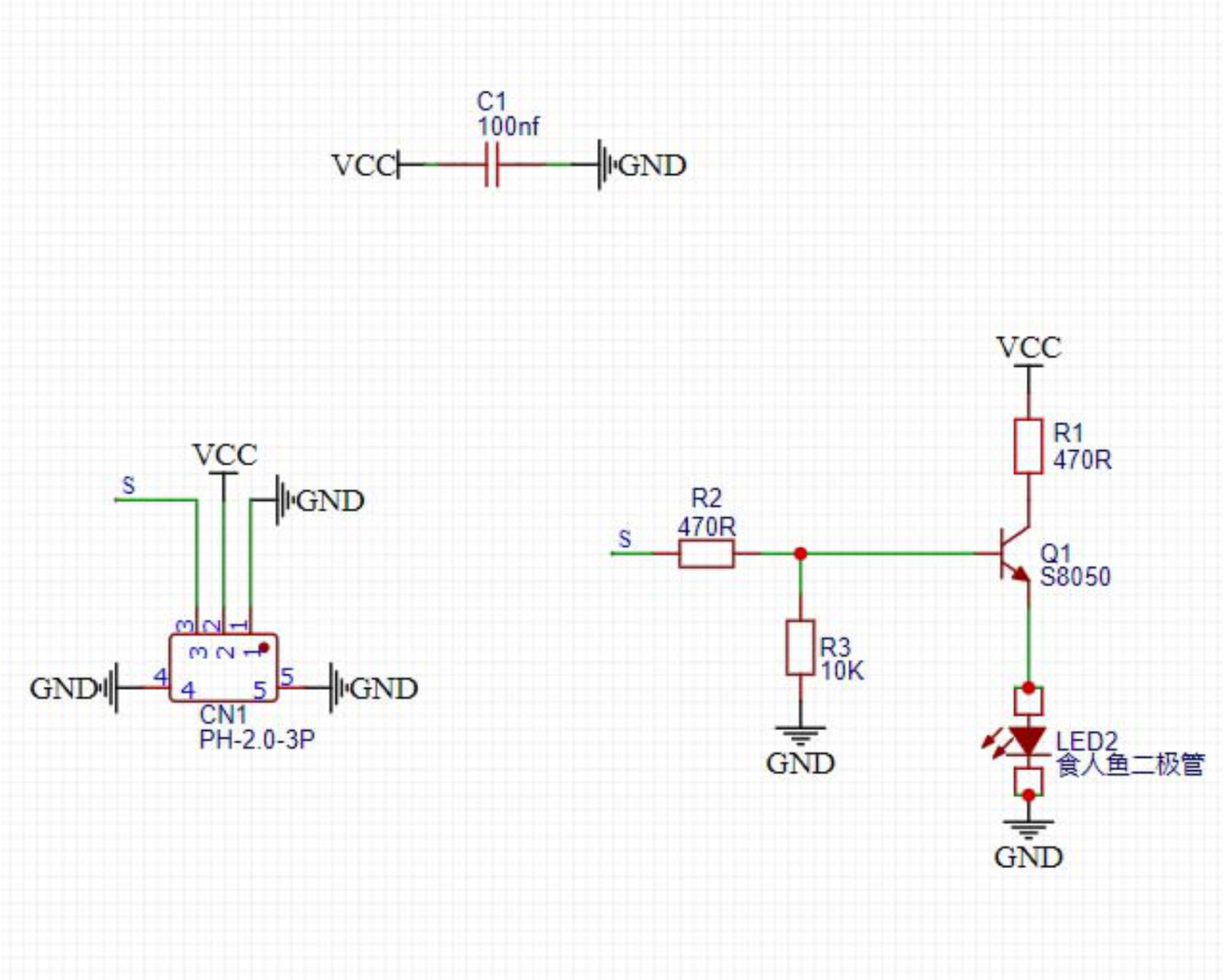
3、모듈 매개변수
핀 이름 | 설명 |
|---|---|
G | GND(전원 입력 부정极) |
V | VCC(전원 입력 정극) |
S | 디지털 신호 핀 |
전원전압: 3.3V / 5V
연결 방식: PH2.0 3P 표시선
설치 방법: 레고 블록 고정
4、회로판 크기

5、아두이노 IDE 예제 프로그램
아두이노 예제 프로그램:
void setup(){
pinMode(6, OUTPUT);
}
void loop(){
digitalWrite(6,HIGH);
delay(1000);
digitalWrite(6,LOW);
delay(1000);
}ESP32 Python 예제(Mixly IDE / 미스키에 적용됨)
(개발 보드를 선택한 Python ESP32 【ESP32 Generic(4MB)】를 코드 모드로 전환하여 업로드 ):
import machine
import time
pin4 = machine.Pin(4, machine.Pin.OUT)
while True:
pin4.value(1)
time.sleep(1)
pin4.value(0)
time.sleep(1)
6、미시치 Mixly 예제 프로그램(그래픽 언어)
Arduino UNO 그래픽 예제 프로그램:다운로드 클릭

ESP32 Python 그래픽 예제 프로그램:다운로드 클릭

7、테스트 환경 구축
Arduino UNO 테스트 환경 구축
부품 준비:“
HELLO STEM UNO R3 PRO 개발보드 *1
HELLO STEM UNO R3 P 확장 보드 *1
USB type-c 데이터 케이블 *1
식인어 모듈(HS-F31L)*1
PH2.0 3P 두끈 단자 라인 *1
전기 연결도):

ESP32 Python 테스트 환경 구축
8、비디오教程
Arduino UNO 비디오 강의:点击查看
ESP32 Python 비디오 강의:
9、테스트결론
Arduino UNO 테스트 결과:

선이 연결되면, 위의 프로그램을 UNO R3 PRO 개발보드에 업로드하면 LED 랜턴이 1초 켜고 1초 끄는 주파수로 깜짝 깜짝烁어서, 원하는 효과를 얻었습니다.
ESP32 Python 테스트 결과:선이 연결되면, 위의 프로그램을 UNO R3 PRO 개발보드에 업로드하면 LED 랜턴이 1초 켜고 1초 끄는 주파수로 깜짝 깜짝烁어서, 원하는 효과를 얻었습니다.