
1、介绍
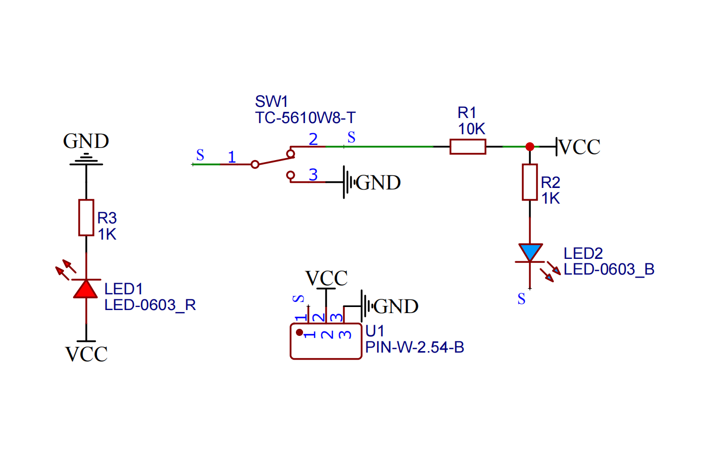
碰撞开关模块实质为一个微型快动开关,即广为人知的微型开关,是一种由很小的物理压力启动的电子开关。它能够直接连在单片机上。它将负载电阻同 LED 指示灯整合在一起。这使得对他进行测试更为简单。当有物理压力触发开关闭合时,板上的 LED 指示灯会亮起。碰撞开关的原理比较简单,如下原理图,当被外力触发闭合时,开关闭合,模块输出低电平;当撤销外力时,开关被打开,模块输出高电平。
2、原理图

3、模块参数
引脚名称 | 描述 |
|---|---|
G | GND(电源输入负极) |
V | VCC(电源输入正极) |
S | 数字信号引脚 |
供电电压:3.3V / 5V
连接方式:PH2.0 3P端子
安装方式:双螺丝固定
4、电路板尺寸

5、Arduino IDE示例程序
Arduino UNO 示例(适用于Mixly IDE、Arduino IDE):
int limitswitchPin = 4;//设置碰撞开关接D4引脚
int led = 6;//设置led灯接D6引脚
void setup() {
Serial.begin(9600);//设置串口波特率
pinMode(limitswitchPin, INPUT);//设置碰撞开关为输入模式
pinMode(led, OUTPUT);//设置led为输出模式
}
void loop() {
//碰撞开关接uno开发板D4引脚;LED灯模块接D6引脚
if (digitalRead(limitswitchPin) == LOW) {//按下碰撞开关
Serial.println("触发开关,点亮led1秒");
digitalWrite(led, HIGH);//点亮led
delay(1000);//延时1S
} else {
Serial.println("没有触发开关,熄灭led");
digitalWrite(led, LOW);//熄灭led
}
delay(500);
}ESP32 Python 示例(适用于Mixly IDE /米思齐)
(开发板选择 Python ESP32 【ESP32 Generic(4MB)】切换为代码模式上传 ):
import machine
import time
pin2 = machine.Pin(2, machine.Pin.IN)
pin4 = machine.Pin(4, machine.Pin.OUT)
while True:
if pin2.value() == 0:
pin4.value(1)
time.sleep(1)
else:
pin4.value(0)
6、米思齐 Mixly 示例程序(图形化语言)
Arduino UNO 图形化示例程序:点击下载

ESP32 Python图形化示例程序:点击下载

7、测试环境搭建
Arduino UNO 测试环境搭建
准备配件:
HELLO STEM UNO R3 开发板 *1
HELLO STEM UNO R3 P 扩展板 *1
USB type-c 数据线 *1
LED灯模块(HS-F08L)*1
碰撞传感器模块(HS-S31L)*1
PH2.0 3P双头端子线 *2
电路接线图:

ESP32 Python 测试环境搭建
8、视频教程
Arduino UNO视频教程:点击查看
ESP32 Python视频教程:
9、测试结论
Arduino UNO测试结论:

当碰撞开关模块受到碰撞的时候,碰撞开关模块的信号口会输出低电平。通过判断信号口的高低电平状态,控制 LED 灯的亮与灭。器件连接好线之后,将上述程序烧录到Arduino UNO 开发板,给主板通电,按下碰触开关,LED 灯亮1秒,松开则灯灭,达到目的。
ESP32 Python测试结论:
当碰撞开关模块受到碰撞的时候,碰撞开关模块的信号口会输出低电平。通过判断信号口的高低电平状态,控制 LED 灯的亮与灭。器件连接好线之后,将上述程序烧录到Arduino UNO 开发板,给主板通电,按下碰触开关,LED 灯亮1秒,松开则灯灭,达到目的。