
1、介紹
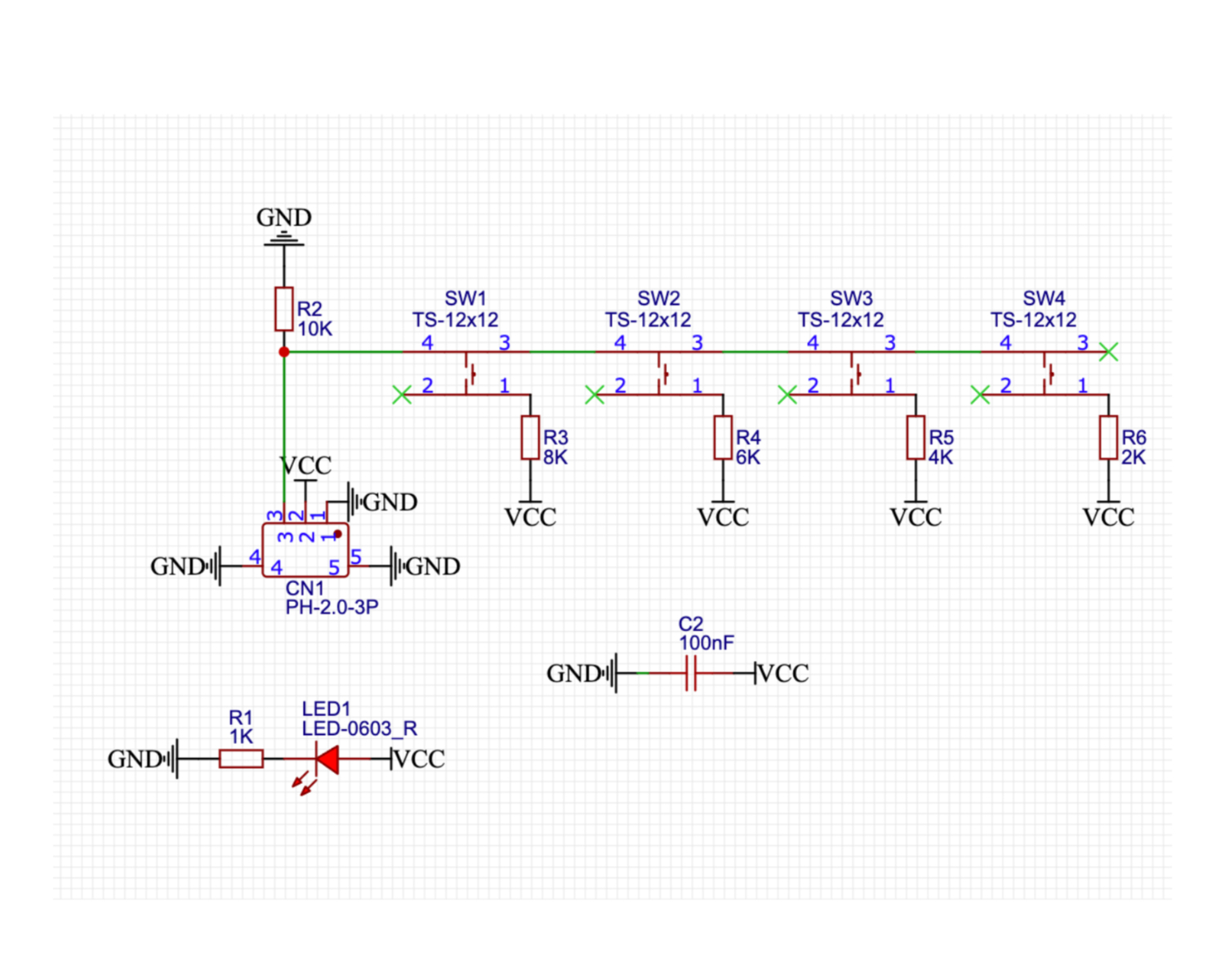
2、原理圖

3、模組參數
引腳名稱 | 描述 |
|---|---|
G | GND(電源輸入負極) |
V | VCC(電源輸入正極) |
S | 模擬信號引腳 |
供電電壓:3.3V / 5V
連接方式:PH2.0端子線
安裝方式:積木固定
4、電路板尺寸

5、Arduino IDE示範程序
示例程序(UNO開發板):點擊下載
volatile int led;
volatile int light;
volatile int vaule;
void setup(){
Serial.begin(9600);
led = 6;
light = 0;
vaule = 0;
//led接D6,四位模拟按键模块接A0
pinMode(A0, INPUT);
}
void loop(){
vaule = analogRead(A0);
Serial.println(vaule);
analogWrite(led, light);
if (vaule < 565 && vaule > 555) {
//关灯
light = 0;
} else if (vaule < 640 && vaule > 630) {
//微亮
light = 15;
} else if (vaule < 720 && vaule > 710) {
//亮
light = 100;
} else if (vaule < 860 && vaule > 850) {
//非常亮
light = 255;
}
}示例程序(ESP32開發板—基於Python語言,不能用Arduino IDE上傳代碼):
6、米思齊Mixly示例程式(圖形化語言)
示例程式:點擊下載

示例程式(ESP32開發板):點擊下載
7、測試環境搭建
Arduino環境搭建
準備配件:
HELLO STEM UNO R3 開發板 *1
HELLO STEM UNO R3 P 扩展板 *1
USB type-c 資料線 *1
LED燈模組(HS-F08P)*1
四位模擬按鍵模塊(HS-KEY4A-L)*1
PH2.0 3P端子轉杜邦線 *2 或 PH2.0 3P雙頭端子線 *2
電路接線圖:

Micropython環境搭建
準備配件:
電路接線圖:
8、視頻教學
視頻教學:點擊查看
9、測試結論
