
1、介绍
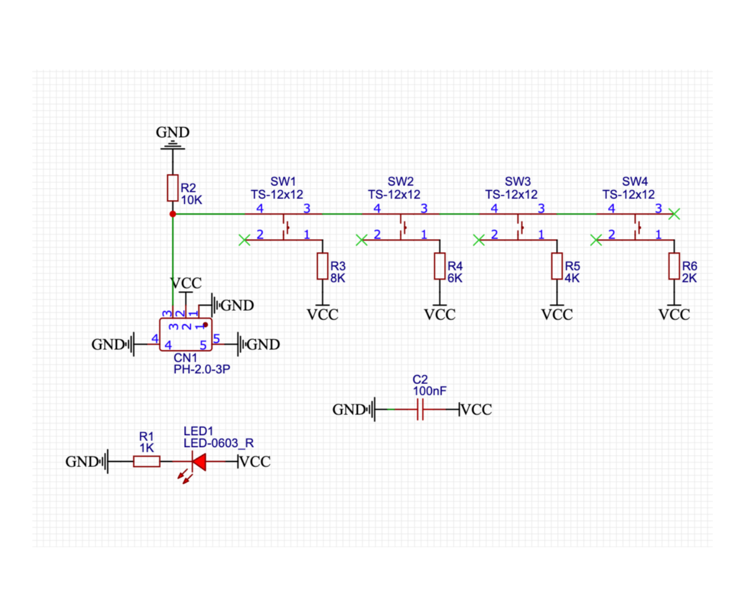
四位模拟独立按键开关包含4个四脚按键,依靠金属弹片来保护受力情况;在四脚按键开关中,当某个按钮被按压时,电路导通;当撤销这种压力的时候,电路断开。这个施压的力,就是用我们的手去开按钮、关按钮的动作。四个按键开关共用一个模拟输出,当不同按键被按下时所输出的模拟值不同,由此可以判断是哪个按钮被按下,四位模拟按键模块包含4个瞬时按压按钮,本模块接口模拟量信号,模拟开关的工作原理是根据输入信号的模拟值来切换信号的输出状态。通常,模拟开关具有多个输入通道和一个输出通道,可以通过控制输入信号来选择要连接到输出的通道。我们可以用一个Arduino的模拟口就可以控制四个按键,可以大大减少需要使用IO接口。对于 Arduino初学者来说创作更便捷。
2、原理图

3、模块参数
引脚名称 | 描述 |
|---|---|
G | GND(电源输入负极) |
V | VCC(电源输入正极) |
S | 模拟信号引脚 |
供电电压:3.3V / 5V
连接方式:PH2.0端子线
安装方式:积木固定
4、电路板尺寸

5、Arduino IDE示例程序
示例程序(UNO开发板):点击下载
volatile int led;
volatile int light;
volatile int vaule;
void setup(){
Serial.begin(9600);
led = 6;
light = 0;
vaule = 0;
//led接D6,四位模拟按键模块接A0
pinMode(A0, INPUT);
}
void loop(){
vaule = analogRead(A0);
Serial.println(vaule);
analogWrite(led, light);
if (vaule < 565 && vaule > 555) {
//关灯
light = 0;
} else if (vaule < 640 && vaule > 630) {
//微亮
light = 15;
} else if (vaule < 720 && vaule > 710) {
//亮
light = 100;
} else if (vaule < 860 && vaule > 850) {
//非常亮
light = 255;
}
}示例程序(ESP32开发板—基于Python语言,不能用Arduino IDE上传代码):
6、米思齐 Mixly 示例程序(图形化语言)
示例程序:点击下载

示例程序(ESP32开发板):点击下载
7、测试环境搭建
Arduino环境搭建
准备配件:
HELLO STEM UNO R3 开发板 *1
HELLO STEM UNO R3 P 扩展板 *1
USB type-c 数据线 *1
LED灯模块(HS-F08P)*1
四位模拟按键模块(HS-KEY4A-L)*1
PH2.0 3P端子转杜邦线 *2 或 PH2.0 3P双头端子线 *2
电路接线图:

Micropython环境搭建
准备配件:
电路接线图:
8、视频教程
视频教程:点击查看
9、测试结论

器件连接好线之后,将上述程序烧录到UNO-R3 PRO开发板之后,接通电源。打开串口监视 器,波特率设置为 9600。当不同按键被按下时所输出的模拟值不同,由此可以判断是哪个按钮被 按下。按下按键SW1输出模拟值为561,将使得 LED 熄灭;按下按键SW2输出模拟值为632,将使 得LED发出微光;按下按键SW3输出模拟值为715,将使得LED发出正常光;按下按键SW4输出模 拟值为853,使得LED发出强光。