
1、소개
2、시뮬레이션 그래프

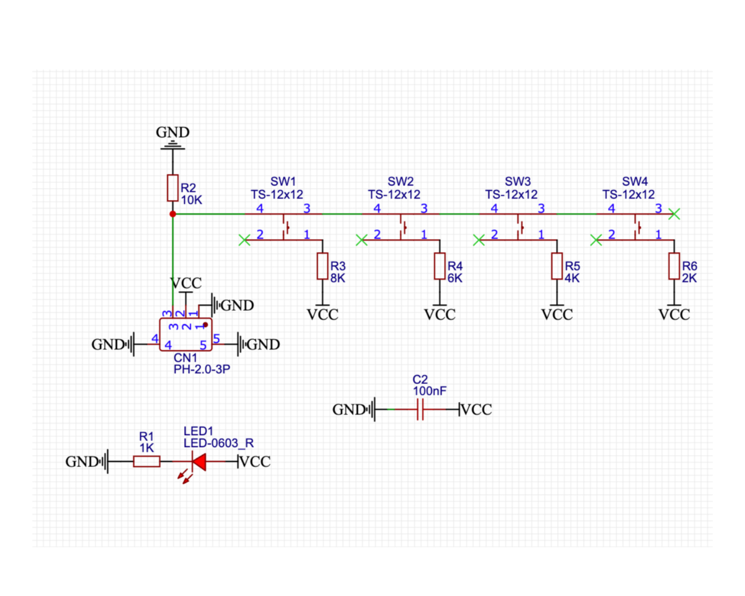
3、모듈 매개변수
핀 이름 | 설명 |
|---|---|
G | GND(전원 입력 부정极) |
V | VCC(전원 입력 정극) |
S | 모의신호핀 |
전원전압: 3.3V / 5V
연결방식: PH2.0 케이블접속
설치 방법: 블록 고정
4、회로판 크기

5、아두이노 IDE 예제 프로그램
예제 프로그램(UNO 보드):다운로드 클릭
volatile int led;
volatile int light;
volatile int vaule;
void setup(){
Serial.begin(9600);
led = 6;
light = 0;
vaule = 0;
//led接D6,四位模拟按键模块接A0
pinMode(A0, INPUT);
}
void loop(){
vaule = analogRead(A0);
Serial.println(vaule);
analogWrite(led, light);
if (vaule < 565 && vaule > 555) {
//关灯
light = 0;
} else if (vaule < 640 && vaule > 630) {
//微亮
light = 15;
} else if (vaule < 720 && vaule > 710) {
//亮
light = 100;
} else if (vaule < 860 && vaule > 850) {
//非常亮
light = 255;
}
}예제 프로그램(ESP32 보드—Python 언어 기반, Arduino IDE로 업로드할 수 없음):
6、미시치 Mixly 예제 프로그램(그래픽 언어)
당기 등c구:다운로드 클릭

예제 프로그램(ESP32 개발판):다운로드 클릭
7、테스트 환경 구축
Arduino 환경 구축
부품 준비:“
HELLO STEM UNO R3 개발 보드 *1
HELLO STEM UNO R3 P 확장 보드 *1
USB type-c 데이터 케이블 *1
LED 랜턴 모듈(HS-F08P)*1
사자리 모의 키모듈(HS-KEY4A-L)*1
PH2.0 3P 단자에서 두뇌선으로 변환 *2 또는 PH2.0 3P 양 끝 단자선 *2
전기 연결도):

Micropython 환경 설정
부품 준비:“
전기 연결도):
8、비디오教程
비디오 강의:点击查看
9、테스트결론
