
1、介绍
震动传感器是一款基于弹簧摆动原理设计传感器模块。它可以检测到震动信号,然后输出开关信号到Arduino,产品不震动时,震动开关呈断开状态,输出端输出高电平,蓝色指示灯不亮;产品震动时,震动开关瞬间导通,输出端输出低电平,蓝色指示灯亮;模块使用PH2.0接口,使用数字连接线可以很方便的连接到传感器扩展板上。它能够感知微弱震动信号,可实现与震动有关的互动作品。用于各种震动触发作用,报盗报警,智能小车,电子积木等。
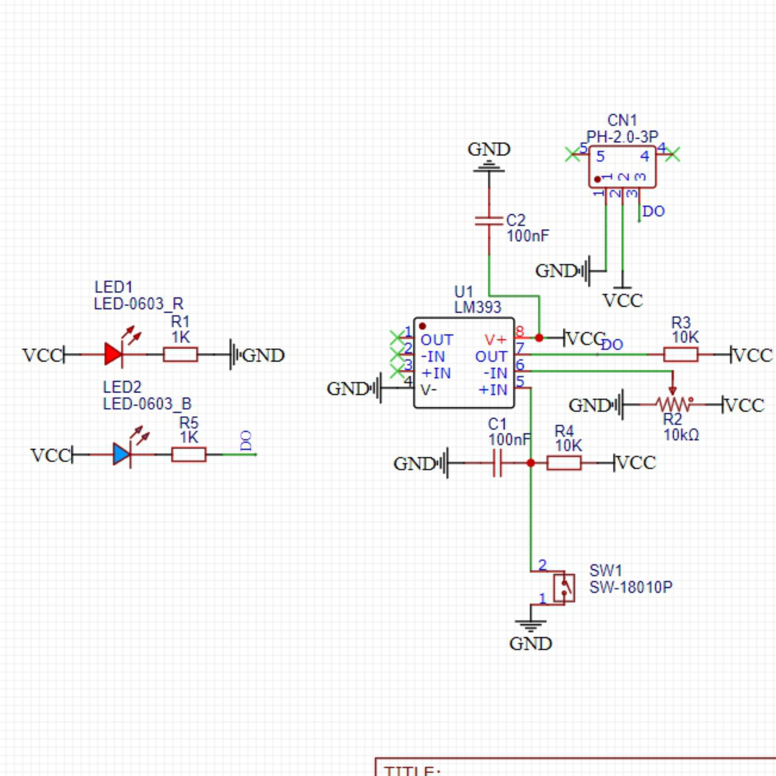
2、原理图

3、模块参数
引脚名称 | 描述 |
|---|---|
G | GND(电源输入) |
V | VCC (电源正级) |
S | 数字信号引脚 |
供电电压:3.3V / 5V
连接方式:PH2.0 3P端子
安装方式:乐高搭建
4、电路板尺寸

5、Arduino IDE示例程序
示例程序(UNO开发板):点击下载
void setup(){
Serial.begin(9600);
pinMode(A0, INPUT);
pinMode(4, OUTPUT);
}
void loop(){
//A0接敲击传感器,D4接led灯,晃动敲击传感器,led闪烁。
if (digitalRead(A0) == 1) {
Serial.println("未检测到冲击");
digitalWrite(4,LOW);
} else if (digitalRead(A0) == 0) {
delay(300);
digitalWrite(4,HIGH);
Serial.println("传感器检测到冲击");
}
}示例程序(ESP32开发板—基于Python语言,不能用Arduino IDE上传代码):
import machine
import time
pin2 = machine.Pin(2, machine.Pin.IN)
pin4 = machine.Pin(4, machine.Pin.OUT)
while True:
if pin2.value() == 1:
pin4.value(0)
print('未检测到冲击')
else:
pin4.value(1)
print('传感器检测到冲击')
time.sleep(1)6、米思齐 Mixly 示例程序(图形化语言)
示例程序(UNO开发板):点击下载

示例程序(ESP32开发板):点击下载

7、测试环境搭建
Arduino UNO 测试环境搭建
准备配件:
HELLO STEM UNO R3 PRO 开发板 *1
R3P 扩展板 *1
USB type-c 数据线 *1
敲击传感器(HS-S61-L)*1
led灯模块 (HS-F08P) *1
PH2.0 3P双头端子线 *2 或 PH2.0 3P端子转杜邦线 *2
电路接线图:

Micropython环境搭建
准备配件:
电路接线图:
8、视频教程
视频教程:点击查看
9、测试结论
器件连接好线之后,将上述程序烧录到UNO-R3 PRO开发板之后,接通电源。打开串口监视器,波特率设置为 9600。当敲击传感器感测到有冲击信号时,输入低电平(0),LED 闪烁发光;反之,led熄灭。
