
1、소개
2、시뮬레이션 그래프

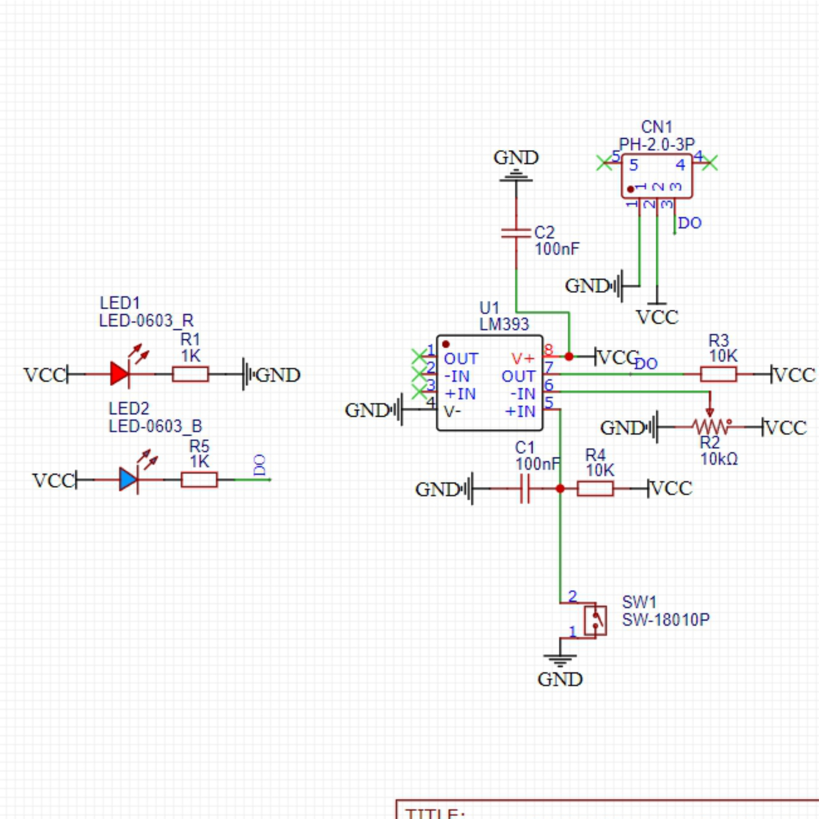
3、모듈 매개변수
핀 이름 | 설명 |
|---|---|
G | GND(전원 입력) |
V | VCC (전원 정극) |
S | 디지털 신호 핀 |
전원전압: 3.3V / 5V
연결 방식: PH2.0 3P 케이블
설치 방법:乐乐고 구축
4、회로판 크기

5、아두이노 IDE 예제 프로그램
예제 프로그램(UNO 개발 보드):다운로드 클릭
void setup(){
Serial.begin(9600);
pinMode(A0, INPUT);
pinMode(4, OUTPUT);
}
void loop(){
//A0接敲击传感器,D4接led灯,晃动敲击传感器,led闪烁。
if (digitalRead(A0) == 1) {
Serial.println("未检测到冲击");
digitalWrite(4,LOW);
} else if (digitalRead(A0) == 0) {
delay(300);
digitalWrite(4,HIGH);
Serial.println("传感器检测到冲击");
}
}예제 프로그램(ESP32 보드—Python 언어 기반, Arduino IDE로 업로드할 수 없음):
import machine
import time
pin2 = machine.Pin(2, machine.Pin.IN)
pin4 = machine.Pin(4, machine.Pin.OUT)
while True:
if pin2.value() == 1:
pin4.value(0)
print('未检测到冲击')
else:
pin4.value(1)
print('传感器检测到冲击')
time.sleep(1)6、미시치 Mixly 예제 프로그램(그래픽 언어)
예제 프로그램(UNO 개발 보드):다운로드 클릭

예제 프로그램(ESP32 개발 보드):다운로드 클릭

7、테스트 환경 구축
Arduino UNO 테스트 환경 구축
부품 준비:“
HELLO STEM UNO R3 PRO 개발보드 *1
R3P 확장 보드 *1
USB type-c 데이터 케이블 *1
타이밍 센서 (HS-S61-L) *1
led 조명 모듈 (HS-F08P) *1
PH2.0 3P이중 머리 케이블 라인 *2 또는 PH2.0 3P 케이블 튜브 던푼 라인 *2
전기 연결도):

Micropython 환경 설정
부품 준비:“
전기 연결도):
8、비디오教程
비디오 강의: 클릭하여 확인하세요
9、테스트결론
