
1、소개
BMP180气压센서는 공기압을 느끼고 일정한 규칙에 따라 사용가능한 출력 신호로 변환할 수 있는 장치나 장비입니다. 기본 기능은 공기의 압력 값을 정확히 측정하고, 압력 신호를 전기 신호 등 처리 및 전송하기 쉬운 신호 형식으로 변환하여, 이후의 표시, 제어 및 데이터 처리 등에 기초를 제공합니다
2、시뮬레이션 그래프

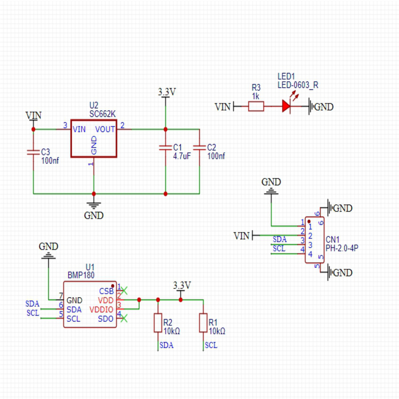
3、모듈 매개변수
핀 이름 | 설명 |
|---|---|
G | GND(전원 입력 부정极) |
V | VCC(전원 입력 정극) |
L | 시계 신호 통신 패인 |
A | 양방향 데이터 통신 패인 |
전원 공급 전압: 3.3V-5V
연결 방식: PH2.0 4P 핀 라인
설치 방법:乐乐고 구축
4、회로판 크기

5、Arduino 라이브러리 추가
Arduino 환경 라이브러리 설치 단계:참고 링크
Arduino 환경 라이브러리: 클릭하여 다운로드
미스키 UNO 개발판 라이브러리 설치 단계(코드 사용 전 미스키 라이브러리를 다운로드하고 설치하세요):참고 링크
6、한국어로 MicroPython 환경 라이브러리 파일 추가
미스키 ESP32 개발 보드 라이브러리 파일 다운로드 및 설치 단계(코드 사용 전 먼저 미스키 라이브러리 파일을 다운로드 및 설치하세요):참고 링크
7、아두이노 IDE 예제 프로그램
예제 프로그램(UNO 개발보드):다운로드 클릭
#include <Wire.h>
#include <Adafruit_BMP085.h>
Adafruit_BMP085 BMP;
void setup(){
Serial.begin(9600);
if (!BMP.begin()) {
Serial.println("Could not find a valid BMP085/BMP180 sensor, check wiring!");
while (true) {
}
}
}
void loop(){
Serial.print("Temperature = ");
Serial.print(BMP.readTemperature());
Serial.println(" ℃");
Serial.print("Pressure = ");
Serial.print(BMP.readPressure());
Serial.println(" Pa");
Serial.print("Approx altitude = ");
Serial.print(BMP.readAltitude(101325));
Serial.println(" m");
Serial.println("");
delay(1000);
}예제 프로그램(ESP32 보드-MicroPython 언어):
8、미스키 Mixly 예제 프로그램(그래픽 언어)
예제 프로그램(UNO 개발판):다운로드 클릭

예제 프로그램(ESP32 개발판):다운로드 클릭
9、테스트 환경 구축
Arduino UNO 테스트 환경 구축
부품 준비:“
UNO-R3 개발 보드 *1
UNO-R3 EXP 확장판 *1
USB type-c 데이터 케이블 *1
HS-S45L 기압 센서*1
PH2.0 4P둘쪽 머리 끝 케이블 *1
전기 연결도):

ESP32 Python 테스트 환경 구축
10、비디오 강의
Arduino UNO 비디오 강의:시각화 클릭
ESP32 Python 비디오 강의:
11、테스트 결과
Arduino UNO 테스트 결과:
코드를 내려주고 나서 컴퓨터 시리얼 포트에 온도, 대기압 강도가 표시됩니다。
