
1、介绍
BMP180气压传感器是能感受气体压力并按照一定规律将其转换为可用输出信号的器件或装置。其基本功能是精确测量气体的压力值,并将压力信号转换为电信号等便于处理和传输的信号形式,为后续的显示、控制和数据处理等提供基础
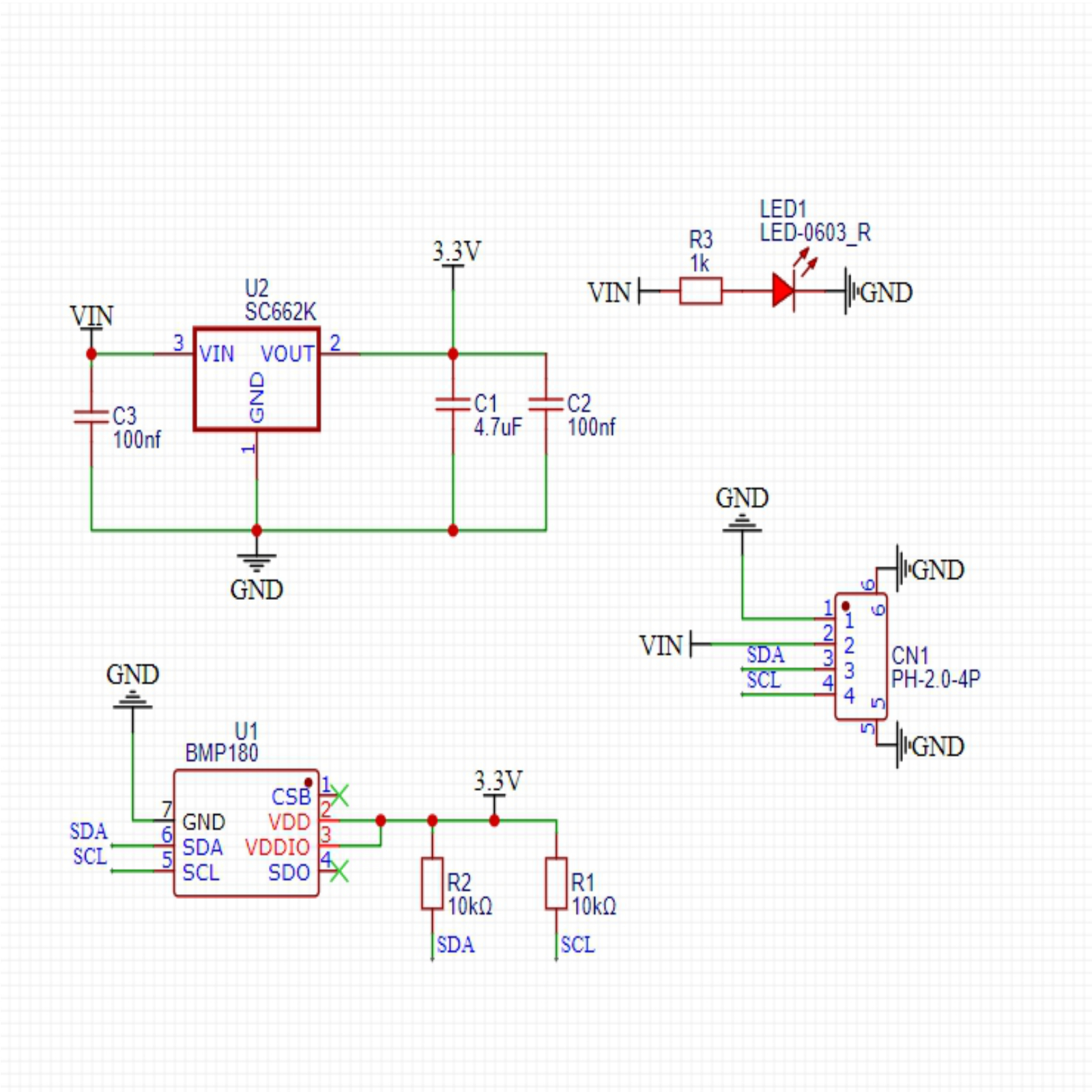
2、原理图

3、模块参数
引脚名称 | 描述 |
|---|---|
G | GND(电源输入负极) |
V | VCC(电源输入正极) |
L | 时钟信号通信引脚 |
A | 双向数据通信引脚 |
供电电压: 3.3V-5V
连接方式:PH2.0 4P端子线
安装方式:乐高搭建
4、电路板尺寸

5、添加Arduino库文件
Arduino环境库文件安装步骤:参考链接
Arduino环境库文件:点击下载
米思齐UNO开发板库文件安装步骤(使用代码前先下载安装米思齐库文件):参考链接
6、添加MicroPython环境库文件
米思齐ESP32开发板库文件下载安装步骤(使用代码前先下载安装米思齐库文件):参考链接
7、Arduino IDE示例程序
示例程序(UNO开发板):点击下载
#include <Wire.h>
#include <Adafruit_BMP085.h>
Adafruit_BMP085 BMP;
void setup(){
Serial.begin(9600);
if (!BMP.begin()) {
Serial.println("Could not find a valid BMP085/BMP180 sensor, check wiring!");
while (true) {
}
}
}
void loop(){
Serial.print("Temperature = ");
Serial.print(BMP.readTemperature());
Serial.println(" ℃");
Serial.print("Pressure = ");
Serial.print(BMP.readPressure());
Serial.println(" Pa");
Serial.print("Approx altitude = ");
Serial.print(BMP.readAltitude(101325));
Serial.println(" m");
Serial.println("");
delay(1000);
}示例程序(ESP32开发板-MicroPython语言):
8、米思齐 Mixly 示例程序(图形化语言)
示例程序(UNO开发板):点击下载

示例程序(ESP32开发板):点击下载
9、测试环境搭建
Arduino UNO 测试环境搭建
准备配件:
UNO-R3 开发板 *1
UNO-R3 EXP 扩展板 *1
USB type-c 数据线 *1
HS-S45L 气压传感器*1
PH2.0 4P双头端子线 *1
电路接线图:

ESP32 Python 测试环境搭建
10、视频教程
Arduino UNO视频教程:点击查看
ESP32 Python视频教程:
11、测试结论
Arduino UNO测试结论:
下入代码,之后电脑串口显示温度,大气压强。
