
1、介紹
BMP180氣壓傳感器是能感受氣體壓力並按照一定規律將其轉換為可用輸出信號的器件或裝置。其基本功能是精確測量氣體的壓力值,並將壓力信號轉換為電信號等便於處理和傳輸的信号形式,為後續的顯示、控制和數據處理等提供基礎
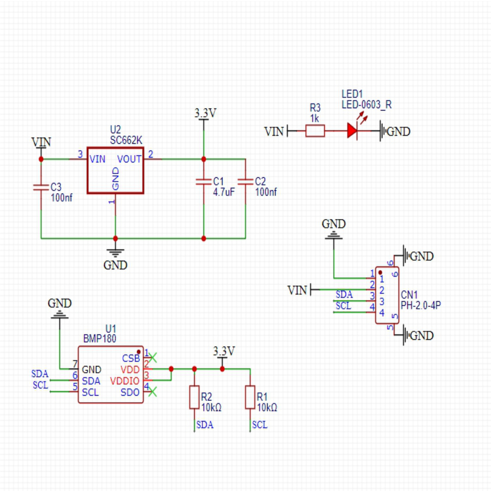
2、原理圖

3、模組參數
引腳名稱 | 描述 |
|---|---|
G | GND(電源輸入負極) |
V | VCC(電源輸入正極) |
L | 時鐘信號通信引腳 |
A | 雙向數據通訊引腳 |
供電電壓: 3.3V-5V
連接方式:PH2.0 4P端子線
安裝方式:樂高搭建
4、電路板尺寸

5、添加Arduino庫文件
Arduino環境庫文件安裝步驟:參考連結
Arduino環境庫文件:點擊下載
米思齊UNO開發板庫文件安裝步驟(使用代碼前先下載安裝米思齊庫文件):參考連結
6、加入MicroPython環境庫檔案
米思齊ESP32開發板庫檔案下載安裝步驟(使用代碼前先下載安裝米思齊庫檔案):參考連結
7、Arduino IDE範例程式
範例程式(UNO開發板):點擊下載
#include <Wire.h>
#include <Adafruit_BMP085.h>
Adafruit_BMP085 BMP;
void setup(){
Serial.begin(9600);
if (!BMP.begin()) {
Serial.println("Could not find a valid BMP085/BMP180 sensor, check wiring!");
while (true) {
}
}
}
void loop(){
Serial.print("Temperature = ");
Serial.print(BMP.readTemperature());
Serial.println(" ℃");
Serial.print("Pressure = ");
Serial.print(BMP.readPressure());
Serial.println(" Pa");
Serial.print("Approx altitude = ");
Serial.print(BMP.readAltitude(101325));
Serial.println(" m");
Serial.println("");
delay(1000);
}示例程序(ESP32開發板-MicroPython語言):
8、米思齊 Mixly 示例程式(圖形化語言)
示例程式(UNO開發板):點擊下載

示例程式(ESP32開發板):點擊下載
9、測試環境搭建
Arduino UNO 測試環境搭建
準備配件:
UNO-R3 開發板 *1
UNO-R3 EXP 開放板 *1
USB type-c 資料線 *1
HS-S45L 氣壓傳感器*1
PH2.0 4P雙頭端子線 *1
電路接線圖:

ESP32 Python 測試環境搭建
10、視頻教學
Arduino UNO視頻教學:按鈕查看
ESP32 Python視頻教學:
11、測試結論
Arduino UNO測試結論:
下入代碼,之後電腦串口顯示溫度,大氣壓強。
