
1、介绍
NFC感应读写模块一般基于射频感应原理,当带有对应识别介质(如 RFID 标签、NFC 标签等)的物体进入到其有效感应范围(感应距离根据模块类型和功率有所不同,从几厘米到数米不等)内时,能自动检测识别到该物体,触发后续的数据交互操作,常用于自动门禁系统,当人员携带授权的感应卡片靠近读卡器一定距离时,门禁自动打开。
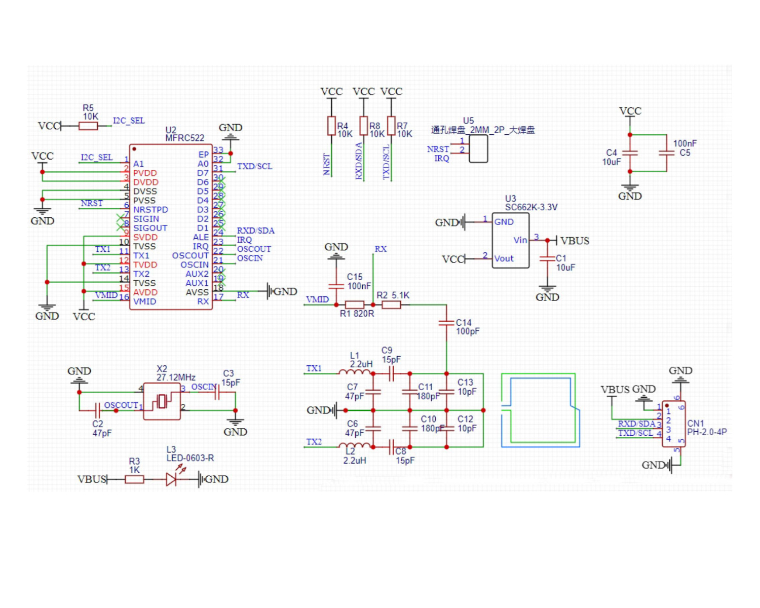
2、原理图

3、模块参数
引脚名称 | 描述 |
|---|---|
G | GND(电源输入负极) |
V | VCC(电源输入正极) |
SDA | 数据引脚 |
SCL | 时钟引脚 |
供电电压: 3.3V-5V
连接方式:PH2.0 4P端子线
安装方式:积木固定
4、电路板尺寸

5、添加Arduino库文件
不会使用库文件的参考这里:库文件安装使用
库文件下载:点击下载
米思齐UNO开发板库文件安装步骤(使用代码前先下载安装米思齐库文件):参考链接
6、添加MicroPython环境库文件
米思齐ESP32开发板库文件下载安装步骤(使用代码前先下载安装米思齐库文件):参考链接
7、Arduino IDE示例程序
示例程序(UNO开发板):点击下载
#include "Hello_STEM_RFID.h"
#include "Wire.h"
MFRC522 mfrc522(0x28);
void setup(){
Wire.begin();
Serial.begin(115200);
mfrc522.PCD_Init();
Serial.begin(9600);
pinMode(13, OUTPUT);
}
void loop(){
//2133f67b
//b6c2d896
if ((mfrc522.PICC_IsNewCardPresent() && mfrc522.PICC_ReadCardSerial())) {
Serial.println(String("Card UID:") + String(mfrc522.Read_Uid()));
if (mfrc522.Read_Uid() == "2133f67b") {
digitalWrite(13,HIGH);
} else if (mfrc522.Read_Uid() == "b6c2d896") {
digitalWrite(13,LOW);
}
}
}示例程序(ESP32开发板):
8、米思齐 Mixly 示例程序(图形化语言)
示例程序(UNO开发板):点击下载

示例程序(ESP32开发板):点击下载
9、测试环境搭建
Arduino UNO 测试环境搭建
准备配件:
UNO-R3 开发板 *1
UNO-R3 EXP 扩展板 *1
USB type-c 数据线 *1
HS-S62A-PL 射频感应读写模块 *1
LED灯模块 *1
PH2.0 4P端子线转杜邦 *1
电路接线图:

ESP32 Python 测试环境搭建
10、视频教程
Arduino UNO视频教程:点击查看
ESP32 Python视频教程:
11、测试结论
Arduino UNO测试结论:
发现串口显示总线电压、分流电压、电流值、功率值。
