
1、介紹
NFC感應讀寫模組一般基於射頻感應原理,當帶有對應識別介質(如 RFID 標籤、NFC 標籤等)的物體進入到其有效感應範圍(感應距離根據模組類型和功率有所不同,從幾厘米到數米不等)內時,能自動檢測識別到該物體,觸發後續的數據交互操作,常用於自動門禁系統,當人員攜帶授權的感應卡片靠近讀卡器一定距離時,門禁自動打開。
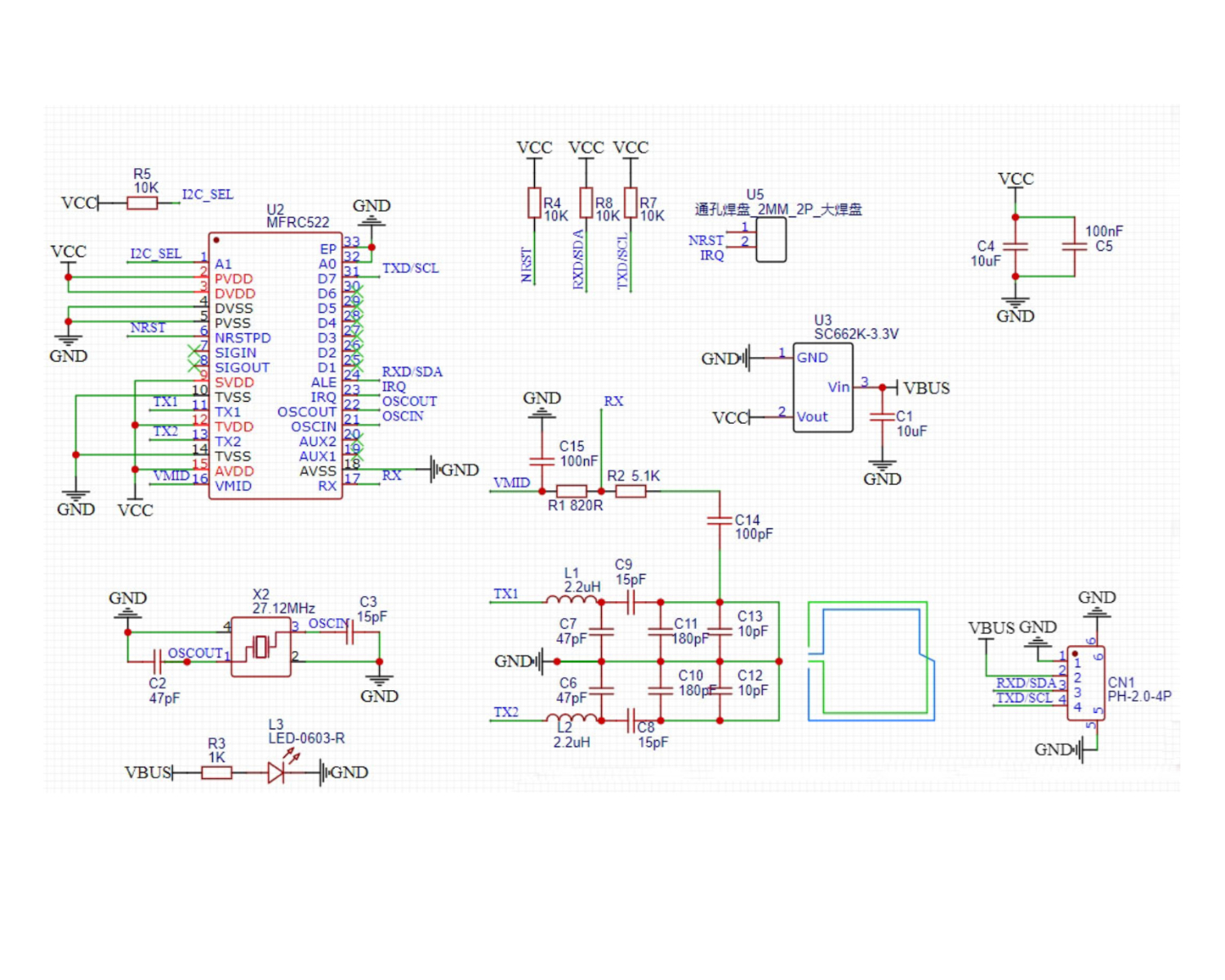
2、原理圖

3、模組參數
引腳名稱 | 描述 |
|---|---|
G | GND(電源輸入負極) |
V | VCC(電源輸入正極) |
SDA | 數據引腳 |
SCL | 時鐘引腳 |
供電電壓: 3.3V-5V
連接方式:PH2.0 4P端子線
安裝方式:積木固定
4、電路板尺寸

5、添加Arduino庫文件
不會使用庫文件的參考這裡:庫文件安裝使用
庫文件下載:點擊下載
米思齊UNO開發板庫文件安裝步驟(使用代碼前先下載安裝米思齊庫文件):參考連結
6、加入MicroPython環境庫檔案
米思齊ESP32開發板庫檔案下載安裝步驟(使用代碼前先下載安裝米思齊庫檔案):參考連結
7、Arduino IDE範例程式
範例程式(UNO開發板):點擊下載
#include "Hello_STEM_RFID.h"
#include "Wire.h"
MFRC522 mfrc522(0x28);
void setup(){
Wire.begin();
Serial.begin(115200);
mfrc522.PCD_Init();
Serial.begin(9600);
pinMode(13, OUTPUT);
}
void loop(){
//2133f67b
//b6c2d896
if ((mfrc522.PICC_IsNewCardPresent() && mfrc522.PICC_ReadCardSerial())) {
Serial.println(String("Card UID:") + String(mfrc522.Read_Uid()));
if (mfrc522.Read_Uid() == "2133f67b") {
digitalWrite(13,HIGH);
} else if (mfrc522.Read_Uid() == "b6c2d896") {
digitalWrite(13,LOW);
}
}
}範例程式(ESP32開發板):
8、米思齊 Mixly 示例程式(圖形化語言)
示例程式(UNO開發板):點擊下載

示例程式(ESP32開發板):點擊下載
9、測試環境搭建
Arduino UNO 測試環境搭建
準備配件:
UNO-R3 開發板 *1
UNO-R3 EXP 開放板 *1
USB type-c 資料線 *1
HS-S62A-PL 射頻感應讀寫模塊 *1
LED燈模塊 *1
PH2.0 4P 端子線轉杜邦 *1
電路接線圖:

ESP32 Python 測試環境搭建
10、視頻教學
Arduino UNO視頻教學:按鈕查看
ESP32 Python視頻教學:
11、測試結論
Arduino UNO測試結論:
發現串口顯示總線電壓、分流電壓、電流值、功率值。
