
1、介紹
紅外線探測模組本質上是一個紅外線收發裝置,是具有一對紅外線發射與接收管。發射管發射出一定頻率的紅外線,當發出的紅外線在檢測方向遇到反射面時,紅外線反射回來被接收管接收,經過反相器(施密特觸發器)電路處理之後,指針藍燈會亮起,同時信號輸出接口輸出數字信號(一個低電平信號)。
紅外探測(循跡)模組的紅外發射和接收頭受環境光干擾較大,一 般來說,越靠近反射面,效果越好。紅外探測(循跡)模組背面有一個電位器,通過調節電位器,可以調節模組的閾值,實現對應數字信號的輸出。調節電位器的電壓可以調節紅外線传感器的探測距離。當調節到LED藍燈剛好熄滅時,檢測距離最遠。如果LED藍燈常亮或者一直不亮可以調節電位器。使LED藍燈處於剛好熄滅的狀態。工作電壓:3.3~5V。檢測反應距離:1~50mm。
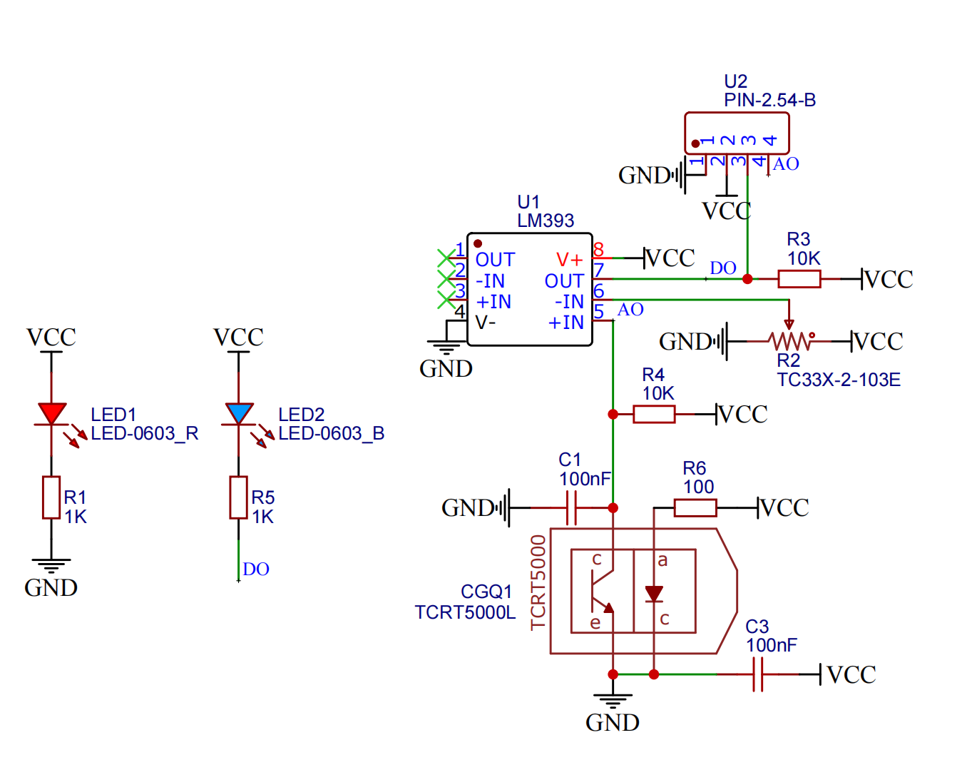
2、原理圖

3、模組參數
引腳名稱 | 描述 |
|---|---|
G | GND(電源輸入負極) |
V | VCC(電源輸入正極) |
S | 信號引腳 |
D | 數字信號引腳 |
A | 模擬信號引腳 |
供電電壓:3.3V / 5V
連接方式:PH2.0 3P端子
安裝方式:雙螺絲固定
4、電路板尺寸

5、Arduino IDE示範程序
Arduino UNO 示例(適用於Mixly IDE、Arduino IDE):
void setup(){
Serial.begin(9600);
pinMode(3, INPUT);
}
void loop(){
delay(500);
if (digitalRead(3) == 1) {
Serial.println("未检测物体");
} else if (digitalRead(3) == 0) {
Serial.println("检测到物体");
}
}ESP32 Python 示例(適用於Mixly IDE /米思齊)
(開發板選擇 Python ESP32 【ESP32 Generic(4MB)】切換為代碼模式上傳 ):
import machine
pin2 = machine.Pin(2, machine.Pin.IN)
while True:
if pin2.value() == 0:
print('检测到物体')
else:
print('未检测到物体')
6、米思齊Mixly示例程式(圖形化語言)
ArduinoUNO圖形化示例程式:點擊下載

ESP32 Python圖形化示例程式:點擊下載

7、測試環境搭建
Arduino UNO 測試環境搭建
準備配件:
HELLO STEM UNO R3 開發板 *1
HELLO STEM UNO R3 P 扩展板 *1
USB type-c 資料線 *1
紅外探測傳感器模組(HS-S01L)*1
PH2.0 3P雙頭端子線 *1
電路接線圖:

ESP32 Python 測試環境搭建
8、視頻教學
Arduino UNO視頻教學:點擊查看
ESP32 Python視頻教學:
9、測試結論
Arduino UNO測試結論:


ESP32 Python測試結論: