
1、介紹
水位感應器專為水深檢測而設計,可廣泛用於感應降雨,水位,甚至液體漏洩。當將水位感應器放入水中時,水位沒過銅線越多模擬值越大。讀取水深感測器模組的模擬值,在串口列印出來。如需知道水深,我們直接將感應器放探測部分前面的一點點放入水中,這樣我們就可以知道剛放入水中時的模擬值,知道這個值之後我們可以得出一个公式:當前模擬為CA ,放入水下時的模擬為DA 。水深 =(CA-DA)/100。
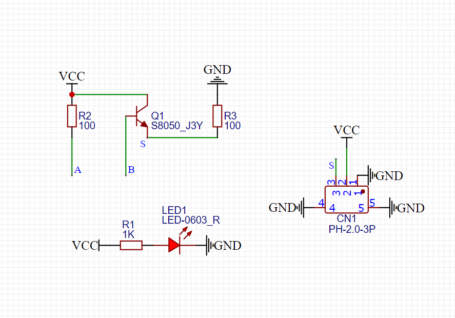
2、原理圖

3、模組參數
引腳名稱 | 描述 |
|---|---|
G | GND(電源輸入負極) |
V | VCC(電源輸入正極) |
S | 模擬信號引腳 |
供電電壓:3.3V / 5V
連接方式:PH2.0端子
安裝方式:螺丝固定/樂高搭建
4、電路板尺寸

5、Arduino IDE示範程序
示例程式(UNO開發板):
volatile float num;
volatile int Buzzer;
void setup(){
num = 0.0;
Buzzer = 6;
Serial.begin(9600);
pinMode(A2, INPUT);
}
void loop(){
//水深传感器接A2.,蜂鸣器接uno开发板D6
//检测水越深,水深传感器模拟值越大;反之,水深传感器模拟值越小
num = long(analogRead(A2));
Serial.println(num);
delay(500);
if (num > 670) {
//大概大于3cm
pinMode(Buzzer, OUTPUT);
digitalWrite(Buzzer,HIGH);
} else {
pinMode(Buzzer, OUTPUT);
digitalWrite(Buzzer,LOW);
}
}示例程序(ESP32開發板—基於Python語言,不能用Arduino IDE上傳代碼):
import machine
pin2 = machine.Pin(2, machine.Pin.OUT)
adc32 = machine.ADC(machine.Pin(32))
i = 0
while True:
i = adc32.read_u16()
print(i)
if i >= 50000:
pin2.value(1)
else:
pin2.value(0)6、米思齊Mixly示例程式(圖形化語言)
示例程式(UNO開發板):點擊下載

示例程序(ESP32開發板):點擊下載

7、測試環境搭建
Arduino UNO 測試環境搭建
準備配件:
HELLO STEM UNO R3 開發板 *1
HELLO STEM UNO R3 P 扩展板 *1
USB type-c 資料線 *1
水位感應器模塊(HS-S37L)*1
有源蜂鳴器模塊(HS-F07L)*1
PH2.0 3P雙頭端子線 *2
電路接線圖:

ESP32 Python 測試環境搭建
準備配件:
電路接線圖:
8、視頻教學
視頻教學:點擊查看
9、測試結論
器件連接好線之後,將上述程序上傳到 Arduino UNO 開發板之後, 打開Mxily串口監視器,將水位傳感器模塊慢慢放入水中,串口輸出水深傳感器的模擬值大於670(相當於大於3cm),蜂鳴器響起。
