
1、소개
2、시뮬레이션 그래프

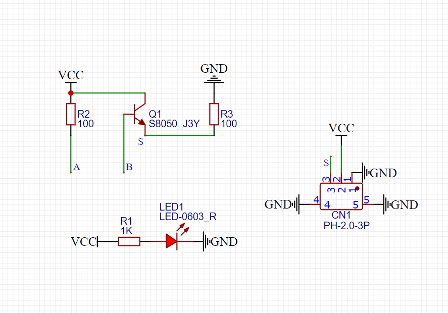
3、모듈 매개변수
핀 이름 | 설명 |
|---|---|
G | GND(전원 입력 부정极) |
V | VCC(전원 입력 정극) |
S | 모의신호핀 |
전원전압: 3.3V / 5V
연결 방식: PH2.0 단자
설치 방법: 볼트 고정/레고 구축
4、회로판 크기

5、아두이노 IDE 예제 프로그램
예제 프로그램(UNO 개발판):
volatile float num;
volatile int Buzzer;
void setup(){
num = 0.0;
Buzzer = 6;
Serial.begin(9600);
pinMode(A2, INPUT);
}
void loop(){
//水深传感器接A2.,蜂鸣器接uno开发板D6
//检测水越深,水深传感器模拟值越大;反之,水深传感器模拟值越小
num = long(analogRead(A2));
Serial.println(num);
delay(500);
if (num > 670) {
//大概大于3cm
pinMode(Buzzer, OUTPUT);
digitalWrite(Buzzer,HIGH);
} else {
pinMode(Buzzer, OUTPUT);
digitalWrite(Buzzer,LOW);
}
}예제 프로그램(ESP32 보드—Python 언어 기반, Arduino IDE로 업로드할 수 없음):
import machine
pin2 = machine.Pin(2, machine.Pin.OUT)
adc32 = machine.ADC(machine.Pin(32))
i = 0
while True:
i = adc32.read_u16()
print(i)
if i >= 50000:
pin2.value(1)
else:
pin2.value(0)6、미시치 Mixly 예제 프로그램(그래픽 언어)
예제 프로그램(UNO 개발판):다운로드 클릭

예제 프로그램(ESP32 개발 보드):다운로드 클릭

7、테스트 환경 구축
Arduino UNO 테스트 환경 구축
부품 준비:“
HELLO STEM UNO R3 개발 보드 *1
HELLO STEM UNO R3 P 확장 보드 *1
USB type-c 데이터 케이블 *1
水位传感器 모듈(HS-S37L)*1
유소스 벨 모듈(HS-F07L)*1
PH2.0 3P双头端子线 *2
전기 연결도):

ESP32 Python 테스트 환경 구축
부품 준비:“
전기 연결도):
8、비디오教程
비디오 강의:点击查看
9、테스트결론
선을 연결한 장치가 준비되면, 위의 프로그램을 Arduino UNO 개발 보드에 업로드한 후 Mxily 시리얼 모니터를 열고, 수위 센서 모듈을 점점 물에 넣어서, 시리얼이 수심 센서의 모의 값을 670(3cm 이상) 이상 출력하면 벨이 울립니다。
