
1、介绍
土壤湿度传感器是一种传感装置,主要用于检测土壤湿度的大小,并广泛应用于汽车自动刮水系统、智能灯光系统和智能天窗系统等。传感器采用优质FR-04双料,大面积5.0 * 4.0厘米,镀镍处理面。 它具有抗氧化,导电性和更出色的耐久性能; 用电位器调节灵敏度; 工作电压为3.3 V至5 V. 输出形式:数字值输出(0和1)和模拟值AO电压输出, 使用LM393双电压比较器, 当传感器连接到5v电源时,感应板上没有检查到湿度,DO输出处于高电平。 当插到土壤或者水中时,DO输出处于低电平。 如果感应板干燥时,输出将返回高水平状态。 AO模拟输出可以连接到微控制器上的AD接口,以检测上面湿度的大小。 DO数字输出也可以连接微控制器,以检测是否缺水。
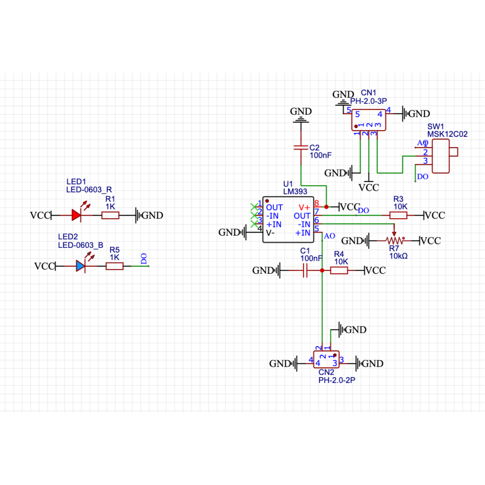
2、原理图

3、模块参数
引脚名称 | 描述 |
|---|---|
G | GND(电源输入负极) |
V | VCC(电源输入正极) |
S | 数字信号引脚 |
A | 模拟信号引脚 |
供电电压:3.3V / 5V
连接方式:PH2.0 2\3P
安装方式:螺丝固定/乐高搭建
4、电路板尺寸

5、Arduino IDE示例程序
Arduino UNO 图形化示例程序:
void setup(){
Serial.begin(9600);
pinMode(3, INPUT);
pinMode(6, OUTPUT);
pinMode(3, INPUT);
}
void loop(){
//雨滴检测模块接D3,有源蜂鸣器接开发板D6
//
//轻轻调节控制板模块背部电位器,土壤湿度感应板检测到湿度的情况下,控制板模块指示蓝灯亮起;
//土壤湿度感应板干燥情况下,控制板模块指示蓝灯熄灭。
if (digitalRead(3) == 1) {
//土壤湿度感应板干燥情况下,输出高电平(1),控制板模块信号指示蓝灯熄灭,蜂鸣器不响。
digitalWrite(6,LOW);
Serial.println(String("干燥土壤:") + String(digitalRead(3)));
} else if (digitalRead(3) == 0) {
//土壤湿度感应板遇到水或湿润土壤的情况下,输出低电平(0),控制板模块信号指示蓝灯亮起
digitalWrite(6,HIGH);
Serial.println(String("湿润土壤:") + String(digitalRead(3)));
}
}ESP32 Python 示例(适用于Mixly IDE /米思齐)
(开发板选择 Python ESP32 【ESP32 Generic(4MB)】切换为代码模式上传 ):
import machine
pin2 = machine.Pin(2, machine.Pin.IN)
pin4 = machine.Pin(4, machine.Pin.OUT)
while True:
if pin2.value() == 1:
pin4.value(0)
else:
pin4.value(1)
6、米思齐 Mixly 示例程序(图形化语言)
Arduino UNO 图形化示例程序:点击下载

ESP32 Python图形化示例程序:点击下载

7、测试环境搭建
Arduino UNO 测试环境搭建
准备配件:
UNO-R3 开发板 *1
UNO-R3 P 扩展板 *1
USB type-c 数据线 *1
土壤湿度传感器(HS-S09L)*1
土壤湿度传感器(HS-S09C)*1
有源蜂鸣器(HS-F07L)*1
PH2.0 2p双头端子线 * 1
PH2.0 3P双头端子线 * 2
电路接线图:

ESP32 Python 测试环境搭建
8、视频教程
Arduino UNO视频教程:点击查看
ESP32 Python视频教程:点击查看
9、测试结论
Arduino UNO测试结论:
在土壤湿度传感器模块通电的情况下,轻轻调节控制板模块背部电位器,土壤湿度感应板检测到湿度的情况下,控制板模块指示蓝灯亮起;土壤湿度感应板干燥情况下,控制板模块指示蓝灯熄灭。

器件连接好线之后,将上述程序烧录到 Arduino UNO 开发板之后,打开串口监视器,将土壤湿度传感器插到土里或者水中,可以看到数据会变化。

ESP32 Python测试结论:
在土壤湿度传感器模块通电的情况下,轻轻调节控制板模块背部电位器,土壤湿度感应板检测到湿度的情况下,控制板模块指示蓝灯亮起;土壤湿度感应板干燥情况下,控制板模块指示蓝灯熄灭。
器件连接好线之后,将上述程序烧录到 ESP32开发板之后,打开串口监视器,将土壤湿度传感器插到土里或者水中,可以看到数据会变化。