
1、소개
2、시뮬레이션 그래프

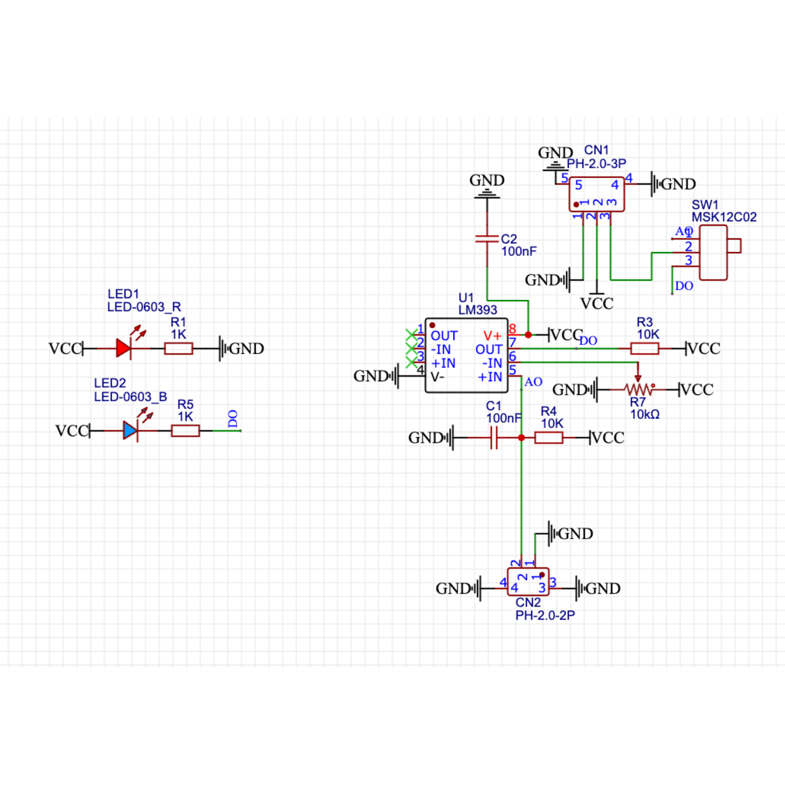
3、모듈 매개변수
핀 이름 | 설명 |
|---|---|
G | GND(전원 입력 부정极) |
V | VCC(전원 입력 정극) |
S | 디지털 신호 핀 |
A | 모의신호핀 |
전원전압: 3.3V / 5V
연결 방식: PH2.0 2\3P
설치 방법: 볼트 고정/레고 구축
4、회로판 크기

5、아두이노 IDE 예제 프로그램
Arduino UNO 그래픽 예제 프로그램:
void setup(){
Serial.begin(9600);
pinMode(3, INPUT);
pinMode(6, OUTPUT);
pinMode(3, INPUT);
}
void loop(){
//雨滴检测模块接D3,有源蜂鸣器接开发板D6
//
//轻轻调节控制板模块背部电位器,土壤湿度感应板检测到湿度的情况下,控制板模块指示蓝灯亮起;
//土壤湿度感应板干燥情况下,控制板模块指示蓝灯熄灭。
if (digitalRead(3) == 1) {
//土壤湿度感应板干燥情况下,输出高电平(1),控制板模块信号指示蓝灯熄灭,蜂鸣器不响。
digitalWrite(6,LOW);
Serial.println(String("干燥土壤:") + String(digitalRead(3)));
} else if (digitalRead(3) == 0) {
//土壤湿度感应板遇到水或湿润土壤的情况下,输出低电平(0),控制板模块信号指示蓝灯亮起
digitalWrite(6,HIGH);
Serial.println(String("湿润土壤:") + String(digitalRead(3)));
}
}ESP32 Python 예제(Mixly IDE / 미스키에 적용됨)
(개발 보드를 선택한 Python ESP32 【ESP32 Generic(4MB)】를 코드 모드로 전환하여 업로드 ):
import machine
pin2 = machine.Pin(2, machine.Pin.IN)
pin4 = machine.Pin(4, machine.Pin.OUT)
while True:
if pin2.value() == 1:
pin4.value(0)
else:
pin4.value(1)
6、미시치 Mixly 예제 프로그램(그래픽 언어)
Arduino UNO 그래픽 예제 프로그램:다운로드 클릭

ESP32 Python 그래픽 예제 프로그램:다운로드 클릭

7、테스트 환경 구축
Arduino UNO 테스트 환경 구축
부품 준비:“
UNO-R3 개발 보드 *1
UNO-R3 P 확장판 *1
USB type-c 데이터 케이블 *1
토양 습도 센서 (HS-S09L) *1
토양 습도 센서(HS-S09C)*1
유성 벨 (HS-F07L) *1
PH2.0 2p끝이 두 개인 단자 라인 * 1
PH2.0 3P두개 머리 케이블 * 2
전기 연결도):

ESP32 Python 테스트 환경 구축
8、비디오教程
Arduino UNO 비디오教程:클릭하여 확인하세요
ESP32 파이썬 비디오教程:클릭하여 확인하세요
9、테스트결론
Arduino UNO 테스트 결과:
토양 습도 센서 모듈이 전원을 켜진 상태에서, 조용히 제어판 모듈 뒷면의 항구를 조절하면, 토양 습도 감지판이 습도를 감지하는 경우 제어판 모듈이 파란 불을 켜게 됩니다. 토양 습도 감지판이 건조한 경우, 제어판 모듈이 파란 불을 꺼게 됩니다.

선을 연결한 장치를 사용하여 위의 프로그램을 Arduino UNO 개발 보드에 기록한 후, 시리얼 모니터를 열고 토양 습도 센서를 토양에나 물에 꽂아놓으면 데이터가 변할 수 있습니다.

ESP32 Python 테스트 결과:
토양 습도 센서 모듈이 전원을 켜진 상태에서, 조용히 제어판 모듈 뒷면의 항구를 조절하면, 토양 습도 감지판이 습도를 감지하는 경우 제어판 모듈이 파란 불을 켜게 됩니다. 토양 습도 감지판이 건조한 경우, 제어판 모듈이 파란 불을 꺼게 됩니다.
기기의 라인을 연결하고, 위의 프로그램을 ESP32 개발 보드에 기록한 후, 시리얼 모니터를 엽니다. 토양 습도 센서를 토 속이나 물에 꽂으면 데이터가 변할 수 있습니다.