
1、介紹
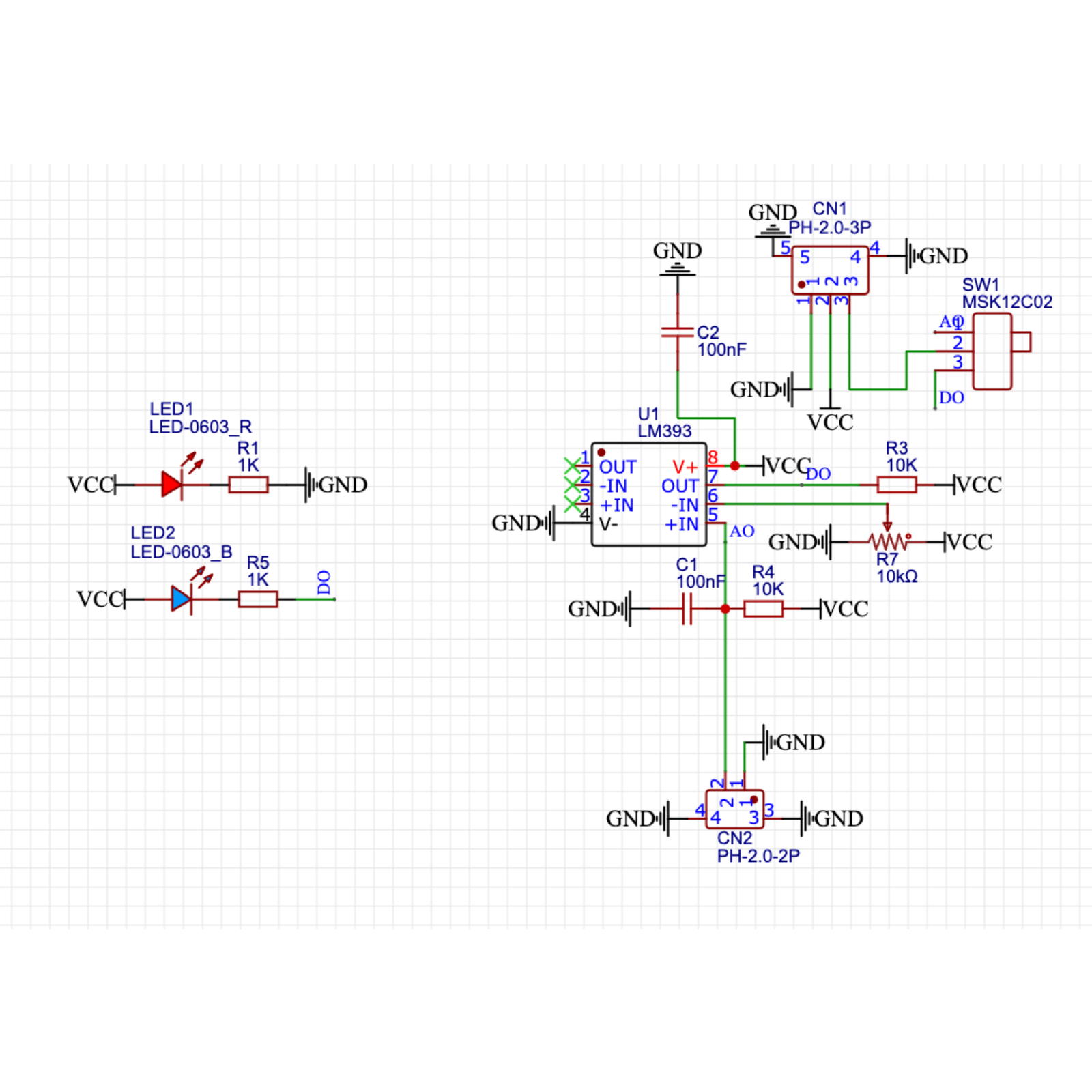
2、原理圖

3、模組參數
引腳名稱 | 描述 |
|---|---|
G | GND(電源輸入負極) |
V | VCC(電源輸入正極) |
S | 數字信號引腳 |
A | 模擬信號引腳 |
供電電壓:3.3V / 5V
連接方式:PH2.0 2/3P
安裝方式:螺丝固定/樂高搭建
4、電路板尺寸

5、Arduino IDE示範程序
ArduinoUNO圖形化示例程式:
void setup(){
Serial.begin(9600);
pinMode(3, INPUT);
pinMode(6, OUTPUT);
pinMode(3, INPUT);
}
void loop(){
//雨滴检测模块接D3,有源蜂鸣器接开发板D6
//
//轻轻调节控制板模块背部电位器,土壤湿度感应板检测到湿度的情况下,控制板模块指示蓝灯亮起;
//土壤湿度感应板干燥情况下,控制板模块指示蓝灯熄灭。
if (digitalRead(3) == 1) {
//土壤湿度感应板干燥情况下,输出高电平(1),控制板模块信号指示蓝灯熄灭,蜂鸣器不响。
digitalWrite(6,LOW);
Serial.println(String("干燥土壤:") + String(digitalRead(3)));
} else if (digitalRead(3) == 0) {
//土壤湿度感应板遇到水或湿润土壤的情况下,输出低电平(0),控制板模块信号指示蓝灯亮起
digitalWrite(6,HIGH);
Serial.println(String("湿润土壤:") + String(digitalRead(3)));
}
}ESP32 Python 示例(適用於Mixly IDE /米思齊)
(開發板選擇 Python ESP32 【ESP32 Generic(4MB)】切換為代碼模式上傳 ):
import machine
pin2 = machine.Pin(2, machine.Pin.IN)
pin4 = machine.Pin(4, machine.Pin.OUT)
while True:
if pin2.value() == 1:
pin4.value(0)
else:
pin4.value(1)
6、米思齊Mixly示例程式(圖形化語言)
ArduinoUNO圖形化示例程式:點擊下載

ESP32 Python圖形化示例程式:點擊下載

7、測試環境搭建
Arduino UNO 測試環境搭建
準備配件:
UNO-R3 開發板 *1
UNO-R3 P 扩展板 *1
USB type-c 資料線 *1
土壤濕度感應器(HS-S09L)*1
土壤濕度傳感器(HS-S09C)*1
有源蜂鳴器(HS-F07L)*1
PH2.0 2p雙頭端子線 * 1
PH2.0 3P雙頭端子線 * 2
電路接線圖:

ESP32 Python 測試環境搭建
8、視頻教學
Arduino UNO視頻教學:點擊查看
ESP32 Python視頻教學:點擊查看
9、測試結論
Arduino UNO測試結論:
在土壤濕度感應器模塊通電的的情況下,輕輕調節控制板模塊背部電位器,土壤濕度感應板檢測到濕度的情況下,控制板模塊指示藍燈亮起;土壤濕度感應板乾燥的情況下,控制板模塊指示藍燈熄滅。

器件連接好線之後,將上述程序燒錄到 Arduino UNO 開發板之後,打開串口監視器,將土壤濕度感應器插到土裡或者水中,可以看到數據會變化。

ESP32 Python測試結論:
在土壤濕度感應器模塊通電的的情況下,輕輕調節控制板模塊背部電位器,土壤濕度感應板檢測到濕度的情況下,控制板模塊指示藍燈亮起;土壤濕度感應板乾燥的情況下,控制板模塊指示藍燈熄滅。
器件連接好線之後,將上述程式燒錄到 ESP32 開發板之後,打開串口監視器,將土壤濕度感應器插到土裡或者水中,可以看到數據會變化。