
1、소개
2、시뮬레이션 그래프

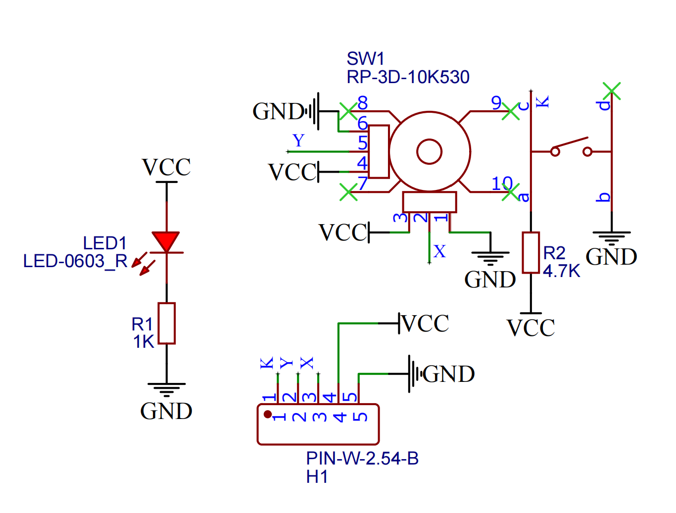
3、모듈 매개변수
핀 이름 | 설명 |
|---|---|
G | GND(전원 입력 부정极) |
V | VCC(전원 입력 정극) |
X | 모의신호핀 |
Y | 모의신호핀 |
K | 디지털 신호 핀 |
전원전압: 3.3V / 5V
연결 방식: 2.54mm 레이아웃 핀저
설치방식: 더블스크루 고정
4、회로판 크기

5、아두이노 IDE 예제 프로그램
주의: 프로그램을 업로드할 때 라이브러리 파일 오류가 표시되면 먼저 라이브러리 파일을 가져오세요!
Arduino IDE 라이브러리 다운로드 및 导入 가이드:点击查看
예제 프로그램(UNO 개발 보드):
volatile int x;
volatile int y;
volatile boolean k;
void setup(){
Serial.begin(9600);
x = 0;
y = 0;
k = 0;
pinMode(A2, INPUT);
pinMode(A1, INPUT);
pinMode(A0, INPUT);
}
void loop(){
x = analogRead(A2);
y = analogRead(A1);
k = digitalRead(A0);
Serial.print("x: ");
Serial.print(x);
Serial.print("| y: ");
Serial.print(y);
Serial.print("|K: ");
Serial.println(k);
delay(200);
}6、ESP32 Python 예제(Mixly IDE /미스키에 적용됨)
개발 보드를 선택하세요 Python ESP32 【ESP32 Generic(4MB)】를 코드 모드로 전환하여 업로드하십시오
주의: 프로그램을 업로드할 때 라이브러리 파일 오류가 표시되면 먼저 라이브러리 파일을 가져오세요!
미시지(Mixly)IDE ESP32 라이브러리 다운로드 및 가져오기 가이드:点击查看
예제 프로그램(ESP32-Python):
import machine
import time
adc35 = machine.ADC(machine.Pin(35))
adc34 = machine.ADC(machine.Pin(34))
pin15 = machine.Pin(15, machine.Pin.IN)
while True:
print('X ',end ="")
print(adc35.read_u16(),end ="")
print('Y ',end ="")
print(adc34.read_u16(),end ="")
print('Z ',end ="")
print(pin15.value())
time.sleep_ms(100)7、미스키 Mixly 예제 프로그램(그래픽 언어)
예제 프로그램(UNO 개발 보드):다운로드 클릭
주의: 프로그램을 업로드할 때 라이브러리 파일 오류가 표시되면 먼저 라이브러리 파일을 가져오세요!
미스키(Mixly)IDE Arduino 라이브러리 다운로드 및 가져오기 가이드:点击查看

예제 프로그램(ESP32 개발 보드):다운로드 클릭
주의: 프로그램을 업로드할 때 라이브러리 파일 오류가 표시되면 먼저 라이브러리 파일을 가져오세요!
미시지(Mixly)IDE ESP32 라이브러리 다운로드 및 가져오기 가이드:点击查看

8、테스트 환경 구축
Arduino UNO 테스트 환경 구축
부품 준비:“
HELLO STEM UNO R3 PRO 개발보드 *1
USB type-c 데이터 케이블 *1
이중축 조이스틱 모듈(HS-S34A)*1
1P 모터 대 모터 두봉선 *6개 또는 3P 모터 대 모터 두봉선과 2P 모터 대 모터 두봉선 각 *1개
전기 연결도):

ESP32 테스트 환경 설정
부품 준비:“업데이트 대기 중...
전기 연결도): 업데이트 대기 중...
9、비디오 강의
비디오 강의:点击查看
10、테스트 결과
Arduino UNO 테스트 결과:
