
1、介紹
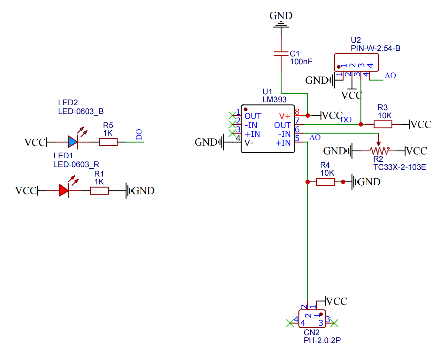
2、原理圖

3、模組參數
引腳名稱 | 描述 |
|---|---|
G | GND(電源輸入負極) |
V | VCC(電源輸入正極) |
S | 數字信號引腳 |
A | 模擬信號引腳 |
供電電壓:3.3V / 5V
連接方式:2.54mm排釘
安裝方式:雙螺絲固定
4、電路板尺寸

5、Arduino IDE示範程序
注意:程式上傳時如果提示庫文件報錯,請先導入庫文件!
Arduino IDE 庁件文件下載及導入教範:點擊查看
示範程序(UNO開發板):
void setup(){
Serial.begin(9600);
pinMode(3, INPUT);
pinMode(6, OUTPUT);
pinMode(3, INPUT);
}
void loop(){
//雨滴检测模块接D3,有源蜂鸣器接开发板D6
//
//轻轻调节控制板模块背部电位器,土壤湿度感应板检测到湿度的情况下,控制板模块指示蓝灯亮起;
//土壤湿度感应板干燥情况下,控制板模块指示蓝灯熄灭。
if (digitalRead(3) == 1) {
//土壤湿度感应板干燥情况下,输出高电平(1),控制板模块信号指示蓝灯熄灭,蜂鸣器不响。
digitalWrite(6,LOW);
Serial.println(String("干燥土壤:") + String(digitalRead(3)));
} else if (digitalRead(3) == 0) {
//土壤湿度感应板遇到水或湿润土壤的情况下,输出低电平(0),控制板模块信号指示蓝灯亮起
digitalWrite(6,HIGH);
Serial.println(String("湿润土壤:") + String(digitalRead(3)));
}
}6、ESP32 Python 示例(適用於Mixly IDE /米思齊)
開發板選擇 Python ESP32 【ESP32 Generic(4MB)】切換為代碼模式上傳
注意:程式上傳時如果提示庫文件報錯,請先導入庫文件!
米思齊(Mixly)IDE ESP32庫檔案下載及匯入教學:點擊查看
示例程式(ESP32-Python):
import machine
pin2 = machine.Pin(2, machine.Pin.IN)
pin4 = machine.Pin(4, machine.Pin.OUT)
while True:
if pin2.value() == 1:
pin4.value(0)
print('干燥土壤')
else:
pin4.value(1)
print('湿润土壤')7、米思齊 Mixly 示例程式(圖形化語言)
示範程序(UNO開發板):點擊下載
注意:程式上傳時如果提示庫文件報錯,請先導入庫文件!
米思齊(Mixly)IDE Arduino 圖庫檔案下載及匯入教學:點擊查看

示範程序(ESP32開發板):點擊下載
注意:程式上傳時如果提示庫文件報錯,請先導入庫文件!
米思齊(Mixly)IDE ESP32庫檔案下載及匯入教學:點擊查看

8、測試環境搭建
Arduino UNO 測試環境搭建
準備配件:
HELLO STEM UNO R3 PRO 開發板 *1
USB type-c 資料線 *1
土壤濕度傳感器(HS-S09C)*1
土壤濕度感測器(HS-S09A)*1
有源蜂鳴器(HS-F07A)*1
1P母對母杜邦線 *6條 或 3P母對母杜邦線 *2條
2.0雙頭端子線 * 1
電路接線圖:

ESP32 測試環境搭建
準備配件:等更新...
電路接線圖:等更新...
9、視頻教學
視頻教學:點擊查看
10、測試結果
Arduino UNO 混试结果:
在土壤感測器模組通電的情況下,用小螺丝釘調節土壤感測器模組的電位器,調至當土壤感測器B模組乾燥的情況下,感測器信號指示藍燈亮起。

器件連接好線之後,將上述程序上傳到Arduino UNO 開發板之後, 打開Mxily串口監視器,將土壤濕度感應器模組兩個銅條插入土壤裡或者水中,串口輸出對應的文字。
