
1、介绍
环境亮度传感器,又称环保型光敏电阻。替代光敏电阻 CdS,符合 RoHS 指令/无铅/无镉。特制滤光环氧树脂封装,光谱响应特性类似于人眼;随光照度变化线性输出;具有一定的温度稳定性;低暗电流,低工作照度;可广泛应用于各种光控电路,比如控制和调节灯光,调节背景光,如电视,PDA,照相机,LCD/LED 显示器和移动电话等;控制玩具和照明设备。环境亮度传感器对环境光线最敏感,一般用来检测周围环境的光线亮度等 。
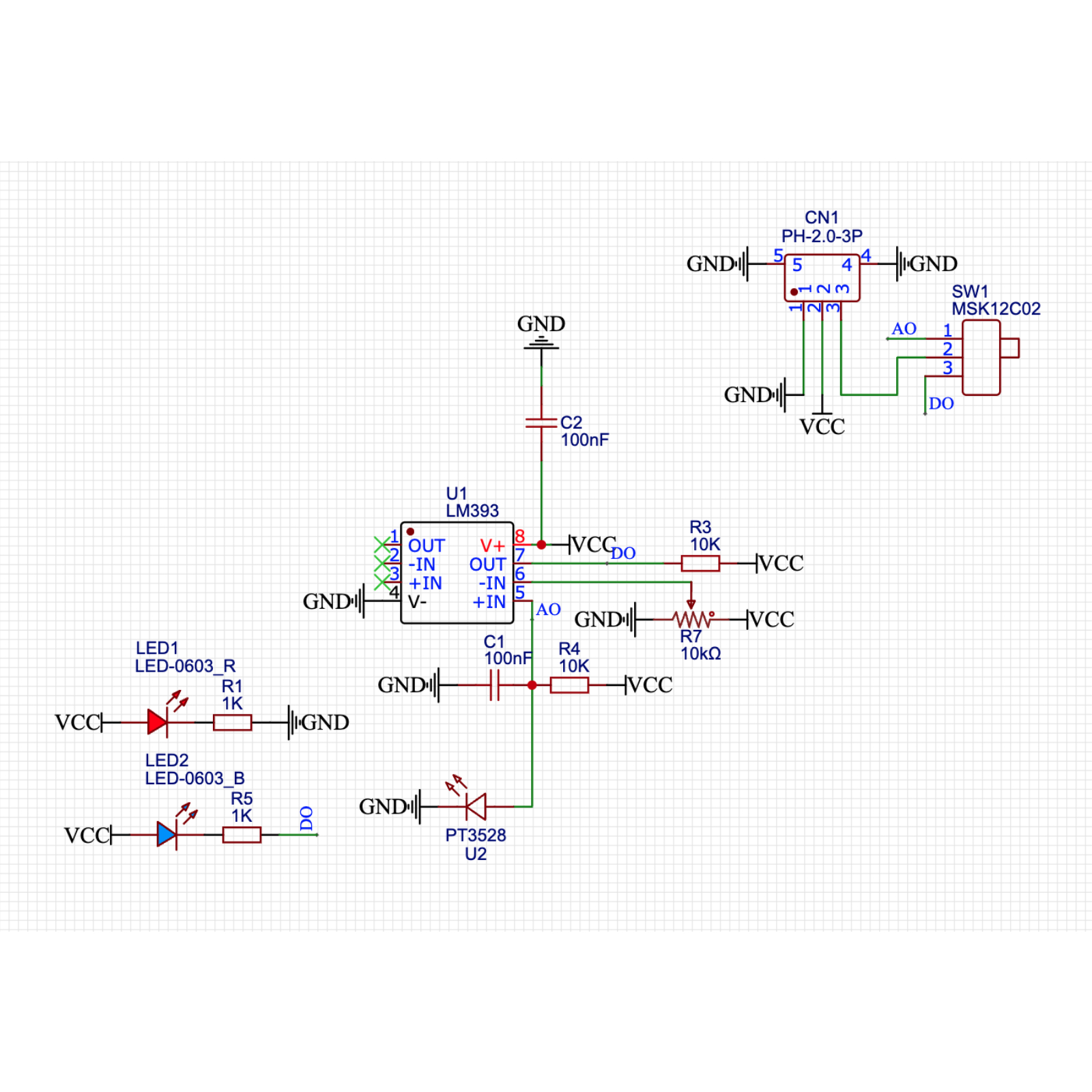
2、原理图

3、模块参数
引脚名称 | 描述 |
|---|---|
G | GND(电源输入负极) |
V | VCC(电源输入正极) |
S | 模拟信号引脚 |
供电电压:3.3V / 5V
连接方式:PH2.0 3p端子线
安装方式:双螺丝固定/l乐高搭建
4、电路板尺寸

5、Arduino IDE示例程序
Arduino UNO 图形化示例程序:
volatile int sensorValue;
volatile int light;
void setup(){
sensorValue = 0;
light = 0;
Serial.begin(9600);
pinMode(A0, INPUT);
pinMode(6, OUTPUT);
}
void loop(){
//环境亮度传感器接A0;led灯模块接D6;
//当手遮住光敏传感器时,显示数值将变大,led灯变亮;当光线变强时,显示数值将变小,led灯变暗;
sensorValue = analogRead(A0);
light = (map(sensorValue, 0, 1023, 0, 255));
Serial.print(" A0=");
Serial.print(sensorValue);
Serial.print(" light=");
Serial.println(light);
delay(5);
analogWrite(6, light);
}ESP32 Python 示例(适用于Mixly IDE /米思齐)
(开发板选择 Python ESP32 【ESP32 Generic(4MB)】切换为代码模式上传 ):
import machine
from mixpy import math_map
value = 0
light = 0
adc32 = machine.ADC(machine.Pin(32))
pwm2 = machine.PWM(machine.Pin(2))
while True:
value = adc32.read_u16()
light = (math_map(value, 0, 65535, 65535, 0))
pwm2.duty_u16(int(light))
6、米思齐 Mixly 示例程序(图形化语言)
Arduino UNO 图形化示例程序:点击下载

ESP32 Python图形化示例程序:点击下载

7、测试环境搭建
Arduino UNO 测试环境搭建
准备配件:
HELLO STEM UNO R3 开发板 *1
HELLO STEM UNO R3 P 扩展板 *1
USB type-c 数据线 *1
LED灯模块(HS-F08L)*1
环境亮度传感器模块(HS-S20L-B)*1
PH2.0 3P双头端子线 *2
电路接线图:

ESP32 Python 测试环境搭建
8、视频教程
Arduino UNO视频教程:点击查看
ESP32 Python视频教程:
9、测试结论
Arduino UNO测试结论:

环境亮度传感器就是一个光敏电阻与一个电阻串联分压,而我们读取的模拟值就是分压出来的电压值,周围环境光线的亮度强时所读取的电压值就越高,相反周围环境光线的亮度低时所读取的电压值就越低。由此可见,在白天或者强光下,led不亮或者灯光很暗;在黑夜下,led亮起。我们可以根据使用场景通过串口输出值编写程序,使光控灯更智能。
ESP32 Python测试结论:环境亮度传感器就是一个光敏电阻与一个电阻串联分压,而我们读取的模拟值就是分压出来的电压值,周围环境光线的亮度强时所读取的电压值就越高,相反周围环境光线的亮度低时所读取的电压值就越低。由此可见,在白天或者强光下,led不亮或者灯光很暗;在黑夜下,led亮起。我们可以根据使用场景通过串口输出值编写程序,使光控灯更智能。