
1、介紹
指紋感應器是一種通過採集、識別人體指紋獨特紋理信息,實現身份驗證或指令觸發的電子器件,核心是利用指紋 “唯一性”(每人、每個手指的指紋紋理均不同)和 “穩定性”(成年後指紋基本不變)的生物特徵,完成精準身份識別,廣泛應用於安防、消費電子、智能家居等領域。
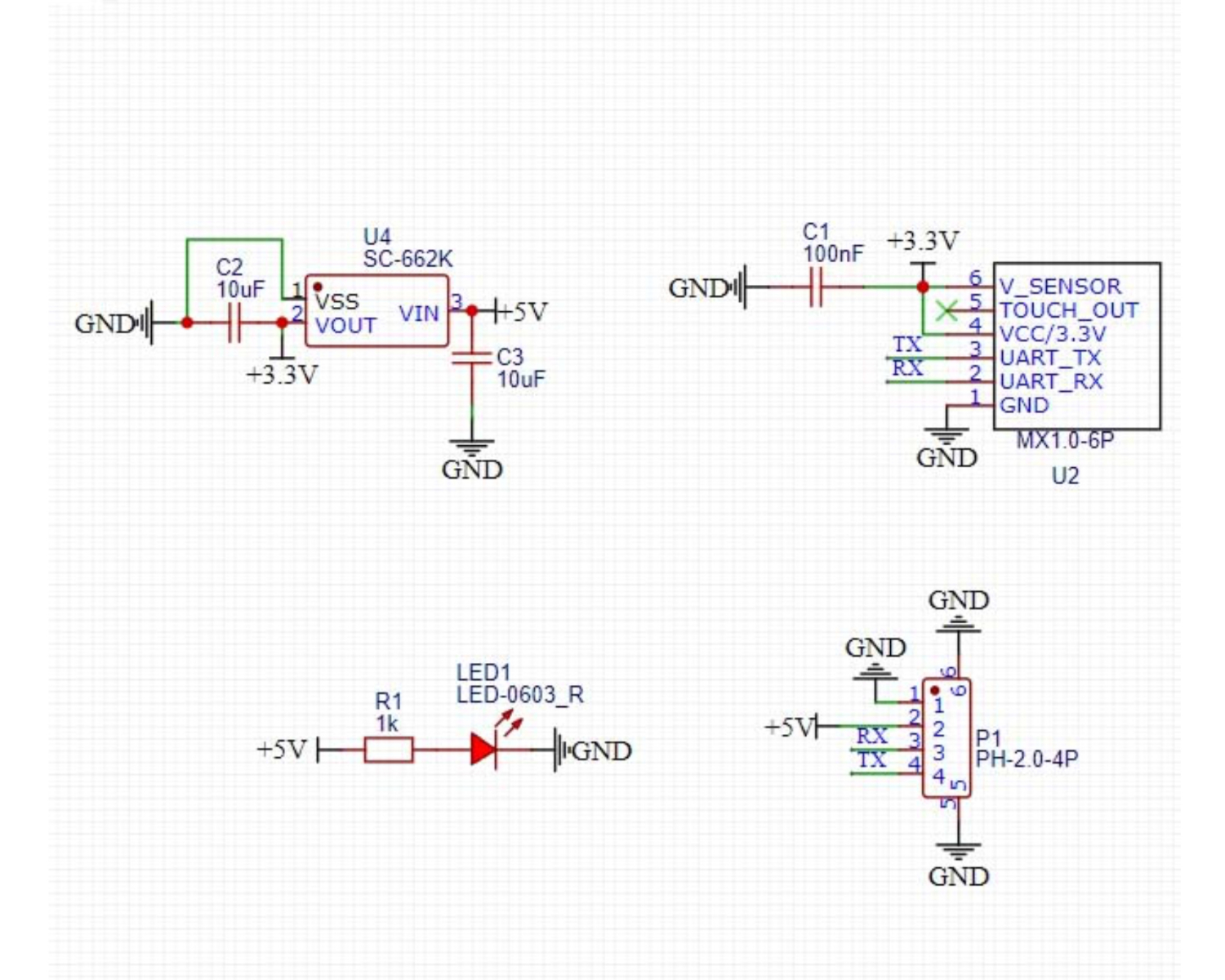
2、原理圖

3、模組參數
引腳名稱 | 描述 |
|---|---|
G | GND(電源輸入負極) |
V | VCC(電源輸入正極) |
R | 指紋模組數據介面引腳 |
SCL | 指紋模組數據發送引腳 |
供電電壓: 3.3V-5V
連接方式:PH2.0 4P端子線
安裝方式:積木固定/螺丝固定
4、電路板尺寸

5、添加Arduino庫文件
不會使用庫文件的參考這裡:庫文件安裝使用
庫文件下載:點擊下載
米思齊UNO開發板庫文件安裝步驟(使用代碼前先下載安裝米思齊庫文件):參考連結
6、加入MicroPython環境庫檔案
米思齊ESP32開發板庫檔案下載安裝步驟(使用代碼前先下載安裝米思齊庫檔案):參考連結
7、Arduino IDE範例程式
範例程式(UNO開發板):點擊下載
String item;
#include "Hello_STEM_ZW101.h"
FingerprintZW101 finger;
void setup(){
finger.begin(5,6,57600);
Serial.begin(57600);
item = "";
//两个波特率需需保持一致
delay(100);
Serial.println("发送:1=录入 2=搜索 3=清空");
}
void loop(){
if (Serial.available()) {
item = Serial.readString();
if (item == "1") {
Serial.println("正在录入指纹");
if (finger.registerFinger()) {
Serial.println("录入成功");
} else {
Serial.println("录入失败");
}
} else if (item == "2") {
Serial.println("正在验证指纹");
if (finger.searchFinger()) {
Serial.println("搜索成功");
} else {
Serial.println("搜索失败");
}
} else if (item == "3") {
Serial.println("正在清空指纹库");
if (finger.clearLibrary()) {
Serial.println("清空成功");
} else {
Serial.println("清空失败");
}
}
}
}範例程式(ESP32開發板):
8、米思齊 Mixly 示例程式(圖形化語言)
示例程式(UNO開發板):點擊下載

示例程式(ESP32開發板):點擊下載
9、測試環境搭建
Arduino UNO 測試環境搭建
準備配件:
UNO-R3 開發板 *1
UNO-R3 EXP 開放板 *1
USB type-c 資料線 *1
HS-S74-PL指紋感應器 *1
PH2.0 4P雙頭端子線 *1
電路接線圖:

ESP32 Python 測試環境搭建
10、視頻教學
Arduino UNO視頻教學:按鈕查看
ESP32 Python視頻教學:
11、測試結論
Arduino UNO測試結論:
通過串口發送對應數字,即可對模組進行對應操作。

