
1、介紹
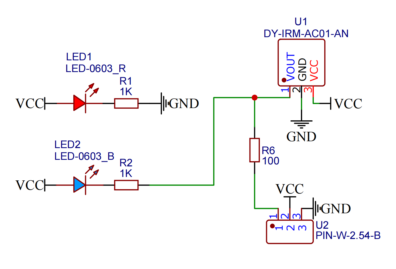
2、原理圖

3、模組參數
引腳名稱 | 描述 |
|---|---|
G | GND(電源輸入負極) |
V | VCC(電源輸入正極) |
S | 數字信號引腳 |
供電電壓:3.3V / 5V
連接方式:2.54mm排釘
安裝方式:雙螺絲固定
4、電路板尺寸

5、Arduino IDE示範程序
注意:程式上傳時如果提示庫文件報錯,請先導入庫文件!
Arduino IDE 庁件文件下載及導入教範:點擊查看
示範程序(UNO開發板):
#include <IRremote.h>
volatile int red;
volatile int yellow;
volatile int green;
const String IR_PROTOCOL_TYPE[] = {
"UNKNOWN",
"PULSE_DISTANCE",
"PULSE_WIDTH",
"DENON",
"DISH",
"JVC",
"LG",
"LG2",
"NEC",
"PANASONIC",
"KASEIKYO",
"KASEIKYO_JVC",
"KASEIKYO_DENON",
"KASEIKYO_SHARP",
"KASEIKYO_MITSUBISHI",
"RC5",
"RC6",
"SAMSUNG",
"SHARP",
"SONY",
"ONKYO",
"APPLE",
"BOSEWAVE",
"LEGO_PF",
"MAGIQUEST",
"WHYNTER"
};
IRrecv irrecv_4(4);
void setup(){
red = 9;
yellow = 10;
green = 11;
Serial.begin(9600);
irrecv_4.enableIRIn();
}
void loop(){
if (irrecv_4.decode()) {
struct IRData *pIrData = &irrecv_4.decodedIRData;
long ir_item = pIrData->decodedRawData;
String irProtocol = IR_PROTOCOL_TYPE[pIrData->protocol];
Serial.print("IR TYPE:" + irProtocol + "\tVALUE:");
Serial.println(ir_item, HEX);
irrecv_4.resume();
Serial.println(ir_item,HEX);
switch (ir_item) {
case 0xF30CFF00:
//按下遥控器“1”键编码值:F30CFF00。红灯亮。
pinMode(red, OUTPUT);
digitalWrite(red,HIGH);
pinMode(yellow, OUTPUT);
digitalWrite(yellow,LOW);
pinMode(green, OUTPUT);
digitalWrite(green,LOW);
break;
case 0xE718FF00:
//按下遥控器“2”键编码值:E718FF00。黄灯亮。
pinMode(yellow, OUTPUT);
digitalWrite(yellow,HIGH);
pinMode(red, OUTPUT);
digitalWrite(red,LOW);
pinMode(green, OUTPUT);
digitalWrite(green,LOW);
break;
case 0xA15EFF00:
//按下遥控器“3”键编码值:A15EFF00。绿灯亮。
pinMode(green, OUTPUT);
digitalWrite(green,HIGH);
pinMode(red, OUTPUT);
digitalWrite(red,LOW);
pinMode(yellow, OUTPUT);
digitalWrite(yellow,LOW);
break;
case 0xBA45FF00:
//按下遥控器“A”键编码值:BA45FF00。所以灯熄灭。
pinMode(red, OUTPUT);
digitalWrite(red,LOW);
pinMode(yellow, OUTPUT);
digitalWrite(yellow,LOW);
pinMode(green, OUTPUT);
digitalWrite(green,LOW);
break;
default:
break;
}
} else {
}
}6、ESP32 Python 示例(適用於Mixly IDE /米思齊)
開發板選擇 Python ESP32 【ESP32 Generic(4MB)】切換為代碼模式上傳
注意:程式上傳時如果提示庫文件報錯,請先導入庫文件!
米思齊(Mixly)IDE ESP32庫檔案下載及匯入教學:點擊查看
示例程式(ESP32-Python):
待更新...7、米思齊 Mixly 示例程式(圖形化語言)
示範程序(UNO開發板):點擊下載

示範程序(ESP32開發板):點擊下載
注意:程式上傳時如果提示庫文件報錯,請先導入庫文件!
米思齊(Mixly)IDE ESP32庫檔案下載及匯入教學:點擊查看
圖片待更新...
8、測試環境搭建
Arduino UNO 測試環境搭建
準備配件:
HELLO STEM UNO R3 PRO 開發板 *1
USB type-c 資料線 *1
交通信號燈模塊(HS-F05A)*1
紅外接收模組(HS-S23A)*1
1P母對母杜邦線 *7條 或 3P母對母杜邦線 *2條和1P母對母杜邦線 *1條
紅外遙控器*1
電路接線圖:

ESP32 測試環境搭建
準備配件:等更新...
電路接線圖:等更新...
9、視頻教學
視頻教學:點擊查看
10、測試結果
Arduino UNO 混试结果:


ESP32 測試結果:
等更新...