
1、介紹
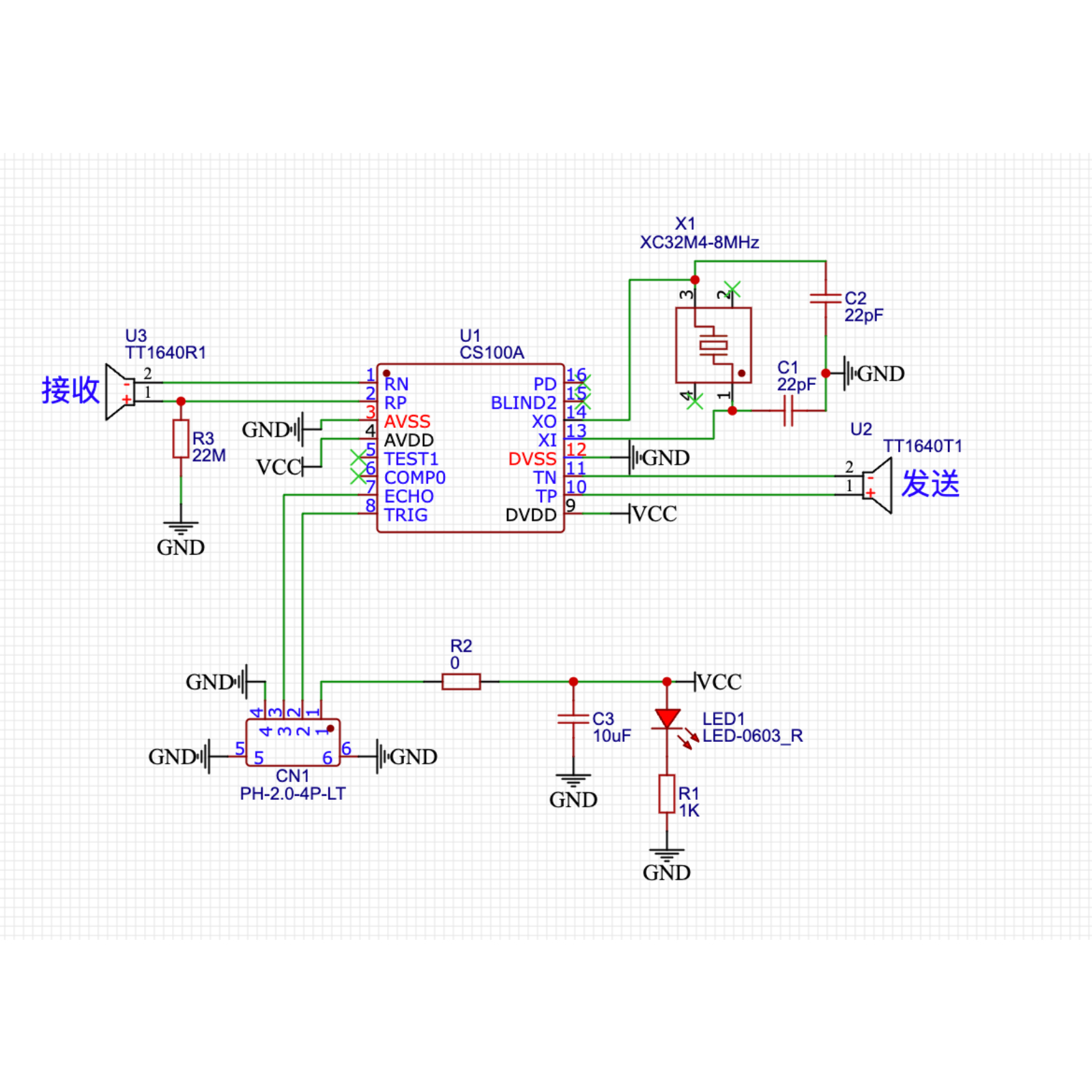
2、原理圖

3、模組參數
引腳名稱 | 描述 |
|---|---|
VCC | VCC(電源輸入正極) |
TRIG | 控制端 |
ECHO | 接收端 |
GND | GND(電源輸入負極) |
供電電壓:3.3V / 5V
連接方式:PH2.0端子線
安裝方式:螺丝固定/樂高搭建
4、電路板尺寸

5、Arduino IDE示範程序
ArduinoUNO圖形化示例程式:
volatile int csb;
float checkdistance_A0_A1() {
digitalWrite(A0, LOW);
delayMicroseconds(2);
digitalWrite(A0, HIGH);
delayMicroseconds(10);
digitalWrite(A0, LOW);
float distance = pulseIn(A1, HIGH) / 58.00;
delay(10);
return distance;
}
void setup(){
Serial.begin(9600);
csb = 0;
pinMode(A0, OUTPUT);
pinMode(A1, INPUT);
}
void loop(){
delay(200);
csb = checkdistance_A0_A1();
Serial.println(csb);
}ESP32 Python 示例(適用於Mixly IDE /米思齊)
(開發板選擇 Python ESP32 【ESP32 Generic(4MB)】切換為代碼模式上傳 ):
import machine
import sonar
import time
while True:
print(sonar.Sonar(32,33).checkdist())
time.sleep_ms(200)
6、米思齊Mixly示例程式(圖形化語言)
ArduinoUNO圖形化示例程式:點擊下載

ESP32 Python圖形化示例程式:點擊下載

7、測試環境搭建
Arduino UNO 測試環境搭建
準備配件:
HELLO STEM UNO R3 開發板 *1
HELLO STEM UNO R3 P 扩展板 *1
USB type-c 資料線 *1
超聲波模組(HS-SR04L)*1
PH2.0 4P雙頭端子線 *1
電路接線圖:

ESP32 Python 測試環境搭建
8、視頻教學
Arduino UNO視頻教學:點擊查看
ESP32 Python視頻教學:
9、測試結論
Arduino UNO測試結論:

將器件連接好線之後,將上述程序燒錄到 Arduino UNO 開發板之後,打開串口監視器,波特率設置為 9600。我們把障礙物置於超聲波模塊前方,可以測出超聲波模塊與障礙物之間的距離(cm)。更換超聲波模組與障礙物之間的距離,您會發現串口顯示的距離值發生了變化。
ESP32 Python測試結論: