
1、介紹
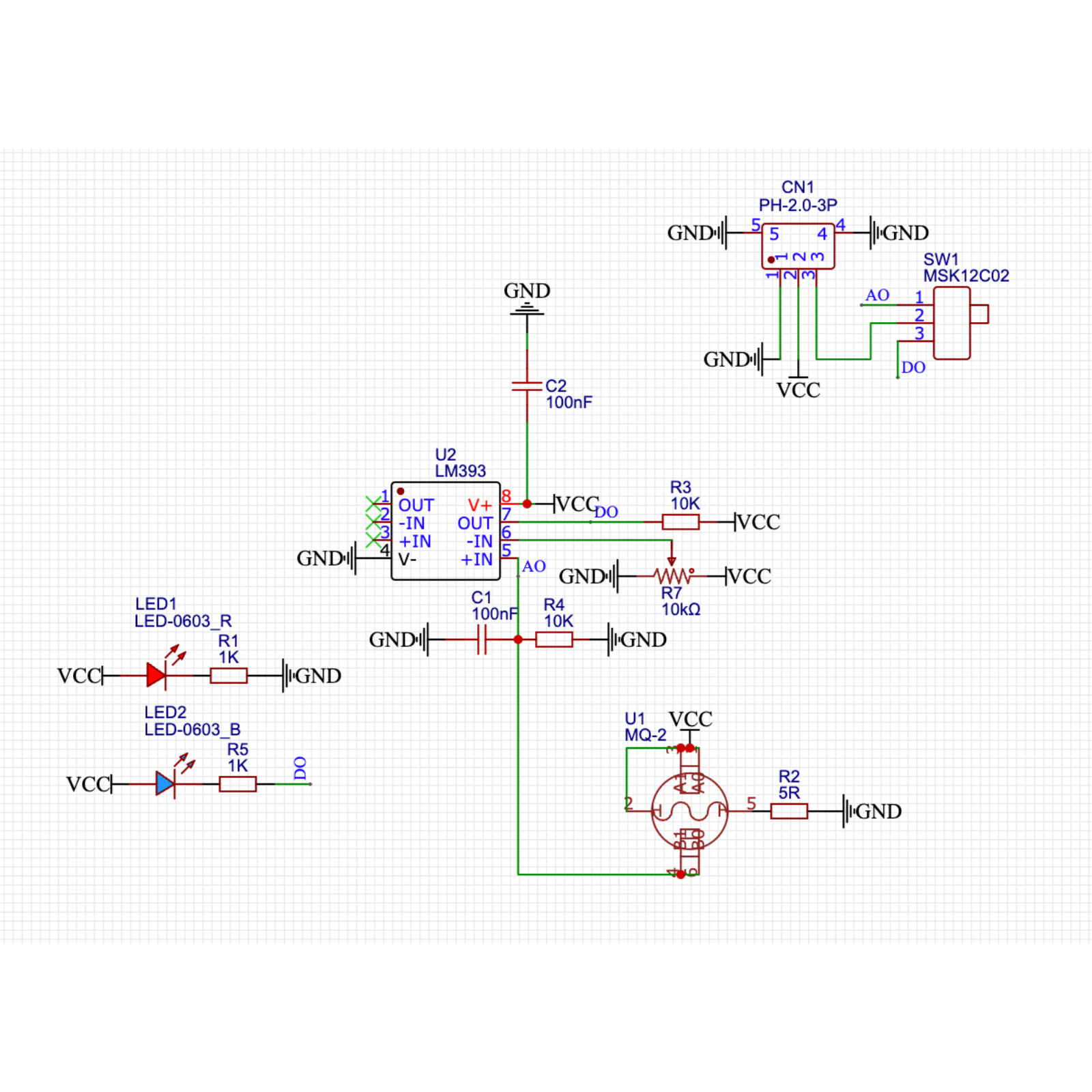
2、原理圖

3、模組參數
引腳名稱 | 描述 |
|---|---|
G | GND(電源輸入負極) |
V | VCC(電源輸入正極) |
S | 信號引腳 |
供電電壓:3.3V / 5V
連接方式:PH2.0 3P端子
安裝方式:螺丝固定/樂高搭建
4、電路板尺寸

5、Arduino IDE示範程序
ArduinoUNO圖形化示例程式:
void setup(){
pinMode(11, OUTPUT);
Serial.begin(9600);
digitalWrite(11,LOW);
pinMode(A2, INPUT);
}
void loop(){
//烟雾报警器:有源蜂鸣器接D11,
//烟雾传感器接A2;
//注意烟雾传感器与扩展版接口线序,不要正负极接反。
//当烟雾传感器检测气体或者烟雾时输出低电平(0),
//蜂鸣器有频率的响起。
//打开串口监视器,查看串口烟雾传感器输出值,调节电位器,没有烟雾或者气体,模块指示灯熄灭。
if (digitalRead(A2) == 0) {
//检测到烟雾输出低电平(0),电机工作,led灯与蜂鸣器响
for (int i = 0; i <= 3; i = i + (1)) {
digitalWrite(11,HIGH);
delay(200);
digitalWrite(11,LOW);
delay(200);
}
} else {
digitalWrite(11,LOW);
}
Serial.print("烟雾输出值:");
Serial.println(digitalRead(A2));
delay(10);
}ESP32 Python 示例(適用於Mixly IDE /米思齊)
(開發板選擇 Python ESP32 【ESP32 Generic(4MB)】切換為代碼模式上傳 ):
import machine
import music
import time
pin2 = machine.Pin(2, machine.Pin.IN)
midi = music.MIDI(4)
while True:
if pin2.value() == 0:
for i in range(0, 3, 1):
midi.pitch_time(440, 1000)
time.sleep(1)
time.sleep_ms(10)
6、米思齊Mixly示例程式(圖形化語言)
ArduinoUNO圖形化示例程式:點擊下載

ESP32 Python圖形化示例程式:點擊下載

7、測試環境搭建
Arduino UNO 測試環境搭建
準備配件:
HELLO STEM UNO R3 開發板 *1
HELLO STEM UNO R3 P 扩展板 *1
USB type-c 資料線 *1
氣體感應器模組(HS-S11L)*1
有源蜂鳴器(HS-F07L)*1
PH2.0 3P雙頭端子線 *2
電路接線圖:

ESP32 Python 測試環境搭建
8、視頻教學
Arduino UNO視頻教學:按鈕查看
ESP32 Python視頻教學:
9、測試結論
Arduino UNO測試結論:
調節模組背面電位器的閾值,在氣體傳感器模組通電的的情況下,用小螺絲刀調節傳感器模組的電位器,調至在沒有氣體或者煙霧干擾的的情況下,傳感器信號指示藍燈熄滅,有氣體或者煙霧情況下氣體傳感器模組信號指示藍燈亮起。

器件連接好線之後,將上述程式上傳到 Arduino UNO 開發板之後, 打開Mxily串口監視器,當煙霧傳感器檢測氣體或者煙霧時輸出低電平(0),蜂鳴器有頻率的響起;未檢測到煙霧時輸出高電平(1),蜂鳴器不響。

ESP32 Python測試結論:調節模組背面電位器的閾值,在氣體傳感器模組通電的的情況下,用小螺絲刀調節傳感器模組的電位器,調至在沒有氣體或者煙霧干擾的的情況下,傳感器信號指示藍燈熄滅,有氣體或者煙霧情況下氣體傳感器模組信號指示藍燈亮起。

器件連接好線之後,將上述程式上傳到 ESP32 開發板之後, 打開 Mxily 串口監視器,當煙霧傳感器檢測氣體或者煙霧時輸出低電平(0),蜂鳴器有頻率的響起;未檢測到煙霧時輸出高電平(1),蜂鳴器不響。
