
1、介紹
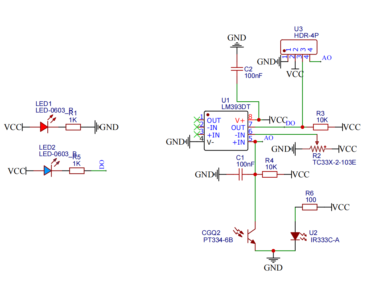
2、原理圖

3、模組參數
引腳名稱 | 描述 |
|---|---|
G | GND(電源輸入負極) |
V | VCC(電源輸入正極) |
S | 數字信號引腳 |
A | 模擬信號引腳 |
供電電壓:3.3V / 5V
連接方式:2.54mm排釘
安裝方式:雙螺絲固定
4、電路板尺寸

5、Arduino IDE示範程序
注意:程式上傳時如果提示庫文件報錯,請先導入庫文件!
Arduino IDE 庁件文件下載及導入教範:點擊查看
示範程序(UNO開發板):點擊下載
void setup(){
pinMode(4, INPUT);
pinMode(9, OUTPUT);
}
void loop(){
if (digitalRead(4) == 0) {
digitalWrite(9,HIGH);
} else if (digitalRead(4) == 1) {
digitalWrite(9,LOW);
}
}6、ESP32 Python 示例(適用於Mixly IDE /米思齊)
開發板選擇 Python ESP32 【ESP32 Generic(4MB)】切換為代碼模式上傳
注意:程式上傳時如果提示庫文件報錯,請先導入庫文件!
米思齊(Mixly)IDE ESP32庫檔案下載及匯入教學:點擊查看
示例程式(ESP32-Python):
import machine
import time
pin2 = machine.Pin(2, machine.Pin.IN)
pin4 = machine.Pin(4, machine.Pin.OUT)
while True:
if pin2.value() == 0:
pin4.value(1)
time.sleep_ms(200)
else:
pin4.value(0)7、米思齊 Mixly 示例程式(圖形化語言)
示範程序(UNO開發板):點擊下載
注意:程式上傳時如果提示庫文件報錯,請先導入庫文件!
米思齊(Mixly)IDE Arduino 圖庫檔案下載及匯入教學:點擊查看

示範程序(ESP32開發板):點擊下載
注意:程式上傳時如果提示庫文件報錯,請先導入庫文件!
米思齊(Mixly)IDE ESP32庫檔案下載及匯入教學:點擊查看

8、測試環境搭建
準備配件:
HELLO STEM UNO R3 PRO 開發板 *1
USB type-c 資料線 *1
LED燈模塊(HS-F08A)*1
紫外線避障模組(HS-S02A)*1
1P母對母杜邦線 *6條 或 3P母對母杜邦線 *2條
電路接線圖:

ESP32 測試環境搭建
準備配件:等更新...
電路接線圖:等更新...
9、視頻教學
視頻教學:點擊查看
10、測試結論
Arduino UNO 混试结果:
在紅外避障模組通电的狀況下,用小螺丝釘調節紅外避障模組的電位器,使手指離紅外避障探头20mm左右,感應器信號指示藍燈亮,手指離探头20mm外紅外避障模組信號指示藍燈滅。注意: 紅外避障模組的紅外發射和接收探头對受環境光干擾較大,請不要在陽光太強的環境下調試。

紅外避障模組利用紅外的工作特性, 当紅外避障模組探头檢測到障礙物輸出低電平(0);LED燈被點亮,當紅外避障模組探头未檢測到前方有障礙物輸出高電平(1),LED燈處於熄滅狀態。
