
1、介紹
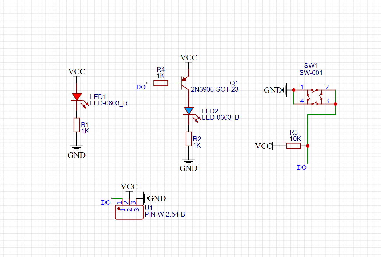
2、原理圖

3、模組參數
引腳名稱 | 描述 |
|---|---|
G | GND(電源輸入負極) |
V | VCC(電源輸入正極) |
S | 數字信號引腳 |
供電電壓:3.3V / 5V
連接方式:PH2.0 端子線
安裝方式:雙螺絲固定
4、電路板尺寸

5、Arduino IDE示範程序
Arduino UNO 示例(適用於Mixly IDE、Arduino IDE):
int value = 0;
void setup(){
Serial.begin(9600);
pinMode(4, INPUT);
pinMode(6, OUTPUT);
}
void loop(){
value = digitalRead(4);
if (value == 0) {
digitalWrite(6,HIGH);
} else {
digitalWrite(6,LOW);
}
delay(100);
Serial.println(value);
}ESP32 Python 示例(適用於Mixly IDE /米思齊)
(開發板選擇 Python ESP32 【ESP32 Generic(4MB)】切換為代碼模式上傳 ):
mport machine
import time
pin2 = machine.Pin(2, machine.Pin.IN)
pin4 = machine.Pin(4, machine.Pin.OUT)
while True:
if pin2.value() == 0:
pin4.value(1)
else:
pin4.value(0)
time.sleep_ms(500)
6、米思齊Mixly示例程式(圖形化語言)
示例程序(UNO開發板):點擊下載
ESP32 Python圖形化示例程式:點擊下載

7、測試環境搭建
Arduino UNO 測試環境搭建
準備配件:
HELLO STEM UNO R3 PRO 開發板 *1
UNO-R3 P 扩展板 *1
USB type-c 資料線 *1
LED燈模塊(HS-F08L)*1
四向傾斜傳感器模組(HS-S27L)*1
PH2.0雙頭端子線*2
電路接線圖:
ESP32 Python 測試環境搭建
8、視頻教學
Arduino UNO視頻教學:點擊查看
ESP32 Python視頻教學:
9、測試結論
Arduino UNO測試結論:
ESP32 Python測試結論:
器件連接好線之後,將上述程序燒錄到ESP32開發板之後,打開Mxily串口監視器,晃蕩模組。當感應器低於水平位置傾斜,開關接通,模擬口電壓值為 5V 左右。串口輸出低電平數值0,LED燈被點亮;當傳感器水平位置放置 ,開關停止,模擬口電壓值為 0V 左右。串口輸出高電平數值1,LED燈熄滅狀態。