
1、介紹
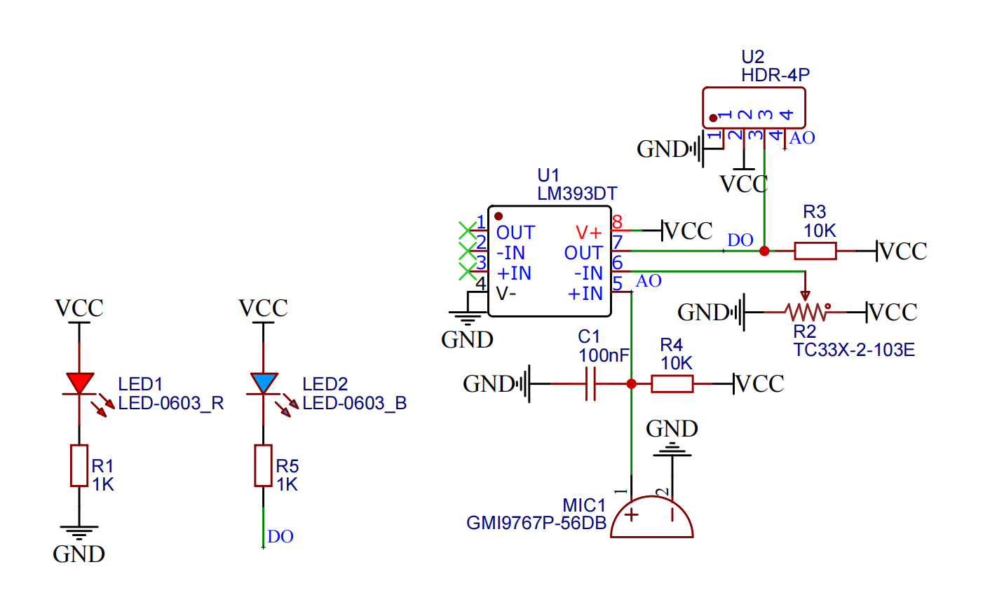
聲音感應器模組的作用相當於一個話筒(麥克風)。它用來接收聲波,顯示聲音的振動圖象,但不能對噪音的強度進行測量。該感應器內置一個對聲音敏感的電容式鍵極體話筒。聲波使話筒內的積電體薄膜振動,導致電容的變化,而產生與之對應變化的微小電壓。這一電壓隨後被轉化成0-5V的電壓,經過A/D轉換被數據采集器接受,並傳送給主控芯片。
2、原理圖

3、模組參數
引腳名稱 | 描述 |
|---|---|
G | GND(電源輸入負極) |
V | VCC(電源輸入正極) |
S | 數字信號引腳 |
A | 模擬信號引腳 |
供電電壓:3.3V / 5V
連接方式:PH2.0 3P端子
安裝方式:雙螺絲固定
4、電路板尺寸

5、Arduino IDE示範程序
Arduino UNO 示例(適用於Mixly IDE、Arduino IDE):
volatile int value_A;
void setup() {
Serial.begin(9600);
value_A = 0;
pinMode(A0, INPUT);
pinMode(6, OUTPUT);
}
void loop() {
value_A = analogRead(A0);//声音传感器A口接A0口S脚,声音传感器s口不接跳线,led灯模块接D6 口。
Serial.print(" 声音传感器模拟口值:");
Serial.println(value_A);
//保证安静环境下声音传感器模拟口
if (value_A > 352|| value_A < 280) {
digitalWrite(6, HIGH);
delay(1000);
} else {
digitalWrite(6, LOW);
}
}ESP32 Python 示例(適用於Mixly IDE /米思齊)
(開發板選擇 Python ESP32 【ESP32 Generic(4MB)】切換為代碼模式上傳 ):
import machine
import time
adc32.atten(machine.ADC.ATTN_11DB)
pin4 = machine.Pin(4, machine.Pin.OUT)
while True:
if adc32.read_u16() >= 40000:
pin4.value(1)
time.sleep(1)
else:
pin4.value(0)6、米思齊Mixly示例程式(圖形化語言)
ArduinoUNO圖形化示例程式:點擊下載

ESP32 Python圖形化示例程式:點擊下載

7、測試環境搭建
Arduino UNO 測試環境搭建
準備配件:
HELLO STEM UNO R3 PRO 開發板 *1
HELLO STEM UNO R3 P 扩展板 *1
USB type-c 資料線 *1
LED燈模塊(HS-F08L)*1
聲音感應器模組(HS-S05L)*1
PH2.0 3P雙頭端子線
電路接線圖:

ESP32 Python 測試環境搭建
8、視頻教學
Arduino UNO視頻教學:點擊查看
ESP32 Python視頻教學:
9、測試結論
Arduino UNO測試結論:

ESP32 Python測試結論:器件連接好線之後,將上述程式上傳到ESP32開發板之後,打開串口監視器,如果當聲音感應器模擬值大於設定閥值(檢測到聲音),LED燈亮1秒,否則LED燈熄滅。