
1、介紹
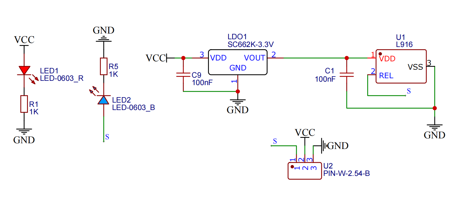
2、原理圖

3、模組參數
引腳名稱 | 描述 |
|---|---|
G | GND(電源輸入負極) |
V | VCC(電源輸入正極) |
S | 數字信號引腳 |
供電電壓:3.3V / 5V
連接方式:PH2.0 端子線
安裝方式:雙螺絲固定
4、電路板尺寸

5、Arduino IDE示範程序
Arduino UNO 示例(適用於Mixly IDE、Arduino IDE):
int body_sensing = 4;//设置人体传感器接D4引脚
int Buzzer = 6;//设置有蜂鸣器接D6引脚
boolean value= 0;//设置布尔变量
void setup() {
Serial.begin(9600);//设置串口波特率
pinMode(body_sensing, INPUT);//设置D6引脚为输入模式
pinMode(Buzzer, OUTPUT);//设置Buzzer为输出模式
}
void loop() {
value = digitalRead(body_sensing);//读取人体感器状态值赋给变量value
if (value == 1) {
digitalWrite(Buzzer,HIGH);//蜂鸣器响
Serial.println(String("有人蜂鸣器响:") String(digitalRead(4)));//串口打印状态值
} else if (value == 0) {
Serial.println(String("无人:") String(digitalRead(4)));//串口打印状态值
digitalWrite(Buzzer,LOW);//蜂鸣器不工作
}
delay(500);
}ESP32 Python 示例(適用於Mixly IDE /米思齊)
(開發板選擇 Python ESP32 【ESP32 Generic(4MB)】切換為代碼模式上傳 ):
import machine
pin2 = machine.Pin(2, machine.Pin.IN)
pin4 = machine.Pin(4, machine.Pin.OUT)
while True:
if pin2.value() == 1:
pin4.value(1)
else:
pin4.value(0)
6、米思齊Mixly示例程式(圖形化語言)
ArduinoUNO圖形化示例程式:點擊下載

ESP32 Python圖形化示例程式:點擊下載

7、測試環境搭建
Arduino UNO 測試環境搭建
準備配件:
HELLO STEM UNO R3 開發板 *1
HELLO STEM UNO R3 P 扩展板 *1
USB type-c 資料線 *1
有源蜂鳴器模塊(HS-F07L)*1
人體感應器模塊(HS-S38L 人體感應器)*1
PH2.0 3P雙頭端子線 *2
電路接線圖:

ESP32 Python 測試環境搭建
8、視頻教學
Arduino UNO視頻教學:按鈕查看
ESP32 Python視頻教學:
9、測試結論
Arduino UNO測試結論:人體感測器在檢測到人體移動時,會產生一個高電平(1),使蜂鳴器響起;當未檢測到範圍內有人移動時,蜂鳴器不響。
ESP32 Python測試結論:人體感測器在檢測到人體移動時,會產生一個高電平(1),使蜂鳴器響起;當未檢測到範圍內有人移動時,蜂鳴器不響。