
1、介绍
小型人体感应模块是基于红外线技术的自动控制产品,灵敏度高,可靠性强,超小体积,超低电压工作模式。广泛应用于各类自动感应电器设备,尤其是干电池供电的自动控制产品。全自动感应:人进入其感应范围则输出高电平,人离开感应范围则自动延时关闭高电平,输出低电平。可重复触发方式:即感应输出高电平后,在延时时间段内,如果有人体在其感应范围活动,其输出将一直保持高电平,直到人离开后才延时将高电平变为低电平(感应模块检测到人体的每一次活动后会自动顺延一个延时时间段,并且以最后一次活动的时间为延时时间的起始点)。检查距离为0-5米,3米内效果最优。
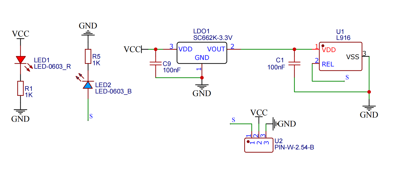
2、原理图

3、模块参数
引脚名称 | 描述 |
|---|---|
G | GND(电源输入负极) |
V | VCC(电源输入正极) |
S | 数字信号引脚 |
供电电压:3.3V / 5V
连接方式:PH2.0 端子线
安装方式:双螺丝固定
4、电路板尺寸

5、Arduino IDE示例程序
Arduino UNO 示例(适用于Mixly IDE、Arduino IDE):
int body_sensing = 4;//设置人体传感器接D4引脚
int Buzzer = 6;//设置有蜂鸣器接D6引脚
boolean value= 0;//设置布尔变量
void setup() {
Serial.begin(9600);//设置串口波特率
pinMode(body_sensing, INPUT);//设置D6引脚为输入模式
pinMode(Buzzer, OUTPUT);//设置Buzzer为输出模式
}
void loop() {
value = digitalRead(body_sensing);//读取人体感器状态值赋给变量value
if (value == 1) {
digitalWrite(Buzzer,HIGH);//蜂鸣器响
Serial.println(String("有人蜂鸣器响:") String(digitalRead(4)));//串口打印状态值
} else if (value == 0) {
Serial.println(String("无人:") String(digitalRead(4)));//串口打印状态值
digitalWrite(Buzzer,LOW);//蜂鸣器不工作
}
delay(500);
}ESP32 Python 示例(适用于Mixly IDE /米思齐)
(开发板选择 Python ESP32 【ESP32 Generic(4MB)】切换为代码模式上传 ):
import machine
pin2 = machine.Pin(2, machine.Pin.IN)
pin4 = machine.Pin(4, machine.Pin.OUT)
while True:
if pin2.value() == 1:
pin4.value(1)
else:
pin4.value(0)
6、米思齐 Mixly 示例程序(图形化语言)
Arduino UNO 图形化示例程序:点击下载

ESP32 Python图形化示例程序:点击下载

7、测试环境搭建
Arduino UNO 测试环境搭建
准备配件:
HELLO STEM UNO R3 开发板 *1
HELLO STEM UNO R3 P 扩展板 *1
USB type-c 数据线 *1
有源蜂鸣器模块(HS-F07L)*1
人体感应器模块(HS-S38L 人体感应器)*1
PH2.0 3P双头端子线 *2
电路接线图:

ESP32 Python 测试环境搭建
8、视频教程
Arduino UNO视频教程:点击查看
ESP32 Python视频教程:
9、测试结论
Arduino UNO测试结论:人体传感器在检测到人体移动时,会产生一个高电平(1),使蜂鸣器响起;当未检测到范围内有人移动时,蜂鸣器不响。
ESP32 Python测试结论:人体传感器在检测到人体移动时,会产生一个高电平(1),使蜂鸣器响起;当未检测到范围内有人移动时,蜂鸣器不响。