
1、소개
2、시뮬레이션 그래프

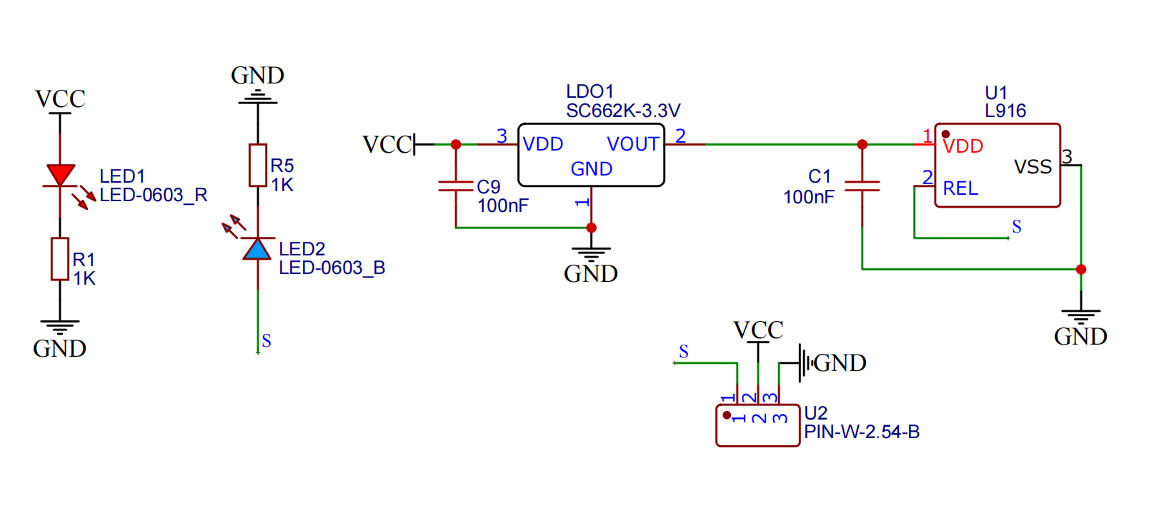
3、모듈 매개변수
핀 이름 | 설명 |
|---|---|
G | GND(전원 입력 부정极) |
V | VCC(전원 입력 정극) |
S | 디지털 신호 핀 |
전원전압: 3.3V / 5V
연결 방식:PH2.0 콘ector 라인
설치방식: 더블스크루 고정
4、회로판 크기

5、아두이노 IDE 예제 프로그램
Arduino UNO 예제(Mixly IDE 및 Arduino IDE에 적용됨):
int body_sensing = 4;//设置人体传感器接D4引脚
int Buzzer = 6;//设置有蜂鸣器接D6引脚
boolean value= 0;//设置布尔变量
void setup() {
Serial.begin(9600);//设置串口波特率
pinMode(body_sensing, INPUT);//设置D6引脚为输入模式
pinMode(Buzzer, OUTPUT);//设置Buzzer为输出模式
}
void loop() {
value = digitalRead(body_sensing);//读取人体感器状态值赋给变量value
if (value == 1) {
digitalWrite(Buzzer,HIGH);//蜂鸣器响
Serial.println(String("有人蜂鸣器响:") String(digitalRead(4)));//串口打印状态值
} else if (value == 0) {
Serial.println(String("无人:") String(digitalRead(4)));//串口打印状态值
digitalWrite(Buzzer,LOW);//蜂鸣器不工作
}
delay(500);
}ESP32 Python 예제(Mixly IDE / 미스키에 적용됨)
(개발 보드를 선택한 Python ESP32 【ESP32 Generic(4MB)】를 코드 모드로 전환하여 업로드 ):
import machine
pin2 = machine.Pin(2, machine.Pin.IN)
pin4 = machine.Pin(4, machine.Pin.OUT)
while True:
if pin2.value() == 1:
pin4.value(1)
else:
pin4.value(0)
6、미시치 Mixly 예제 프로그램(그래픽 언어)
Arduino UNO 그래픽 예제 프로그램:다운로드 클릭

ESP32 Python 그래픽 예제 프로그램:다운로드 클릭

7、테스트 환경 구축
Arduino UNO 테스트 환경 구축
부품 준비:“
HELLO STEM UNO R3 개발 보드 *1
HELLO STEM UNO R3 P 확장 보드 *1
USB type-c 데이터 케이블 *1
유소스 벨 모듈(HS-F07L)*1
인체감지기 모듈(HS-S38L 인체감지기)*1
PH2.0 3P双头端子线 *2
전기 연결도):

ESP32 Python 테스트 환경 구축
8、비디오教程
Arduino UNO 비디오 강의:시각화 클릭
ESP32 Python 비디오 강의:
9、테스트결론
Arduino UNO 테스트 결과:인체 센서가 인체 이동을 감지할 때, 높은 수준의 전압(1)이 생성되어 비트머시너가 울림; 감지 범위 내에 인체가 움직이지 않을 때, 비트머시너는 울림을 않음。
ESP32 Python 테스트 결과:인체 센서가 인체 이동을 감지할 때, 높은 수준의 전압(1)이 생성되어 비트머시너가 울림; 감지 범위 내에 인체가 움직이지 않을 때, 비트머시너는 울림을 않음。