
1、介绍
倾斜开关模块也称为珠形开关,钢球开关;实际上是一种振动开关。它有不同的名称,但工作原理保持不变。滚珠通过与金属板接触或不接触来控制电路的连接或断开。简单地说,就像打开或关闭灯一样,如果开关接触内部的金属板,灯将亮,当开关离开时,灯将熄灭。与金属端子接触或在开关中用小珠子改变光的行进路径将能够产生传导效应。当倾斜传感器感应到倾斜时,模块会输出低电平信号,否则输出高电平。
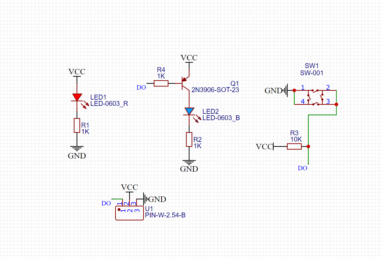
2、原理图

3、模块参数
引脚名称 | 描述 |
|---|---|
G | GND(电源输入负极) |
V | VCC(电源输入正极) |
S | 数字信号引脚 |
供电电压:3.3V / 5V
连接方式:PH2.0 端子线
安装方式:双螺丝固定
4、电路板尺寸

5、Arduino IDE示例程序
Arduino UNO 示例(适用于Mixly IDE、Arduino IDE):
int value = 0;
void setup(){
Serial.begin(9600);
pinMode(4, INPUT);
pinMode(6, OUTPUT);
}
void loop(){
value = digitalRead(4);
if (value == 0) {
digitalWrite(6,HIGH);
} else {
digitalWrite(6,LOW);
}
delay(100);
Serial.println(value);
}ESP32 Python 示例(适用于Mixly IDE /米思齐)
(开发板选择 Python ESP32 【ESP32 Generic(4MB)】切换为代码模式上传 ):
mport machine
import time
pin2 = machine.Pin(2, machine.Pin.IN)
pin4 = machine.Pin(4, machine.Pin.OUT)
while True:
if pin2.value() == 0:
pin4.value(1)
else:
pin4.value(0)
time.sleep_ms(500)
6、米思齐 Mixly 示例程序(图形化语言)
示例程序(UNO开发板):点击下载
ESP32 Python图形化示例程序:点击下载

7、测试环境搭建
Arduino UNO 测试环境搭建
准备配件:
HELLO STEM UNO R3 PRO 开发板 *1
UNO-R3 P 扩展板 *1
USB type-c 数据线 *1
LED灯模块(HS-F08L)*1
四向倾斜传感器模块(HS-S27L)*1
PH2.0 双头端子线 *2
电路接线图:
ESP32 Python 测试环境搭建
8、视频教程
Arduino UNO视频教程:点击查看
ESP32 Python视频教程:
9、测试结论
Arduino UNO测试结论:
器件连接好线之后,将上述程序烧录到Arduino UNO 开发板之后,打开Mxily串口监视器,摇晃模块。当传感器低于水平位置倾斜,开关接通,模拟口电压值为 5V 左右。串口输出低电平数值0,led灯被点亮;当传感器水平位置放置 ,开关停止,模拟口电压值为 0V 左右。串口输出高电平数值1,led灯熄灭状态。
ESP32 Python测试结论:
器件连接好线之后,将上述程序烧录到ESP32开发板之后,打开Mxily串口监视器,摇晃模块。当传感器低于水平位置倾斜,开关接通,模拟口电压值为 5V 左右。串口输出低电平数值0,led灯被点亮;当传感器水平位置放置 ,开关停止,模拟口电压值为 0V 左右。串口输出高电平数值1,led灯熄灭状态。