
1、介绍
指纹传感器是一种通过采集、识别人体指纹独特纹理信息,实现身份验证或指令触发的电子器件,核心是利用指纹 “唯一性”(每个人、每个手指的指纹纹理均不同)和 “稳定性”(成年后指纹基本不变)的生物特征,完成精准身份识别,广泛应用于安防、消费电子、智能家居等领域。
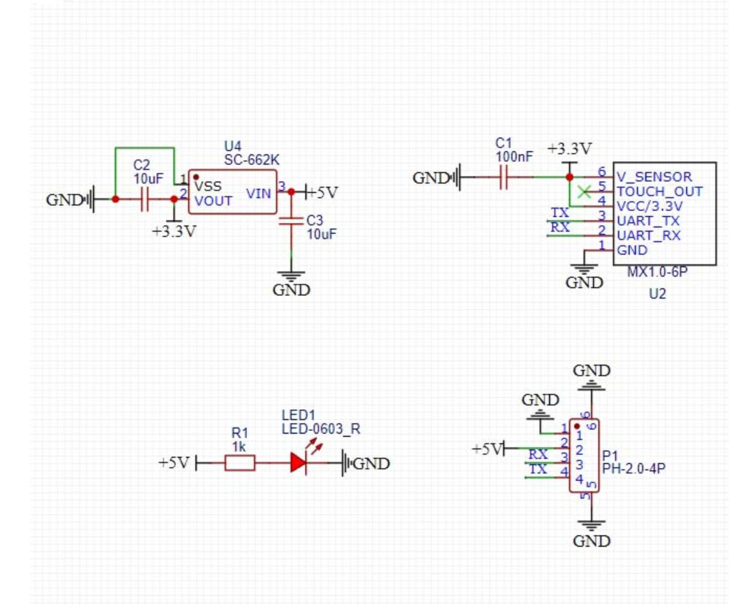
2、原理图

3、模块参数
引脚名称 | 描述 |
|---|---|
G | GND(电源输入负极) |
V | VCC(电源输入正极) |
R | 指纹模块数据接口引脚 |
SCL | 指纹模块数据发送引脚 |
供电电压: 3.3V-5V
连接方式:PH2.0 4P端子线
安装方式:积木固定/螺丝固定
4、电路板尺寸

5、添加Arduino库文件
不会使用库文件的参考这里:库文件安装使用
库文件下载:点击下载
米思齐UNO开发板库文件安装步骤(使用代码前先下载安装米思齐库文件):参考链接
6、添加MicroPython环境库文件
米思齐ESP32开发板库文件下载安装步骤(使用代码前先下载安装米思齐库文件):参考链接
7、Arduino IDE示例程序
示例程序(UNO开发板):点击下载
String item;
#include "Hello_STEM_ZW101.h"
FingerprintZW101 finger;
void setup(){
finger.begin(5,6,57600);
Serial.begin(57600);
item = "";
//两个波特率需需保持一致
delay(100);
Serial.println("发送:1=录入 2=搜索 3=清空");
}
void loop(){
if (Serial.available()) {
item = Serial.readString();
if (item == "1") {
Serial.println("正在录入指纹");
if (finger.registerFinger()) {
Serial.println("录入成功");
} else {
Serial.println("录入失败");
}
} else if (item == "2") {
Serial.println("正在验证指纹");
if (finger.searchFinger()) {
Serial.println("搜索成功");
} else {
Serial.println("搜索失败");
}
} else if (item == "3") {
Serial.println("正在清空指纹库");
if (finger.clearLibrary()) {
Serial.println("清空成功");
} else {
Serial.println("清空失败");
}
}
}
}示例程序(ESP32开发板):
8、米思齐 Mixly 示例程序(图形化语言)
示例程序(UNO开发板):点击下载

示例程序(ESP32开发板):点击下载
9、测试环境搭建
Arduino UNO 测试环境搭建
准备配件:
UNO-R3 开发板 *1
UNO-R3 EXP 扩展板 *1
USB type-c 数据线 *1
HS-S74-PL指纹传感器 *1
PH2.0 4P 双头端子线 *1
电路接线图:

ESP32 Python 测试环境搭建
10、视频教程
Arduino UNO视频教程:点击查看
ESP32 Python视频教程:
11、测试结论
Arduino UNO测试结论:
通过串口发送对应数字,即可对模块进行对应操作。

