
1、介绍
MQ-4气体传感器探头所使用的气敏材料是在清洁空气中电导率较低的二氧化锡(SnO2)。当传感器所处环境中存在可燃气体时,传感器的电导率随空气中可燃气体浓度的增加而增大。使用简单的电路即可将电导率的变化转换为与该气体浓度相对应的输出信号。气体传感器对液化气、丙烷、氢气的灵敏度高,对天然气和其它可燃蒸汽的检测也很理想。这种传感器可检测多种可燃性气体,是一款适合多种应用的低成本传感器。
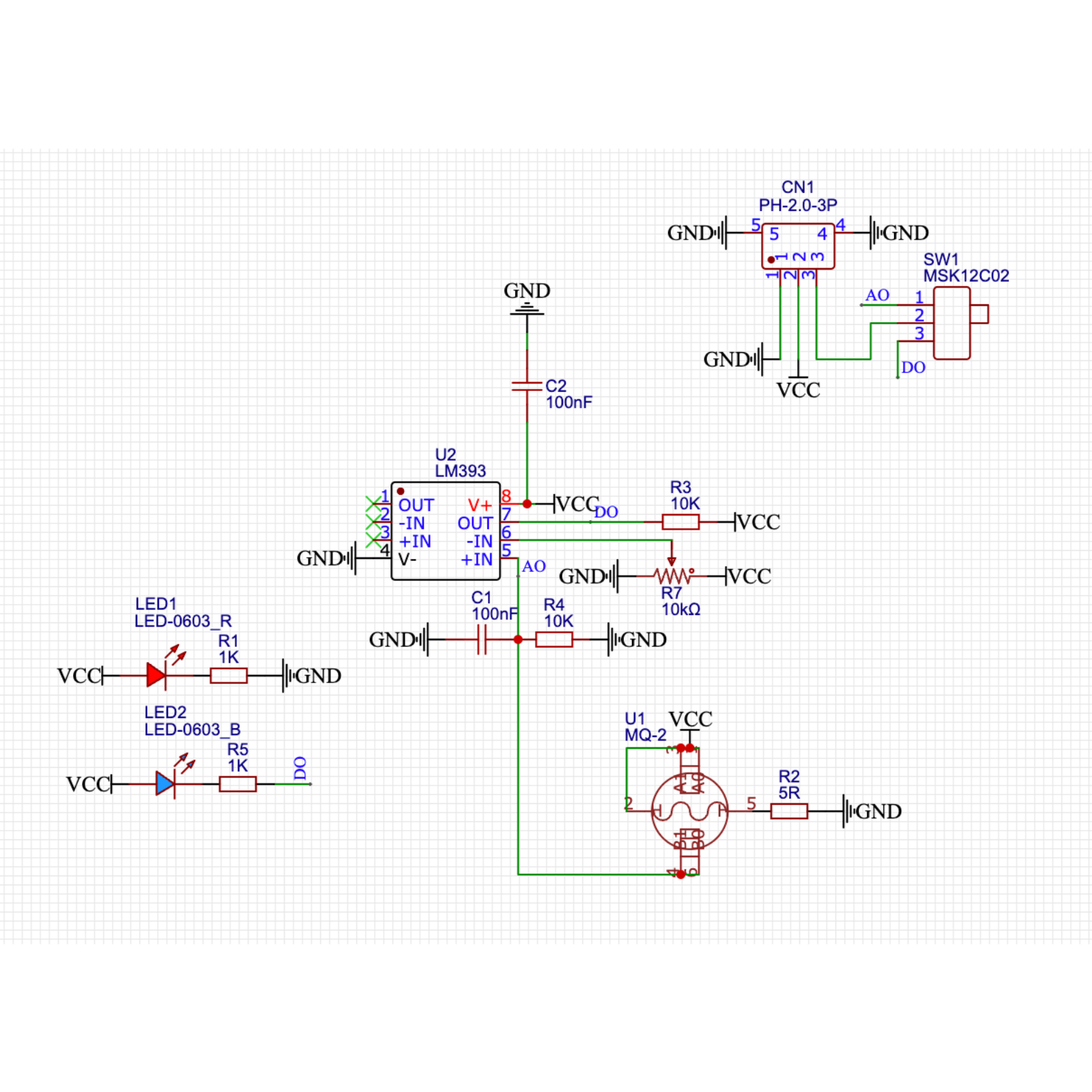
2、原理图

3、模块参数
引脚名称 | 描述 |
|---|---|
G | GND(电源输入负极) |
V | VCC(电源输入正极) |
S | 信号引脚 |
供电电压:3.3V / 5V
连接方式:PH2.0 3P端子
安装方式:螺丝固定/乐高搭建
4、电路板尺寸

5、Arduino IDE示例程序
Arduino UNO 图形化示例程序:
void setup(){
pinMode(11, OUTPUT);
Serial.begin(9600);
digitalWrite(11,LOW);
pinMode(A2, INPUT);
}
void loop(){
//烟雾报警器:有源蜂鸣器接D11,
//烟雾传感器接A2;
//注意烟雾传感器与扩展版接口线序,不要正负极接反。
//当烟雾传感器检测气体或者烟雾时输出低电平(0),
//蜂鸣器有频率的响起。
//打开串口监视器,查看串口烟雾传感器输出值,调节电位器,没有烟雾或者气体,模块指示灯熄灭。
if (digitalRead(A2) == 0) {
//检测到烟雾输出低电平(0),电机工作,led灯与蜂鸣器响
for (int i = 0; i <= 3; i = i + (1)) {
digitalWrite(11,HIGH);
delay(200);
digitalWrite(11,LOW);
delay(200);
}
} else {
digitalWrite(11,LOW);
}
Serial.print("烟雾输出值:");
Serial.println(digitalRead(A2));
delay(10);
}ESP32 Python 示例(适用于Mixly IDE /米思齐)
(开发板选择 Python ESP32 【ESP32 Generic(4MB)】切换为代码模式上传 ):
import machine
import music
import time
pin2 = machine.Pin(2, machine.Pin.IN)
midi = music.MIDI(4)
while True:
if pin2.value() == 0:
for i in range(0, 3, 1):
midi.pitch_time(440, 1000)
time.sleep(1)
time.sleep_ms(10)
6、米思齐 Mixly 示例程序(图形化语言)
Arduino UNO 图形化示例程序:点击下载

ESP32 Python图形化示例程序:点击下载

7、测试环境搭建
Arduino UNO 测试环境搭建
准备配件:
HELLO STEM UNO R3 开发板 *1
HELLO STEM UNO R3 P 扩展板 *1
USB type-c 数据线 *1
气体传感器模块(HS-S11L)*1
有源蜂鸣器(HS-F07L)*1
PH2.0 3P双头端子线 *2
电路接线图:

ESP32 Python 测试环境搭建
8、视频教程
Arduino UNO视频教程:点击查看
ESP32 Python视频教程:
9、测试结论
Arduino UNO测试结论:
调节模块背面电位器的阈值,在气体传感器模块通电的情况下,用小螺丝刀调节传感器模块的电位器,调至在没有气体或者烟雾干扰的情况下,传感器信号指示蓝灯熄灭,有气体或者烟雾情况下气体传感器模块信号指示蓝灯亮起。

器件连接好线之后,将上述程序上传到 Arduino UNO 开发板之后, 打开Mxily串口监视器,当烟雾传感器检测气体或者烟雾时输出低电平(0),蜂鸣器有频率的响起;未检测到烟雾时输出高电平(1),蜂鸣器不响。

ESP32 Python测试结论:调节模块背面电位器的阈值,在气体传感器模块通电的情况下,用小螺丝刀调节传感器模块的电位器,调至在没有气体或者烟雾干扰的情况下,传感器信号指示蓝灯熄灭,有气体或者烟雾情况下气体传感器模块信号指示蓝灯亮起。

器件连接好线之后,将上述程序上传到 ESP32开发板之后, 打开Mxily串口监视器,当烟雾传感器检测气体或者烟雾时输出低电平(0),蜂鸣器有频率的响起;未检测到烟雾时输出高电平(1),蜂鸣器不响。
