
1、소개
MQ-4 가스 센서探头에서 사용하는 기쁨 재료는 깨끗한 공기에서 저전도率的 산화 티타늄(SnO2)입니다。센서가 존재하는 환경에서 연료 가스가 있을 때, 센서의 전도율은 공기 중 연료 가스 농도가 증가함에 따라 증가합니다.사용하여 간단한 회로를 통해 전도율 변화를 가스 농도와 일치하는 출력 신호로 변환할 수 있습니다.가스센서는 액화가스, 프로판, 수소에 대한 감도가 높으며, 천연가스 및 다른 연료성 기체의 검출도 매우 적합합니다.이 센서는 여러 가지 연료성 가스를 감지할 수 있으며, 다양한 응용 분야에 적합한 저가 센서입니다.
2、시뮬레이션 그래프

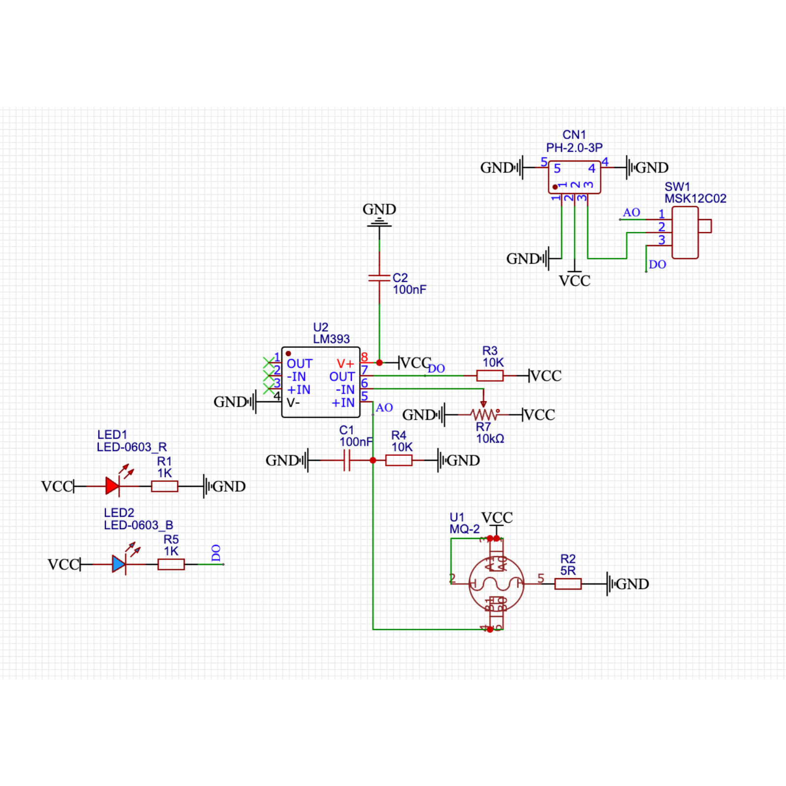
3、모듈 매개변수
핀 이름 | 설명 |
|---|---|
G | GND(전원 입력 부정极) |
V | VCC(전원 입력 정극) |
S | 신호핀 |
전원전압: 3.3V / 5V
연결 방식: PH2.0 3P 케이블
설치 방법: 볼트 고정/레고 구축
4、회로판 크기

5、아두이노 IDE 예제 프로그램
Arduino UNO 그래픽 예제 프로그램:
void setup(){
pinMode(11, OUTPUT);
Serial.begin(9600);
digitalWrite(11,LOW);
pinMode(A2, INPUT);
}
void loop(){
//烟雾报警器:有源蜂鸣器接D11,
//烟雾传感器接A2;
//注意烟雾传感器与扩展版接口线序,不要正负极接反。
//当烟雾传感器检测气体或者烟雾时输出低电平(0),
//蜂鸣器有频率的响起。
//打开串口监视器,查看串口烟雾传感器输出值,调节电位器,没有烟雾或者气体,模块指示灯熄灭。
if (digitalRead(A2) == 0) {
//检测到烟雾输出低电平(0),电机工作,led灯与蜂鸣器响
for (int i = 0; i <= 3; i = i + (1)) {
digitalWrite(11,HIGH);
delay(200);
digitalWrite(11,LOW);
delay(200);
}
} else {
digitalWrite(11,LOW);
}
Serial.print("烟雾输出值:");
Serial.println(digitalRead(A2));
delay(10);
}ESP32 Python 예제(Mixly IDE / 미스키에 적용됨)
(개발 보드를 선택한 Python ESP32 【ESP32 Generic(4MB)】를 코드 모드로 전환하여 업로드 ):
import machine
import music
import time
pin2 = machine.Pin(2, machine.Pin.IN)
midi = music.MIDI(4)
while True:
if pin2.value() == 0:
for i in range(0, 3, 1):
midi.pitch_time(440, 1000)
time.sleep(1)
time.sleep_ms(10)
6、미시치 Mixly 예제 프로그램(그래픽 언어)
Arduino UNO 그래픽 예제 프로그램:다운로드 클릭

ESP32 Python 그래픽 예제 프로그램:다운로드 클릭

7、테스트 환경 구축
Arduino UNO 테스트 환경 구축
부품 준비:“
HELLO STEM UNO R3 개발 보드 *1
HELLO STEM UNO R3 P 확장 보드 *1
USB type-c 데이터 케이블 *1
가스 센서 모듈(HS-S11L)*1
유성 벨 (HS-F07L) *1
PH2.0 3P双头端子线 *2
전기 연결도):

ESP32 Python 테스트 환경 구축
8、비디오教程
Arduino UNO 비디오 강의:시각화 클릭
ESP32 Python 비디오 강의:
9、테스트결론
Arduino UNO 테스트 결과:
모듈 뒷면의 항상성 펄스터를 조정하여, 가스 센서 모듈이 전원을 공급받은 상태에서, 작은 냄비칼로 센서 모듈의 항상성 펄스터를 조정하여, 가스나 연기가 없는 상태에서 센서 신호가 파란 불을 꺼지도록 조정하고, 가스나 연기가 있는 상태에서 가스 센서 모듈 신호가 파란 불을 켜도록 조정합니다。

선을 연결한 후, 위의 프로그램을 Arduino UNO 개발 보드에 업로드한 후, Mxily 시리얼 모니터를 열고, 연기 센서가 가스나 연기를 감지할 때 낮은 평균(0)을 출력하며 비بر레이터가 빈도로 울림; 연기가 감지되지 않을 때 높은 평균(1)을 출력하며 비بر레이터는 울림이 없음。

ESP32 Python 테스트 결과:모듈 뒷면의 항상성 펄스터를 조정하여, 가스 센서 모듈이 전원을 공급받은 상태에서, 작은 냄비칼로 센서 모듈의 항상성 펄스터를 조정하여, 가스나 연기가 없는 상태에서 센서 신호가 파란 불을 꺼지도록 조정하고, 가스나 연기가 있는 상태에서 가스 센서 모듈 신호가 파란 불을 켜도록 조정합니다。

선이 연결된 장치에 대해, 위의 프로그램을 ESP32 개발판에 업로드한 후, Mxily 시리얼 모니터를 열고, 연기 센서가 가스나 연기를 감지할 때 저전압(0)을 출력하며 비프소리가 빈도로 울립니다;연기가 감지되지 않을 때 고전압(1)을 출력하며 비프소리는 울립니다。
