
1、介绍
HS-SR04超声波模块是在传统的HC-SR04超声波模块基础上进行优化设计。功能尺寸大小完全兼容传统的HC-SR04模块,在细节上比传统的HC-SR04模块更优化了许多。本模块性能稳定,测度距离精确,模块高精度,盲区小。产品应用领域:机器人避障、物体测距、液位检测、公共安防、停车场等等····
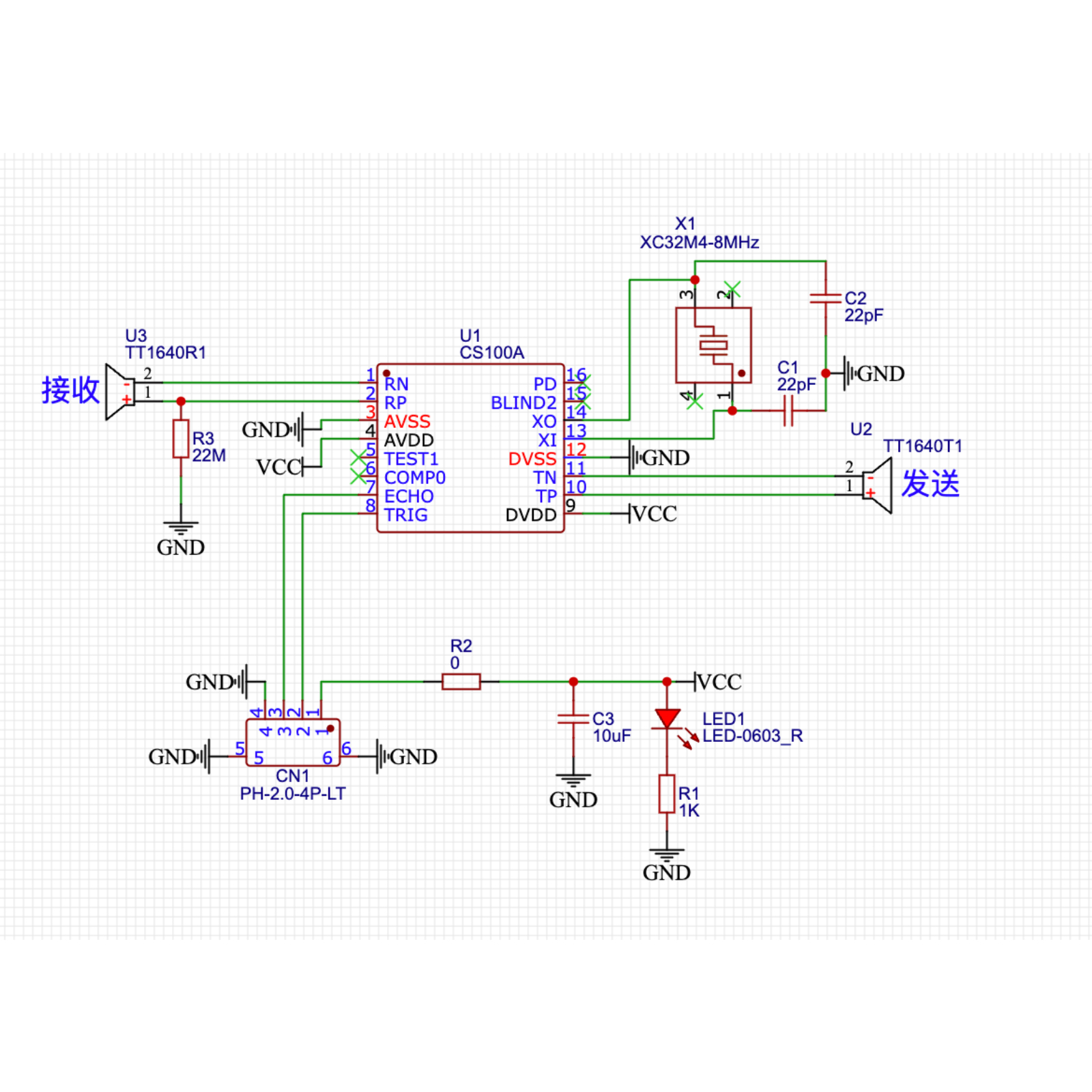
2、原理图

3、模块参数
引脚名称 | 描述 |
|---|---|
VCC | VCC(电源输入正极) |
TRIG | 控制端 |
ECHO | 接收端 |
GND | GND(电源输入负极) |
供电电压:3.3V / 5V
连接方式:PH2.0端子线
安装方式:螺丝固定/乐高搭建
4、电路板尺寸

5、Arduino IDE示例程序
Arduino UNO 图形化示例程序:
volatile int csb;
float checkdistance_A0_A1() {
digitalWrite(A0, LOW);
delayMicroseconds(2);
digitalWrite(A0, HIGH);
delayMicroseconds(10);
digitalWrite(A0, LOW);
float distance = pulseIn(A1, HIGH) / 58.00;
delay(10);
return distance;
}
void setup(){
Serial.begin(9600);
csb = 0;
pinMode(A0, OUTPUT);
pinMode(A1, INPUT);
}
void loop(){
delay(200);
csb = checkdistance_A0_A1();
Serial.println(csb);
}ESP32 Python 示例(适用于Mixly IDE /米思齐)
(开发板选择 Python ESP32 【ESP32 Generic(4MB)】切换为代码模式上传 ):
import machine
import sonar
import time
while True:
print(sonar.Sonar(32,33).checkdist())
time.sleep_ms(200)
6、米思齐 Mixly 示例程序(图形化语言)
Arduino UNO 图形化示例程序:点击下载

ESP32 Python图形化示例程序:点击下载

7、测试环境搭建
Arduino UNO 测试环境搭建
准备配件:
HELLO STEM UNO R3 开发板 *1
HELLO STEM UNO R3 P 扩展板 *1
USB type-c 数据线 *1
超声波模块(HS-SR04L)*1
PH2.0 4P双头端子线 *1
电路接线图:

ESP32 Python 测试环境搭建
8、视频教程
Arduino UNO视频教程:点击查看
ESP32 Python视频教程:
9、测试结论
Arduino UNO测试结论:

将器件连接好线之后,将上述程序烧录到 Arduino UNO 开发板之后,打开串口监视器,波特率设置为 9600。我们把障碍物置于超声波模块前方,可以测出超声波模块与障碍物之间的距离(cm)。更改超声波模块与障碍物之间的距离,您会发现串口显示的距离值发生了变化。
ESP32 Python测试结论:将器件连接好线之后,将上述程序烧录到 ESP32开发板之后,打开串口监视器,波特率设置为 9600。我们把障碍物置于超声波模块前方,可以测出超声波模块与障碍物之间的距离(cm)。更改超声波模块与障碍物之间的距离,您会发现串口显示的距离值发生了变化。