
1、소개
2、시뮬레이션 그래프

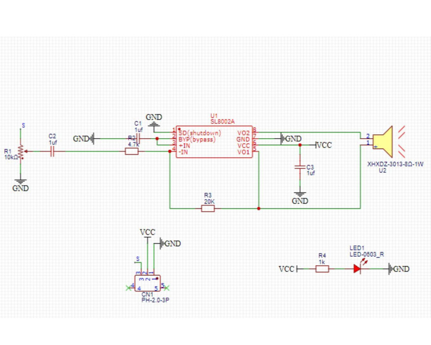
3、모듈 매개변수
핀 이름 | 설명 |
|---|---|
G | GND(전원 입력 부정极) |
V | VCC(전원 입력 정극) |
S | 디지털 신호 핀 |
전원전압: 3.3V / 5V
연결 방식: PH2.0 3P 케이블
설치 방법: 양면 스크루 또는 레고 블록 고정
4、회로판 크기

5、아두이노 IDE 예제 프로그램
Arduino UNO 예제(Mixly IDE 및 Arduino IDE에 적용됨):
void setup(){
pinMode(8, OUTPUT);
}
void loop(){
tone(8,131);
delay(500);
tone(8,147);
delay(500);
tone(8,165);
delay(500);
tone(8,175);
delay(500);
tone(8,196);
delay(500);
tone(8,220);
delay(500);
tone(8,247);
delay(500);
}ESP32 Python 예제(Mixly IDE / 미스키에 적용됨)
(개발 보드를 선택한 Python ESP32 【ESP32 Generic(4MB)】를 코드 모드로 전환하여 업로드 ):
import music
midi = music.MIDI(4)
while True:
midi.play(midi.DADADADUM)
6、미시치 Mixly 예제 프로그램(그래픽 언어)
Arduino UNO 그래픽 예제 프로그램:다운로드 클릭

ESP32 Python 그래픽 예제 프로그램:다운로드 클릭

7、테스트 환경 구축
Arduino UNO 테스트 환경 구축
부품 준비:“
HELLO STEM UNO R3 개발 보드 *1
HELLO STEM UNO R3 P 확장 보드 *1
USB type-c 데이터 케이블 *1
오디오 확대 모듈(HS-F32-PL)*1
PH2.0 3P두개 머리 핀 라인*1
전기 연결도):

ESP32 Python 테스트 환경 구축
8、비디오教程
Arduino UNO 비디오 강의:
ESP32 Python 비디오 강의:
9、테스트결론
Arduino UNO 테스트 결과:
선을 연결한 장치에 대한 프로그램을 Arduino UNO 개발 보드에 기록한 후, 비트의 다른 주파수 소리를 들을 수 있습니다.

ESP32 Python 테스트 결과:선을 연결한 장치를 이어받기 후,ESP32 개발 보드에 해당 프로그램을 기록하면, 벨이 다른 주파수의 소리를 내게 됩니다。