
1、소개
2、시뮬레이션 그래프

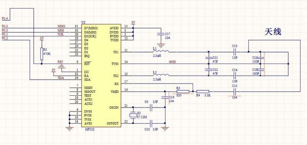
3、모듈 매개변수
핀 이름 | 설명 |
|---|---|
SDA | 시리얼 데이터 라인 |
SCK | MCU에 연결된 SCK 신호 |
MOSI | MCU 출력, RC522 수신 |
IRQ | 割り込み 요청 출력 |
GND | 지지 |
PST | 복구 |
3.3V | 작업전압 |
공급전압: 3.3V
연결 방식: 2.54mm 레이아웃 핀저
安装方式:螺丝固定
4、회로판 크기

5、아두이노 IDE 예제 프로그램
주의: 프로그램을 업로드할 때 라이브러리 파일 오류가 표시되면 먼저 라이브러리 파일을 가져오세요!
Arduino IDE 라이브러리 다운로드 및 导入 가이드:点击查看
예제 프로그램(UNO 개발 보드):
#include <SPI.h>
#include <MFRC522.h>
#include <Servo.h>
String card[]={"83a08a34","83db1c13"};
String name[]={"YOU","I"};
MFRC522 rfid(10, 9);
String RFID_CardUID;
Servo servo_3;
String MFRC522_ReadCardUID(MFRC522 *_name){
String _CardUID = "";
for (byte _i = 0; _i < _name->uid.size; _i++){
if(_name->uid.uidByte[_i] < 0x10)
_CardUID += "0";
_CardUID += String(_name->uid.uidByte[_i], HEX);
}
return _CardUID;
}
boolean MFRC522_IsNewCard(MFRC522 *_name){
if(!_name->PICC_IsNewCardPresent())
return false;
if(!_name->PICC_ReadCardSerial())
return false;
return true;
}
void setup(){
Serial.begin(9600);
SPI.begin();
rfid.PCD_Init();
RFID_CardUID = "";
servo_3.attach(3);
Serial.println("读取RFID卡号测试");
servo_3.write(90);
delay(10);
}
void loop(){
if(MFRC522_IsNewCard(&rfid)){
RFID_CardUID = MFRC522_ReadCardUID(&rfid);
Serial.println(String("Card UID:") + String(RFID_CardUID));
for (int i = (0); i <= (sizeof(card)/sizeof(card[0])); i = i + (1)) {
if (RFID_CardUID == card[i]) {
Serial.println(name[i]);
servo_3.write(179);
delay(2000);
}
servo_3.write(90);
delay(10);
}
rfid.PICC_HaltA();
rfid.PCD_StopCrypto1();
}
delay(10);
}6、ESP32 Python 예제(Mixly IDE /미스키에 적용됨)
개발 보드를 선택하세요 Python ESP32 【ESP32 Generic(4MB)】를 코드 모드로 전환하여 업로드하십시오
주의: 프로그램을 업로드할 때 라이브러리 파일 오류가 표시되면 먼저 라이브러리 파일을 가져오세요!
미시지(Mixly)IDE ESP32 라이브러리 다운로드 및 가져오기 가이드:点击查看
예제 프로그램(ESP32-Python):
import machine
import rc522
import servo
import time
spi = machine.SoftSPI(baudrate=1000000, sck=machine.Pin(18), mosi=machine.Pin(23), miso=machine.Pin(19))
ysensor = rc522.RC522(spi,5)
while True:
print(('卡片编号:' + str(ysensor.read_card(0, x="id"))))
while ysensor.read_card(0, x="id"):
servo.servo180_angle(2,0)
time.sleep(3)
servo.servo180_angle(2,180)
time.sleep_ms(300)7、미스키 Mixly 예제 프로그램(그래픽 언어)
예제 프로그램(UNO 개발 보드):다운로드 클릭
주의: 프로그램을 업로드할 때 라이브러리 파일 오류가 표시되면 먼저 라이브러리 파일을 가져오세요!
미스키(Mixly)IDE Arduino 라이브러리 다운로드 및 가져오기 가이드:点击查看

예제 프로그램(ESP32 개발 보드):다운로드 클릭
주의: 프로그램을 업로드할 때 라이브러리 파일 오류가 표시되면 먼저 라이브러리 파일을 가져오세요!
미시지(Mixly)IDE ESP32 라이브러리 다운로드 및 가져오기 가이드:点击查看

8、테스트 환경 구축
Arduino UNO 테스트 환경 구축
부품 준비:“
UNO-R3 개발보드*1
UNO-R3 P 확장보드
USB type-c 데이터 케이블 *1
RFID-RC522 라디오파 IC 카드 감응 모듈*1
비어있는 카드*1
이상형 카드*1
9g 자동기*1
1P 어머니와 어머니 던버온 라인 *7개 또는 7P 어머니와 어머니 던버온 라인 *1개
전기 연결도):

ESP32 테스트 환경 설정
부품 준비:“업데이트 대기 중...
전기 연결도): 업데이트 대기 중...
9、비디오 강의
비디오 강의:点击查看
10、테스트 결과
Arduino UNO 테스트 결과:
선을 연결한 장치를 이어서, 위의 프로그램을 Arduino UNO 개발 보드에 프로그램을 기록한 후, 카드를 스캔하면 서보 모터가 문을 열고 닫는 모션을 시뮬레이션합니다。


ESP32 테스트 결과:
업데이트 대기 중...