
1、소개
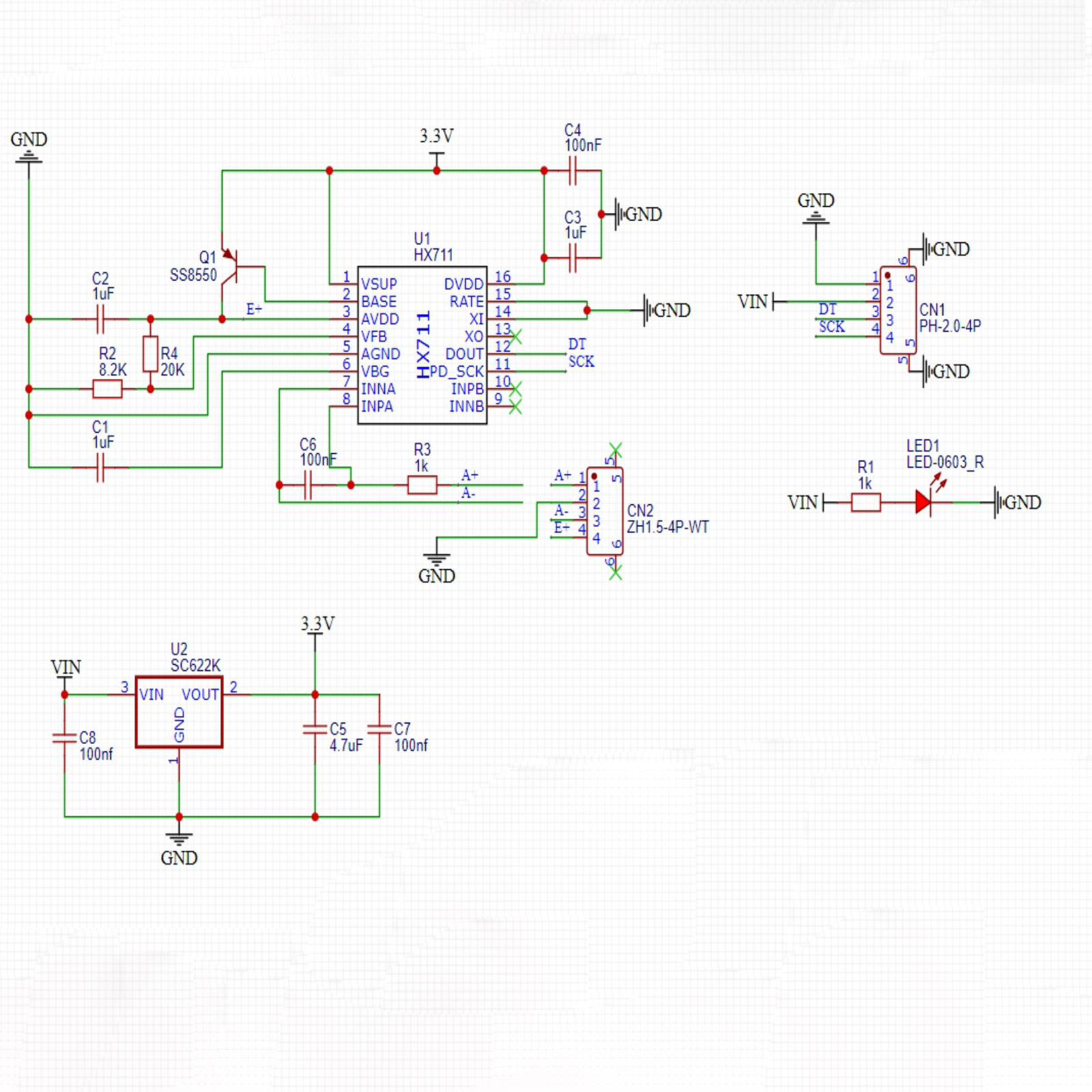
Hx711 중력 센서는 중력량(중량, 압력 등)을 전기 신호로 변환하여 출력하는 장치로, 가장 일반적인 유형으로, 탄성체가 힘을 받아 변형되면 그 위에 붙은 저항 변위 테이프의 저항값이 변형에 따라 변하며, 웨스턴 브리지를 통해 저항 변화를 전압 신호로 변환하고, 증폭 및 아나로그-디지털 변환을 통해 디지털 신호로 출력합니다.
2、시뮬레이션 그래프

3、모듈 매개변수
핀 이름 | 설명 |
|---|---|
G | GND(전원 입력 부정极) |
V | VCC(전원 입력 정극) |
D | 데이터핀 |
S | 시계핀 |
전원 공급 전압: 3.3V-5V
연결 방식: PH2.0 4P 핀 라인
설치 방법: 블록 고정
4、회로판 크기

5、Arduino 라이브러리 추가
라이브러리를 사용하지 못하는 참고 여기:라이브러리 설치 사용 방법
라이브러리 다운로드:다운로드 클릭
6、한국어로 MicroPython 환경 라이브러리 파일 추가
빌드 파일을 설치하지 못하신 분은 여기를 클릭하세요:참고 링크
7、아두이노 IDE 예제 프로그램
예제 프로그램(UNO 개발보드):다운로드 클릭
#include <Hx711.h>
Hx711 scale6_5(6,5);
void setup(){
scale6_5.setOffset(scale6_5.getAverageValue(30));
scale6_5.setScale(363.47);
Serial.begin(9600);
}
void loop(){
Serial.println(scale6_5.getWeight(10));
}예제 프로그램(ESP32 보드—Python 언어 기반, Arduino IDE로 업로드할 수 없음):
from machine import Pin
from utime import sleep_us, sleep_ms, time
import ujson
from micropython import const
class HX711Exception(Exception):
pass
class InvalidMode(HX711Exception):
pass
class DeviceIsNotReady(HX711Exception):
pass
class HX711:
CHANNEL_A_128 = const(1)
CHANNEL_A_64 = const(3)
CHANNEL_B_32 = const(2)
DATA_BITS = const(24)
MAX_VALUE = const(0x7fffff)
MIN_VALUE = const(0x800000)
READY_TIMEOUT_SEC = const(5)
SLEEP_DELAY_USEC = const(80)
def __init__(self, d_out: int, pd_sck: int, channel: int = CHANNEL_A_128, config_file="hx711setting.json"):
self.d_out_pin = Pin(d_out, Pin.IN)
self.pd_sck_pin = Pin(pd_sck, Pin.OUT, value=0)
self._channel = channel
self.offset = 0
self.scale = 1.0
self.config_file = config_file
self.load_offset_scale()
def _convert_from_twos_complement(self, value: int) -> int:
if value & (1 << (self.DATA_BITS - 1)):
value -= 1 << self.DATA_BITS
return value
def _set_channel(self):
for i in range(self._channel):
self.pd_sck_pin.value(1)
self.pd_sck_pin.value(0)
def _wait(self):
t0 = time()
while not self.is_ready():
if time() - t0 > self.READY_TIMEOUT_SEC:
raise DeviceIsNotReady()
@property
def channel(self) -> tuple:
if self._channel == self.CHANNEL_A_128:
return 'A', 128
if self._channel == self.CHANNEL_A_64:
return 'A', 64
if self._channel == self.CHANNEL_B_32:
return 'B', 32
@channel.setter
def channel(self, value):
if value not in (self.CHANNEL_A_128, self.CHANNEL_A_64, self.CHANNEL_B_32):
raise InvalidMode('Gain should be one of HX711.CHANNEL_A_128, HX711.CHANNEL_A_64, HX711.CHANNEL_B_32')
self._channel = value
if not self.is_ready():
self._wait()
for i in range(self.DATA_BITS):
self.pd_sck_pin.value(1)
self.pd_sck_pin.value(0)
self._set_channel()
def is_ready(self) -> bool:
return self.d_out_pin.value() == 0
def power_off(self):
self.pd_sck_pin.value(0)
self.pd_sck_pin.value(1)
sleep_us(self.SLEEP_DELAY_USEC)
def power_on(self):
self.pd_sck_pin.value(0)
self.channel = self._channel
def read_raw(self):
if not self.is_ready():
self._wait()
raw_data = 0
for i in range(self.DATA_BITS):
self.pd_sck_pin.value(1)
self.pd_sck_pin.value(0)
raw_data = (raw_data << 1) | self.d_out_pin.value()
self._set_channel()
return self._convert_from_twos_complement(raw_data)
def tare(self, samples=50):
total = sum(self.read_raw() for _ in range(samples))
self.offset = total / samples
return self.offset
def set_scale(self, known_weight, samples=50):
raw_total = sum(self.read_raw() for _ in range(samples))
raw_avg = raw_total / samples
self.scale = (raw_avg - self.offset) / known_weight
if self.scale == 0:
self.scale = 1
return self.scale
def get_weight(self, samples=25, filter_type="mean"):
values = [self.read_raw() for _ in range(samples)]
if filter_type == "median":
values.sort()
raw = values[len(values)//2]
else:
raw = sum(values)/len(values)
return (raw - self.offset)/self.scale
def save_offset_scale(self):
with open(self.config_file, "w") as f:
ujson.dump({'offset': self.offset, 'scale': self.scale}, f)
def load_offset_scale(self):
try:
with open(self.config_file, "r") as f:
data = ujson.load(f)
self.offset = data.get("offset", 0)
self.scale = data.get("scale", 1.0)
except:
self.offset = 0
self.scale = 1.0
hx = HX711(d_out=17, pd_sck=16)
print("=== HX711 自动校准程序 ===")
print("1. 请确保秤上没有物体...")
sleep_ms(3000)
hx.tare()
print("去皮完成,offset =", hx.offset)
known_weight = 199
print("2. 请放入 %.2f g 重量的物品..." % known_weight)
sleep_ms(5000)
scale = hx.set_scale(known_weight)
print("校准完成,scale =", scale)
hx.save_offset_scale()
print("参数已保存,可以直接开始测量。")
while True:
print(hx.get_weight(samples=50, filter_type="mean"))
8、미스키 Mixly 예제 프로그램(그래픽 언어)
예제 프로그램(UNO 개발판):다운로드 클릭

예제 프로그램(ESP32 개발 보드):다운로드 클릭

9、테스트 환경 구축
Arduino UNO 테스트 환경 구축
부품 준비:“
UNO-R3 개발 보드 *1
UNO-R3 EXP 확장판 *1
USB type-c 데이터 케이블 *1
HS-S46-L 중량 센서*1
PH2.0 4P둘쪽 머리 끝 케이블 *1
전기 연결도):

ESP32 Python 테스트 환경 구축
10、비디오 강의
Arduino UNO 비디오 강의:시각화 클릭
ESP32 Python 비디오 강의:
11、테스트 결과
Arduino UNO 테스트 결과:
코드를 넣고 나면, 물체를 감응 중량에 올려놓으면 컴퓨터의 시리얼 포트를 통해 물체의 무게를 읽을 수 있습니다.

