
1、介绍
经过放大后的音频信号驱动扬声器工作,扬声器将电信号转换为声音信号,从而发出声音。通过调节蓝色旋钮,能够改变放大电路的某些参数(如增益等),进而调整输出声音的音量大小。可以通过设置不同频率(音符),可以依次播放不同音调,组成简单的音乐旋律,用于制作简单的电子音乐装置,比如电子琴、音乐盒等。可以将其当作无源蜂鸣器使用,模块上的电位器可以通过螺丝刀手动调节其音量。
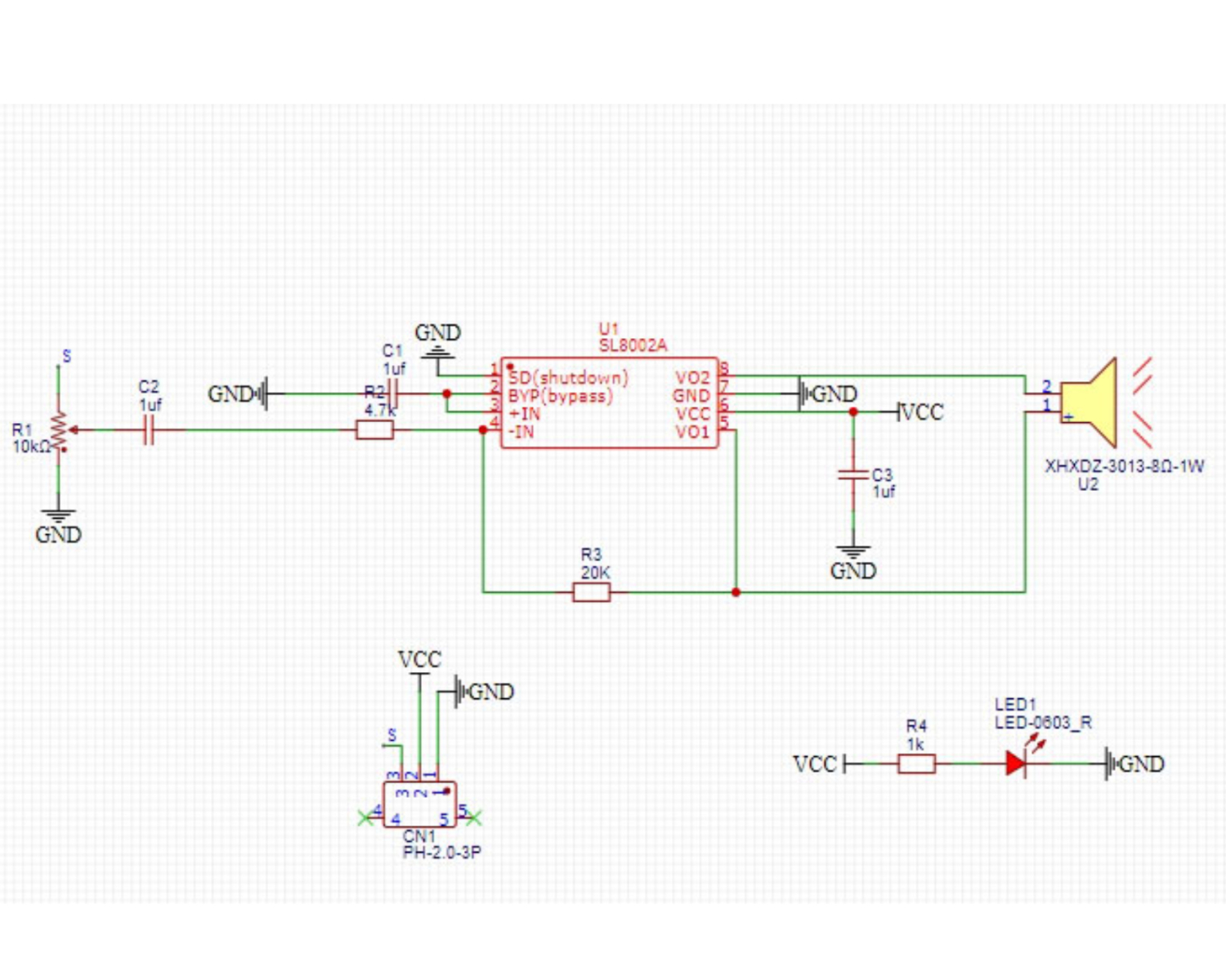
2、原理图

3、模块参数
引脚名称 | 描述 |
|---|---|
G | GND(电源输入负极) |
V | VCC(电源输入正极) |
S | 数字信号引脚 |
供电电压:3.3V / 5V
连接方式:PH2.0 3P端子
安装方式:双螺丝或者乐高积木固定
4、电路板尺寸

5、Arduino IDE示例程序
Arduino UNO 示例(适用于Mixly IDE、Arduino IDE):
void setup(){
pinMode(8, OUTPUT);
}
void loop(){
tone(8,131);
delay(500);
tone(8,147);
delay(500);
tone(8,165);
delay(500);
tone(8,175);
delay(500);
tone(8,196);
delay(500);
tone(8,220);
delay(500);
tone(8,247);
delay(500);
}ESP32 Python 示例(适用于Mixly IDE /米思齐)
(开发板选择 Python ESP32 【ESP32 Generic(4MB)】切换为代码模式上传 ):
import music
midi = music.MIDI(4)
while True:
midi.play(midi.DADADADUM)
6、米思齐 Mixly 示例程序(图形化语言)
Arduino UNO 图形化示例程序:点击下载

ESP32 Python图形化示例程序:点击下载

7、测试环境搭建
Arduino UNO 测试环境搭建
准备配件:
HELLO STEM UNO R3 开发板 *1
HELLO STEM UNO R3 P 扩展板 *1
USB type-c 数据线 *1
音频放大模块(HS-F32-PL)*1
PH2.0 3P双头端子线*1
电路接线图:

ESP32 Python 测试环境搭建
8、视频教程
Arduino UNO视频教程:
ESP32 Python视频教程:
9、测试结论
Arduino UNO测试结论:
器件连接好线之后,将上述程序烧录到Arduino UNO 开发板之后,会听到蜂鸣器发出不同频率的声音。

ESP32 Python测试结论:器件连接好线之后,将上述程序烧录到ESP32开发板之后,会听到蜂鸣器发出不同频率的声音。