
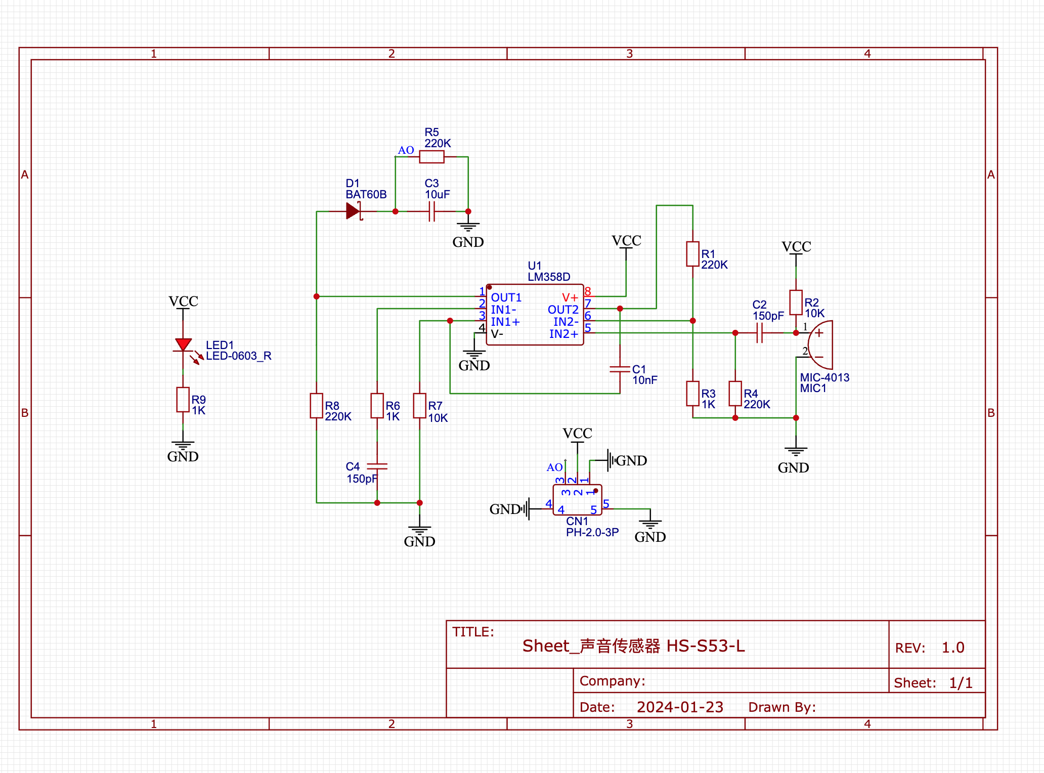
1、소개
소리 센서 모듈의 역할은 마이크와 같습니다.그것은 음파를 수신하고 소리의 진동 이미지를 보여주지만, 소음의 강도를 측정할 수 없습니다.이 센서는 소리에 민감한电容식 점진체 마이크를 내장하고 있습니다。소리파가 마이크 내의 페르미컬 레이어를 진동시키고, 이로 인해 전容器의 변화가 발생하여 대응하는 미세 전압이 생성됩니다.이 전압은 그 후 0-5V의 전압으로 변환되어 A/D 변환을 통해 데이터 수집기에 수용되고, 메인 칩에 전달됩니다。
2、시뮬레이션 그래프

3、모듈 매개변수
핀 이름 | 설명 |
|---|---|
G | GND(전원 입력 부정极) |
V | VCC(전원 입력 정극) |
S | 모의신호핀 |
전원전압: 3.3V / 5V
연결 방식: PH2.0 3P 케이블
설치 방법:乐乐고 구축
4、회로판 크기

5、예제 프로그램 코드
예제 프로그램(UNO 개발판):다운로드 클릭
void setup(){
Serial.begin(9600);
pinMode(A0, INPUT);
pinMode(6, OUTPUT);
}
void loop(){
//高灵敏度声音传感器接A0;LED灯接D6
if (analogRead(A0) > 500) {
Serial.println(String("检测到声音:") + String(analogRead(A0)));
digitalWrite(6,HIGH);
delay(2000);
} else {
digitalWrite(6,LOW);
Serial.println(String("未检测到声音 ") + String(analogRead(A0)));
}
}예제 프로그램(ESP32 보드—Python 언어 기반, Arduino IDE로 업로드할 수 없음):
import machine
import time
adc32.atten(machine.ADC.ATTN_11DB)
pin4 = machine.Pin(4, machine.Pin.OUT)
while True:
if adc32.read_u16() >= 40000:
pin4.value(1)
time.sleep(1)
else:
pin4.value(0)6、미시치 Mixly 예제 프로그램(그래픽 언어)
예제 프로그램(UNO 개발판):다운로드 클릭

예제 프로그램(ESP32 개발 보드):다운로드 클릭

7、테스트 환경 구축
Arduino UNO 테스트 환경 구축
부품 준비:“
HELLO STEM UNO R3 PRO 개발보드 *1
HELLO STEM UNO R3 P 확장 보드 *1
USB type-c 데이터 케이블 *1
LED 랜턴 모듈(HS-F08L)*1
오디오 센서 모듈(HS-S05L)*1
PH2.0 3P 양두개 케이블선
전기 연결도):

ESP32 Python 테스트 환경 구축
부품 준비:“
전기 연결도):
8、비디오教程
비디오 강의:点击查看
9、테스트결론
Arduino UNO 테스트 결과:선을 연결한 후에, 위의 프로그램을 Arduino uno 개발 보드에 업로드한 후, 시리얼 모니터를 열고, 음성 센서의 아날로그 값이 설정된 기준치를 초과하면(소리가 감지되면), LED 랜턴이 2초간 켜지고, 그렇지 않으면 LED 랜턴이 꺼집니다。