
1、介绍
霍尔磁性传感器是根据霍尔效应制作的一种磁场传感器。全极霍尔效应是磁电效应的一种。当磁铁接近其冲刺表面时,开关输出低电平; 当磁铁移开时,开关输出高电平。
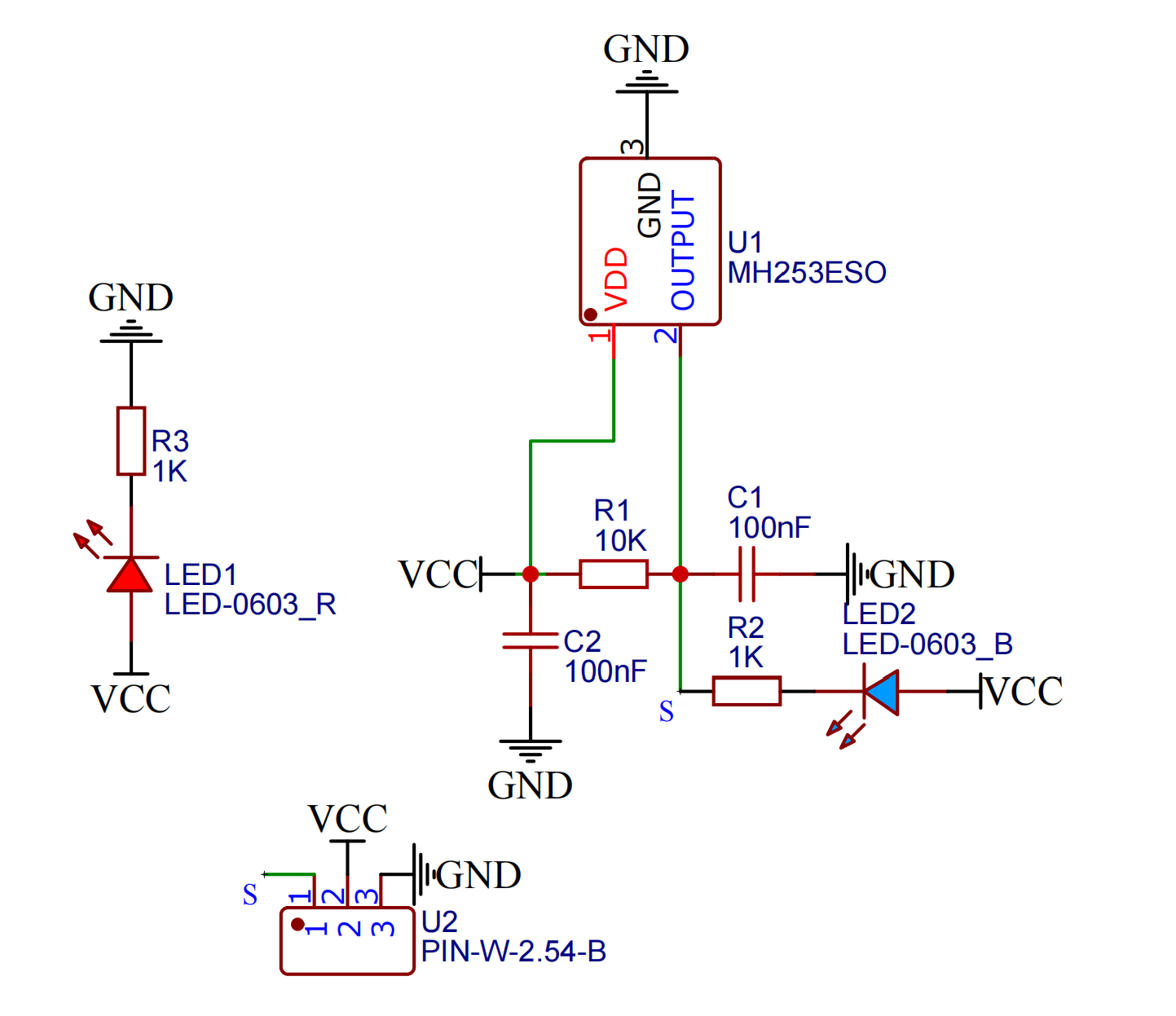
2、原理图

3、模块参数
引脚名称 | 描述 |
|---|---|
G | GND(电源输入负极) |
V | VCC(电源输入正极) |
S | 数字信号引脚 |
供电电压:3.3V / 5V
连接方式:PH2.0 3P端子
安装方式:双螺丝固定
4、电路板尺寸

5、Arduino IDE示例程序
Arduino UNO 示例(适用于Mixly IDE、Arduino IDE):
volatile int value;
void setup(){
Serial.begin(9600);
value = 0;
pinMode(5, INPUT);
pinMode(6, OUTPUT);
}
void loop(){
value = digitalRead(5);
Serial.print("串口值:");
Serial.println(value);
delay(1000);
if (digitalRead(5) == 0) {
digitalWrite(6,HIGH);
} else {
digitalWrite(6,LOW);
}
}ESP32 Python 示例(适用于Mixly IDE /米思齐)
(开发板选择 Python ESP32 【ESP32 Generic(4MB)】切换为代码模式上传 ):
import machine
pin2 = machine.Pin(2, machine.Pin.IN)
pin4 = machine.Pin(4, machine.Pin.OUT)
value = 0
while True:
value = pin2.value()
print(value)
if pin2.value() == 0:
pin4.value(1)
else:
pin4.value(0)
6、米思齐 Mixly 示例程序(图形化语言)
Arduino UNO 图形化示例程序:点击下载

ESP32 Python图形化示例程序:点击下载

7、测试环境搭建
Arduino UNO 测试环境搭建
准备配件:
HELLO STEM UNO R3 开发板 *1
HELLO STEM UNO R3 P 扩展板 *1
USB type-c 数据线 *1
LED灯模块(HS-F08L)*1
霍尔磁性传感器(HS-A40L)*1
PH2.0 3P双头端子线 *2
磁铁(自备)*1
电路接线图:

ESP32 Python 测试环境搭建
8、视频教程
Arduino UNO视频教程:点击查看
ESP32 Python视频教程:
9、测试结论
Arduino UNO测试结论:

器件连接好线之后,将上述程序上传到 Arduino UNO 开发板后,打开串口监视器。当没有磁场靠近霍尔磁性传感器开关的时候LED熄灭,串口输出“关灯状态:1”;当有磁铁等具有磁场的物体靠近霍尔磁性传感器开关时,LED灯点亮,串口输出“开灯状态:0”。
ESP32 Python测试结论:
器件连接好线之后,将上述程序上传到 ESP32开发板后,打开串口监视器。当没有磁场靠近霍尔磁性传感器开关的时候LED熄灭,串口输出“关灯状态:1”;当有磁铁等具有磁场的物体靠近霍尔磁性传感器开关时,LED灯点亮,串口输出“开灯状态:0”。