
1、介绍
电阻式薄膜压力传感器是一种基于电阻变化原理来感知压力的器件。基于压阻效应:当压力作用于传感器表面时,敏感层的薄膜材料发生机械形变(压缩或拉伸),导致材料内部的导电通路结构改变(如导电粒子间距变化、薄膜晶格畸变),从而使电阻值发生相应变化。通过测量电阻值的变化量,即可换算出所受压力的大小。
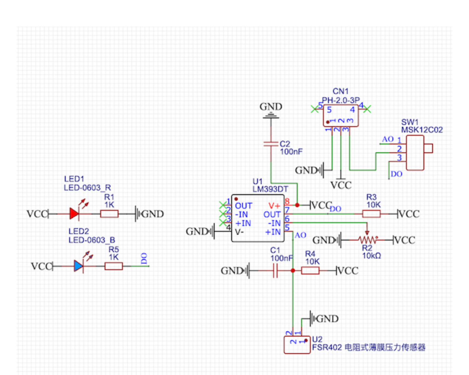
2、原理图

3、模块参数
引脚名称 | 描述 |
|---|---|
G | GND(电源输入) |
V | VCC (电源正级) |
S | 数字信号引脚 |
供电电压:3.3V / 5V
连接方式:PH2.0 3P端子
安装方式:乐高搭建
4、电路板尺寸

5、Arduino IDE示例程序
示例程序(UNO开发板):点击下载
void setup(){
pinMode(2, INPUT);
pinMode(3, OUTPUT);
}
void loop(){
if (digitalRead(2) == LOW) {
digitalWrite(3,HIGH);
} else {
digitalWrite(3,LOW);
}
}示例程序(ESP32开发板—基于Python语言,不能用Arduino IDE上传代码):
import machine
pin4 = machine.Pin(4, machine.Pin.IN)
pin12 = machine.Pin(12, machine.Pin.OUT)
while True:
if pin4.value() == 0:
pin12.value(1)
else:
pin12.value(0)
6、米思齐 Mixly 示例程序(图形化语言)
示例程序(UNO开发板):点击下载

示例程序(ESP32开发板):点击下载

7、测试环境搭建
Arduino UNO 测试环境搭建
准备配件:
HELLO STEM UNO R3 PRO 开发板 *1
R3P 扩展板 *1
USB type-c 数据线 *1
压力传感器(HS-S71-L)*1
led灯模块 (HS-F08L) *1
PH2.0 3P双头端子线 *2 或 PH2.0 3P端子转杜邦线 *2
电路接线图:

Micropython环境搭建
准备配件:
电路接线图:
8、视频教程
视频教程:点击查看
9、测试结论
器件连接好线之后,将上述程序烧录到UNO-R3 PRO开发板之后,接通电源。当压力传感器检测到压力时LED灯亮起,否则就会熄灭
