
1、介绍
该传感器模块对环境光适应能力强,其具有一对红外线发射与接收管,发射管发射出一定频率的红外线,当检测方向遇到障碍物(反射面)时,红外线反射回来被接收管接收,经过比较器电路处理之后,蓝色指示灯会亮起,同时信号输出接口输出数字信号(一个低电平信号),可通过电位器旋钮调节检测距离,有效距离范围 2~30cm,工作电压为 3.3V-5V。该传感器的探测距离可以通过电位器调节、具有干扰小、便于装配、使用方便等特点,可以广泛应用于机器人避障、避障小车、流水线计数及黑白线循迹等众多场合。
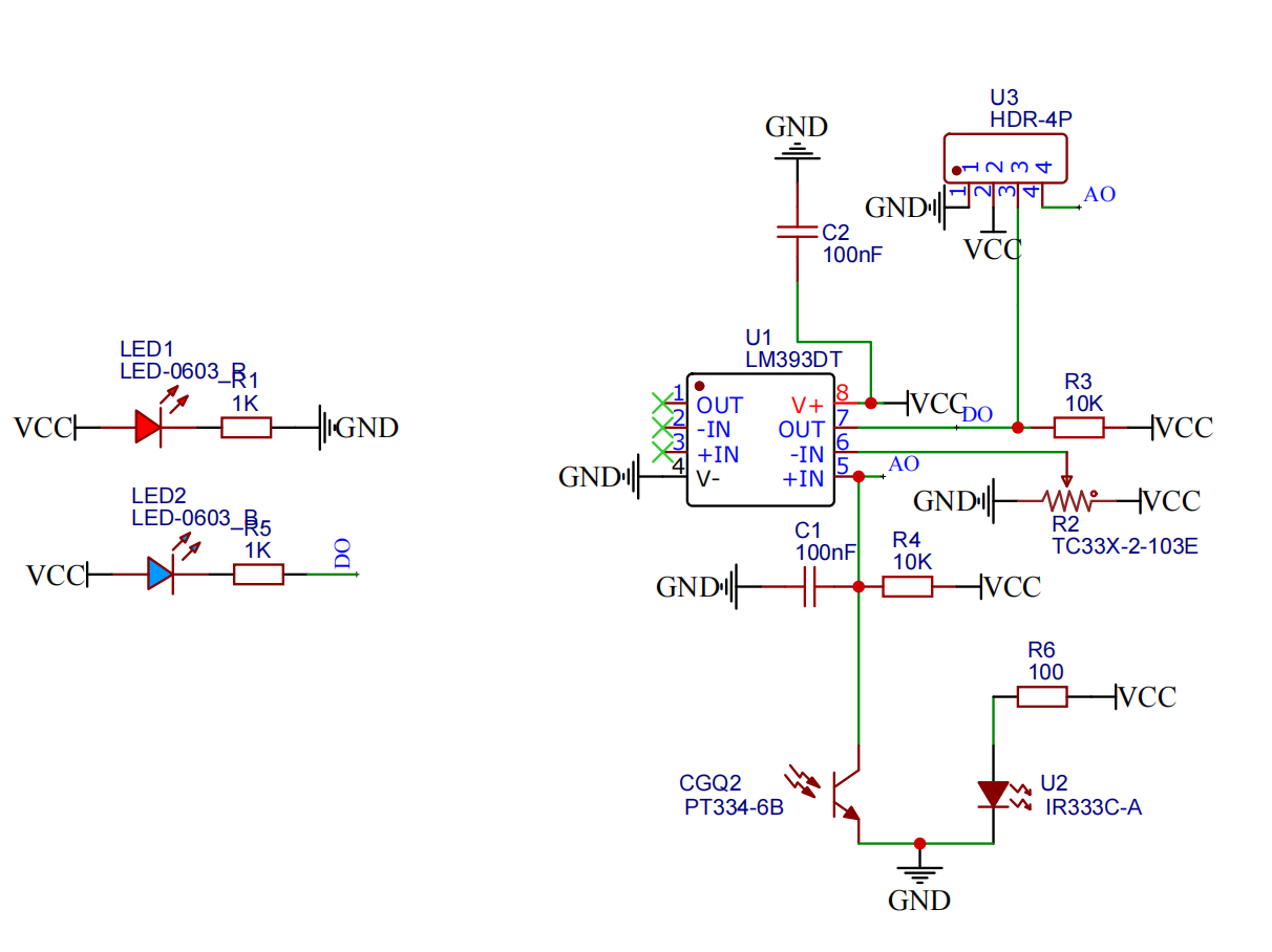
2、原理图

3、模块参数
引脚名称 | 描述 |
|---|---|
G | GND(电源输入负极) |
V | VCC(电源输入正极) |
S | 信号引脚 |
D | 数字信号引脚 |
A | 模拟信号引脚 |
供电电压:3.3V / 5V
连接方式:PH2.0端子线
安装方式:双螺丝固定
4、电路板尺寸

5、Arduino IDE示例程序
Arduino UNO 示例(适用于Mixly IDE、Arduino IDE):
void setup(){
pinMode(4, INPUT);//设置D4为输入模式
pinMode(6, OUTPUT);//设置D6为输出模式
}
void loop(){
//红外避障模块s引脚接uno开发板D4引脚,A引脚空置;led灯接D6引脚;
if (digitalRead(4) == 0) {//检测到障碍物,输出低电平
digitalWrite(6,HIGH);//亮灯
} else if (digitalRead(4) == 1) {//未检测到障碍物,输出高电平
digitalWrite(6,LOW);//熄灭
}
}ESP32 Python 示例(适用于Mixly IDE /米思齐)
(开发板选择 Python ESP32 【ESP32 Generic(4MB)】切换为代码模式上传 ):
import machine
import time
pin2 = machine.Pin(2, machine.Pin.IN)
pin4 = machine.Pin(4, machine.Pin.OUT)
while True:
if pin2.value() == 0:
pin4.value(1)
time.sleep(1)
else:
pin4.value(0)
6、米思齐 Mixly 示例程序(图形化语言)
Arduino UNO 图形化示例程序:点击下载

ESP32 Python图形化示例程序:点击下载

7、测试环境搭建
Arduino UNO 测试环境搭建
准备配件:
HELLO STEM UNO R3 开发板 *1
HELLO STEM UNO R3 P 扩展板 *1
USB type-c 数据线 *1
LED灯模块(HS-F08L)*1
红外避障模块(HS-S02L)*1
PH2.0 3P双头端子线 *2
电路接线图:

ESP32 Python 测试环境搭建
8、视频教程
Arduino UNO视频教程:点击查看
ESP32 Python视频教程:
9、测试结论
Arduino UNO测试结论:

模块调试:在红外避障模块通电的情况下,用小螺丝刀调节红外避障模块的电位器,使手指离红外避障探头20mm左右,传感器信号指示蓝灯亮,手指离探头20mm外红外避障模块信号指示蓝灯熄灭。注意:红外避障模块的红外发射和接收探头对受环境光干扰较大,请不要在阳光太强的环境下调试。

红外避障模块利用红外的工作特性, 当红外避障模块探头检测到障碍物输出低电平(0);LED 灯被点亮,当红外避障模块探头未检测到前方有障碍物输出高电平(1),LED 灯处于熄灭状态。
ESP32 Python测试结论:
模块调试:在红外避障模块通电的情况下,用小螺丝刀调节红外避障模块的电位器,使手指离红外避障探头20mm左右,传感器信号指示蓝灯亮,手指离探头20mm外红外避障模块信号指示蓝灯熄灭。注意:红外避障模块的红外发射和接收探头对受环境光干扰较大,请不要在阳光太强的环境下调试。
红外避障模块利用红外的工作特性, 当红外避障模块探头检测到障碍物输出低电平(0);LED 灯被点亮,当红外避障模块探头未检测到前方有障碍物输出高电平(1),LED 灯处于熄灭状态。